概要
設計リソース
設計/統合ファイル
- Schematic
- Bill of Materials
- Gerber Files
- PADS Files
- Assembly Drawing
評価用ボード
型番に"Z"が付いているものは、RoHS対応製品です。 本回路の評価には以下の評価用ボードが必要です。
- EVAL-SDP-CB1Z ($116.52) Eval Control Board
デバイス・ドライバ
コンポーネントのデジタル・インターフェースとを介して通信するために使用されるCコードやFPGAコードなどのソフトウェアです。
AD576x, AD578x, AD579x GitHub no-OS Driver Source Code
AD5760, AD578x, AD579x IIO DAC GitHub Linux Driver Source Code
機能と利点
- バイポーラ(±10 V)電圧源
- 16ビットの分解能
- 低ノイズ
製品カテゴリ
マーケット & テクノロジー
使用されている製品
参考資料
-
The Data Conversion Handbook, 20052005/01/02
-
MT-101: Decoupling Techniques2015/02/14PDF954 kB
-
MT-016: Basic DAC Architectures III: Segmented DACs2015/02/14PDF79 kB
-
MT-035: Op Amp Inputs, Outputs, Single-Supply, and Rail-to-Rail Issues2015/02/14PDF115 kB
-
MT-031: データ・コンバータのグラウンディングと、「AGND」および「DGND」に関する疑問の解消2009/03/20PDF144 kB
-
MT-015: Basic DAC Architectures II: Binary DACs (Rev. A)2009/03/20PDF100 kB
-
CN-0318: 16 ビット、リニア、超安定、低ノイズ、バイポーラ±10V DC 電圧源2013/05/28PDF370 kB
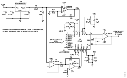
回路機能とその特長
図1に示す回路は外付け部品数が最少の16ビット、超安定、低ノイズ、高精度バイポーラ(±10 V)電圧源です。
AD5760電圧出力DAC(Bグレード)の最大積分非直線性(INL)は±0.5 LSB、最大微分非直線性(DNL)は±0.5 LSBです。
100秒間測定したピークtoピーク・ノイズとドリフトは、システム全体で0.1 LSB未満です。この回路は高精度低ドリフト電圧源が必要な医療機器、検査や測定および産業用制御アプリケーションに最適です。

回路説明
図1の回路は、最高33 Vのバイポーラ電源で動作する真の16ビットのバッファなし電圧出力DACであるAD5760をベースにしています。AD5760の正リファレンスの入力範囲は5 V~VDD − 2.5 Vで、負リファレンスの入力範囲はVSS + 2.5 V~0 Vです。AD5760の相対精度仕様は最大±0.5 LSBで、最大±0.5 LSBのDNL仕様でモノトニシティ(単調増加性動作)が保証されています。AD5760は出力ノイズが8 nV/√Hzで、直線性誤差の長期安定性が0.00625 LSBと非常に優れています。
図1に示すのは、アンプの入力バイアス電流補償付きユニティ・ゲイン・モードに設定したAD5760で、対称なバイポーラ出力電圧範囲を生成します。この動作モードでは、内蔵抵抗とともに外付けの出力オペアンプを使って入力バイアス電流を補償します(AD5760データシート参照)。これらの内蔵抵抗は互いにまたDACのラダー抵抗とも熱的にマッチングしているので、レシオメトリックな温度トラッキングを実現します。
高精度オペアンプAD8675はオフセット電圧が低く(最大75 μV)、低ノイズ(標準2.8 nV/√Hz、および0.1 μV p-p、0.1 Hz~10 Hz)で、AD5760の出力バッファとして最適です。AD5760は整合した2個の6.8 kΩフィードフォワード抵抗とフィードバック抵抗を内蔵していますが、これらの抵抗をオペアンプAD8675に接続して±10 Vの出力振幅のための10Vのオフセット電圧を供給することも、あるいは並列接続してバイアス電流をキャンセルすることもできます。この例では、バイポーラ±10 V出力の実装例を示しており、抵抗はバイアス電流のキャンセルに使用されています。内部抵抗の接続は、AD5760の制御レジスタの1ビットを設定することにより制御されます(AD5760のデータシート参照)。
ADR4550は高精度電圧リファレンスで、温度安定性に優れ(2 ppm/°C max 、Bグレード)、出力電圧ノイズが極めて低く抑えられています(2.8 μV p-p、0.1 Hz~10 Hz)。これらの特長により、ADR4550はAD5760に最適なリファレンスといえます。
I±10 Vの出力電圧範囲を得るため、ADR4550からの+5 リファレンス電圧を(図1に示すように)AD8675とAD8676(デュアルのAD8675)を使って±10 Vに増幅します。
出力バッファはこの場合も低ノイズ、低ドリフトのAD8675を使用します。このアンプはAD8676(AD8675のデュアル)と組み合わせて、低ノイズのADR4550からの+5 Vリファレンス電圧をそれぞれ+10 Vと–10 Vに増幅するのに使用します。この利得回路のR1、R2、R3、R4は許容精度が0.01%、温度係数0.6 ppm/°Cの高精度金属皮膜抵抗です。R6とC4はカットオフ周波数が約10 Hzのローパス・フィルタを構成します。このフィルタの目的は電圧リファレンスのノイズを減衰させることです。
この回路の2個のAD8675オペアンプは、必要に応じて1個のAD8676デュアル・アンプで置き換えることができます。ただし、EVAL-AD5760SDZボードは出力段に柔軟性を持たせるように設計されているので、2個のオペアンプを使用しました。
T回路へのデジタル入力はシリアルで、標準SPI、QSPI、MICROWIRE®、DSPの各インターフェース規格と互換性があります。
直線性の測定
図1に示す回路の精度に関する性能は、Agilent 3458Aマルチメータを使用した評価用ボードEVAL-AD5760SDZで実証されています。図2は、DACコードの関数としての積分非直線性が± 0.5 LSBの仕様に十分収まることを示しています。
図3は、DACコードの関数としての微分非直線性が±0.5 LSBの仕様内であることを示しています。


ノイズ・ドリフトの測定
高精度を実現するには、回路出力でのピークtoピーク・ノイズを1 LSBより十分下に維持する必要があります。1 LSBは16ビットの分解能で+10 Vユニポーラ電圧範囲の場合152 μV、20 Vのピークtoピーク電圧範囲では305 μVに相当します。
現実のアプリケーションでは、1/fノイズを減衰するための0.1 Hzのハイパス・カットオフは存在せず、その通過帯域に下方向DCまでの周波数が含まれます。これを考慮に入れて+10 Vのユニポーラ電圧範囲で測定されたピークtoピーク・ノイズを図4に示し、±10 Vのバイポーラ電圧範囲の場合を図5に示します。いずれの場合も、回路の出力でノイズを100秒間測定しているので、実効的に0.01 Hzの低い周波数が測定に含まれています。
10 Vの出力範囲の場合(1 LSB = 152 μV)のシグナル・チェーンのノイズ性能を図4に示します。AD5760のVREFN入力を接地すると10 Vの範囲になります。

図4の10 V範囲のピークtoピーク出力ノイズを以下にまとめます。
- ゼロスケール= 0.96 μV p-p = 0.006 LSB p-p
- ハーフスケール= 7.46 μV p-p = 0.05 LSB p-p
- フルスケール= 12.88 μV p-p = 0.08 LSB p-p
ノイズはゼロスケールの出力電圧で最小となっています。これはVREFN入力がグラウンドに接続されているので、DACのコアからのノイズのみを表しているからです。ゼロスケールのコードを選択したとき、各電圧リファレンス経路から生じるノイズはDACによって減衰されます。
低周波数では、温度ドリフトと熱電対効果がノイズに影響するようになります。これらの影響は、熱係数の低い部品を選択することによって減らすことができます。この回路では主に電圧リファレンスが低周波数の1/fノイズに影響を与えます。また、電圧リファレンスは回路内で最大の温度係数2 ppm/°Cを示します。
図5は20 V出力範囲(1 LSB = 305 μV)の場合のシグナル・チェーンのノイズ性能を示しています。

図5の20 V範囲のピークtoピーク・ノイズを以下にまとめます。
- ゼロスケール= 18 μV p-p = 0.06 LSB p-p
- ハーフスケール = 2.47 μV p-p = 0.008 LSB p-p
- フルスケール= 9.22 μV p-p = 0.03 LSB p-p
ノイズはハーフスケールのポイントで最小となっています。これはDACコアがハーフスケールのポイントでリファレンスを最も減衰するためです。
ゼロスケールでのノイズはフルスケールでのノイズより大きくなります。これは負リファレンスが追加のバッファ段を通過するためです。
Cプリント回路基板の完全な回路図とレイアウトについては、CN-0318 Design Support packageを参照してください(www.analog.com/CN0318-DesignSupport)。
バリエーション回路
AD5760は0 V~+5 Vから最大±10 Vまでの広い出力範囲をサポートします。対称または非対称の出力範囲が必要な場合は、図1に示すように必要なリファレンスをVREFPとVREFNに供給することにより、アンプ入力のバイアス補償付きのユニティ・ゲイン・モードを使用できます。このユニティ・ゲイン・モードはAD5760の内部制御レジスタのRBUFビットをロジック1に設定して選択します。シングルエンドのリファレンス入力から対称の出力範囲が必要な場合は、VREFN = 0 Vにして利得2の構成を使うことができます。このモードはAD5760の内部制御レジスタのRBUFビットをロジック0に設定して選択します。
必要に応じて、2個のAD8675オペアンプをデュアル・バージョンのAD8676で置き換えることができます。
回路の評価とテスト
必要な装置
- システム・デモ用プラットフォーム(EVAL-SDP-CB1Z)
- EVAL-AD5760SDZ評価ボードとソフトウェア
- Agilent 3458A マルチメータ
- PC (Windows 32ビットまたは64ビットOS)
- National Instruments GPIB to USB-Bインターフェース・ケーブル
- SMBケーブル(1)
ソフトウェアのインストール
AD5760評価キットのCDには自己インストール型ソフトウェアが含まれています。このソフトウェアはWindows XP(SP2)およびVista(32ビットと64ビット)で使用できます。セットアップ・ファイルが自動的に起動しない場合は、CDからsetup.exeファイルを実行してください。ハードウェアとソフトウェアの詳しいセットアップ手順がUser Guide UG-436に掲載されています。
PCに接続したとき評価システムが正しく認識されるように、評価ボードとSDPボードをPCのUSBポートに接続する前に評価用ソフトウェアをインストールしてください。
- CDからインストールが完了したら、User Guide UG-436に従ってAD5760評価ボードの電源を投入します。SDPボードを(コネクタAまたはコネクタBのどちらかを介して)AD5760評価ボードに接続してから、付属ケーブルを使ってPCのUSBポートに接続します。
- 評価システムが検出されたら、表示される全てのダイアログボックスに従って最後まで進みます。これでインストールが完了します。
機能図
図7にテスト・セットアップの機能図を示します。
電源
以下の外部電源を接続する必要があります。
- AD5760のデジタル電源用にコネクタJ1のVCC入力とDGND入力の間に3.3 V。あるいは、Link 1をポジションAに配置して、SDPボード経由でUSBポートからデジタル回路に給電する(デフォルト設定)。
- AD5760の正アナログ電源用にJ2のVDD入力とAGND入力の間に+12 V~+16.5 V。
- AD5760の負アナログ電源用にJ2のVSS入力とAGND入力の間に−12 V~−16.5 V。


デフォルトのリンク・オプションのセットアップ
デフォルトのリンク・オプションを表1に示します。デフォルトでは、ボードは±10 Vの出力範囲の場合VREFP = +10 VおよびVREFN = −10 Vに設定されています。
| リンク No. |
オプション |
| LK1 |
A |
| LK2 |
B |
| LK3 |
A |
| LK4 |
Removed |
| LK5 |
Removed |
| LK6 |
Removed |
| LK7 |
Removed |
| LK8 |
C |
| LK9 |
Inserted |
| LK11 |
Inserted |
図1に示す回路のようにボードを設定するには、表1のデフォルトのリンク設定に以下の変更を行う必要があります。
- LK3をポジションBに配置します。
- LK4を挿入します。
- LK8をポジションCに配置します。
これらの変更により、出力バッファ・アンプは利得1に設定され、アンプの入力バイアス電流が補償されます。EVAL-AD5760SDZのテスト・セットアップの詳細は、User Guide UG-436を参照してください。
テスト
VOUT_BUF SMBコネクタはAgilent 3458Aマルチメータに接続されています。AD5760 GUIのMeasure DAC Output(DAC出力の測定)タブを使って直線性を測定します。
ノイズ・ドリフトもVOUT_BUF SMBコネクタを使って測定します。出力電圧はAD5760 GUIのProgram Voltage(電圧設定)タブを使って設定します。ピークtoピーク・ノイズ・ドリフトは100秒間測定します。
INL、DNLおよびノイズの定義と測定データを使った計算方法の詳細に関しては、AD5760データシートとData Conversion Handbook, "Testing Data Converters," Chapter 5, Analog Devicesを参照してください。

