概要
設計リソース
設計/統合ファイル
- Schematic
- Bill of Materials
- Gerber Files
- PADS Files
- Assembly Drawing
評価用ボード
型番に"Z"が付いているものは、RoHS対応製品です。 本回路の評価には以下の評価用ボードが必要です。
- EVAL-CFTL-6V-PWRZ ($23.01) Wall Power Supply for Eval Board
- EVAL-CN0216-ARDZ ($54.14) Arduino Form Factor Weigh Scale Design
- EVAL-CN0216-PMDZ ($49.22) PMOD Form Factor Weigh Scale Design
- EVAL-CN0216-SDPZ ($81.21) Precision Weigh Scale Design Using the AD7791 24-Bit Sigma-Delta ADC with External ADA4528-1 Zero-Drift Amplifiers
- EVAL-SDP-CB1Z ($134.00) Eval Control Board SDP
デバイス・ドライバ
コンポーネントのデジタル・インターフェースとを介して通信するために使用されるCコードやFPGAコードなどのソフトウェアです。
AD778x Linux GitHub Driver Source Code
機能と利点
- 高精度重量計の設計
- 400の高ゲイン ゼロ・ドリフト・アンプ
- 120 Hz までの出力データ範囲全体に渡って優れた性能を保持
製品カテゴリ
マーケット & テクノロジー
使用されている製品
参考資料
-
CN0216 Software User Guide2018/10/18WIKI
-
MT-101: Decoupling Techniques2015/02/14PDF954 kB
-
MT-023: ADC Architectures IV: Sigma-Delta ADC Advanced Concepts and Applications2015/02/14PDF936 kB
-
MT-022: ADC Architectures III: Sigma-Delta ADC Basics2015/02/14PDF289 kB
-
MT-031: データ・コンバータのグラウンディングと、「AGND」および「DGND」に関する疑問の解消2009/03/20PDF144 kB
-
MT-004: The Good, the Bad, and the Ugly Aspects of ADC Input Noise - Is No Noise Good Noise?2009/03/04PDF342 kB
-
MT-063: Basic Three Op Amp In-Amp Configuration2009/02/03PDF68 kB
-
CN-0216:外付けゼロ・ドリフト・アンプADA4528-1 と24 ビットΣ-ΔAD コンバータAD7791 を使用した高精度重量計回路2012/03/14PDF925 kB
回路機能とその特長
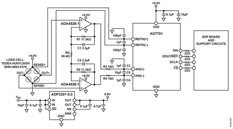
図1の回路は、高精度重量計の信号処理システムです。回路は低消費電力、バッファ付き24ビットΣ-ΔADコンバータAD7791と2個の外付けゼロ・ドリフト・アンプADA4528-1を使用します。このソリューションは単電源で高DCゲインが可能です。ロードセルからの低レベル信号を増幅するために前段に超低ノイズ、低オフセット電圧、低ドリフトのアンプを使用します。この回路の場合フルスケール出力10mVのロードセルに対して、ノイズフリー・コード分解能は15.3ビットになります。
この回路は顧客向け低レベル信号処理フロント・エンドの設計に対して高い柔軟性があり、ユーザーはセンサー/アンプ/コンバータの組み合わせ回路全体の伝達関数を容易に最適化できる能力が得られます。AD7791は9.5 Hz ~ 120 Hzの出力データ範囲全体に渡って優れた性能を保つので、各種の低速で動作する重量計アプリケーションに使用する事ができます。

回路説明
図2に、実際のテスト・セットアップを示します。6線 Tedea-Huntleigh 505H-0002-F070ロードセルをテスト目的で使用します。
PCBパターンを通して流れる電流は配線抵抗による電圧降下を生じ、パターンが長いと、この電圧降下が数ミリボルトになり大きな誤差となる可能性があります。1オンス銅箔の1インチ長、 0.005インチ幅パターンは、室温で約100 mΩの抵抗があります。負荷電流10mAの場合、この抵抗により1 mVの誤差を招く可能性があります。
6線ロードセルには励起、グラウンド、2出力の接続に加え、2つのセンス端子があります。センス端子はホイートストーン・ブリッジのハイサイド(励起ピン)とローサイド(グラウンドピン)に接続されます。このピンを使うことで配線抵抗による電圧降下に関係なくブリッジで発生する電圧は正確に測定できます。AD7791は、差動アナログ入力と同時に差動リファレンスを入力できます。これらの2つのセンス端子電圧をAD7791のリファレンス入力に接続して、電源励起電圧の低周波数変動に影響されないレシオメトリック構成にします。レシオメトリック接続により高精度電圧リファレンスの必要はなくなります。
6線ロードセルとは違い、4線ロードセルにはセンス端子はなく、ADC差動リファレンス端子は励起電圧とグラウンドに直接接続されます。この接続の場合、配線抵抗によりADCの励起端子とリファレンス端子の間に電圧差が生じます。また配線抵抗によりローサイド(グラウンド)間でも電圧差があります。この場合システムは完全には、レシオメトリックにならない可能性があります。
Tedea-Huntleigh 2 kgロードセルは励起電圧が5Vの時、感度は2 mV/Vで、フルスケール出力は10 mVです。ロードセルにはロードセル構造によるオフセットあるいはTAREがあります。さらに、ロードセルはゲイン・エラーもあります。TAREを除去またはゼロにするためにDACを使用しているユーザーもいます。AD7791のリファレンスが5 Vの時、その差動アナログ入力範囲は±5 V又は10 V p-pになります。図1の回路はロードセル出力を375倍 (1 + 2R1/RG)で増幅するので、ロードセル出力に換算したフルスケール入力範囲は10 V/375 = 27 mV p-pになります。ロードセルのフルスケール信号10 mV p-pに対してこのロードセル出力に換算のフルスケール入力範囲が広くなっているので、ロードセルにオフセットやゲイン・エラーがあってもADCの前段が過剰に駆動される事はありません。
ロードセルからの低レベル振幅信号は2つのゼロ・ドリフト・アンプADA4528-1によって増幅されます。名前が示すようにゼロ・ドリフト・アンプはオフセット電圧ドリフトがほぼゼロのアンプです。アンプはどんなDC誤差も継続的に自己修正して可能な限り高精度を維持します。ゼロ・ドリフト・アンプは低オフセット電圧、低ドリフトだけでなく、1/fノイズも表れません。この重要な特徴によりDC又は低周波での高精度重量計測定が可能になります。
2個のオペアンプADA4528-1は3オペアンプ構成の計装アンプの初段として構成されています。差電圧アンプとして接続される3つ目のオペアンプは通常2段目に使用されますが、図1の回路ではAD7791の差動入力がこの機能を果たします。
ゲインは1 + 2R1/RGです。C1 と C2のコンデンサをオペアンプのフィードバック・ループ内に接続し、R1 と R2と共にカットオフ周波数4.3 Hzのローパス・フィルタを形成します。このフィルタはΣ-ΔADコンバータに侵入するノイズの量を抑制します。C5 はR3 、 R4と共にカットオフ周波数8 Hzの差動フィルタを形成しノイズをさらに抑制します。C3、 C4はR3、 R4 と共に カットオフ周波数159 Hzの同相フィルタを形成します。
低ノイズ・電圧レギュレータADP3301 はAD7791、 ADA4528-1とロードセルに電源を供給します。デカップリング・コンデンサの他に、ADP3301データシートで推奨されているように,ノイズ低減用コンデンサをレギュレータ出力に接続します。電源又はグラウンド・プレーンのどんなノイズもシステムにノイズを誘導し回路性能を悪くするので、レギュレータは低ノイズである必要があります。

24ビットΣ-ΔADCAD7791はロードセルからの出力を増幅した信号をAD変換します。アナログ入力ピンのRCフィルタ回路のインピーダンスに影響を受けないようにAD7791をバッファモードで動作するように設定します。
図3は様々な出力データレートに対するAD7791のRMSノイズを示します。このグラフは出力データレートが高くなるとRMSノイズが増える事を示しています。しかし、デバイスは出力データレートの全範囲に渡って優れたノイズ性能を維持しています。

出力データレート9.5 Hzでレファレンス2.5VにおけるAD7791のノイズ1.1 µVRMSの条件でノイズフリー・カウントは下記のようになります:

ここで、6.6倍の係数によりRMS電圧がピークtoピーク電圧に変換されます。
従って、対応するノイズフリー・コード分解能は:

この値はロードセル又は入力アンプを接続しない状態でのAD7791の性能を表す事に注意してください。
ADA4528-1には5.9 nV/√Hzの電圧ノイズ密度があるので、この入力アンプと抵抗によりシステムにノイズが追加されます。さらに、ロードセル自信のノイズが加わります。
図1の回路では5 Vレファレンスが使用されているのでピークtoピーク入力範囲は10 Vになります。従ってLSBは下記に等しくなります。

ロードセルから出力される10 mV p-pフルスケール信号はADCに対する入力3.75 V p-pになりますが、それはADCの入力範囲の約38%になります。
ロードセルを接続して各500個のサンプル7セットを取得しました(無負荷)。各サンプル・セットのピークtoピークのコードの拡がりを計算し、7つの値を平均すると159カウントのコード分散になりました。これはADCへのフルスケール入力3.75 V p-pを基本にして159 × 0.596 µV = 94.8 µV p-pのノイズに相当します。
従ってノイズフリー・コード・カウントは下記の値になります。

これを用いると、全システムに対応するノイズフリー・コード分解能は下記の値になります:

図4に、サンプル500個(9.5 Hzデータレートの場合 52.6 秒)のADCコードのグラフを示します。ピークtoピークの分散は160コードになる事に注目してください。

図5.は同じデータですがヒストグラムで表示しています。図4と図5はAD7791からの実際(生)の変換読み出し値を示します。実際には、一般的に重量計システムではデジタル・ポスト・フィルタが使用されます。ポスト・フィルタで実行される追加の平均化により、データレートは減少しますがノイズフリー・カウントの数はさらに改善されます。
グラムで表したシステムの分解能は次のように計算されます。

高精度回路を使用するときは常に、レイアウト、接地、デカップリング技術を適切に行う必要があります。詳細についてはTutorial MT-031, Grounding Data Converters and Solving the Mystery of AGND and DGNDとTutorial MT-101, Decoupling Techniquesを参照してください。この回路ノートの完全な設計支援パッケージは www.analog.com/CN0216-DesignSupport載っております。

回路の評価とテスト
この回路は回路基板EVAL-CN0216-SDPZとシステム・デモ用プラットホーム(SDP) 評価基板EVAL-SDP-CB1Zを使用します。2つの基板には、回路の性能の迅速な設定と評価を可能にする120ピンコネクタが付いています。基板EVAL-CN0216-SDPZは(このノートに記述されているように)評価対象の回路を含みます。そして回路基板EVAL-CN0216-SDPZからのデータを取り込むためにSDP評価基板をCN-0216評価ソフトウエアと共に使用します。
評価に必要な装置
- USBポートがありWindows XP又はWindows Vista(32ビット)又は Windows 7 (32ビット)対応のPC
- 回路評価基板EVAL-CN0216-SDPZ
- SDP評価基板EVAL-SDP-CB1Z
- CN0216 評価ソフトウエア
- Tedea-Huntleigh 社 505H-0002-F070 ロードセル又は同等品
- 電源電圧:+6 V 又は+6 V ”ACアダプタ”
動作の準備
CN0216評価ソフトウエア・ディスクをPCのCDドライブに挿入して評価ソフトウエアをロードしてください。”マイ コンピュータ”を使用して、評価ソフトウエア・ディスクを含むドライブを見つけ、Readmeファイルを開いてください。Readmeファイルに含まれているインストラクションに従って、評価ソフトウエアをインストールし、使用してください。
機能ブロック図
回路ブロック図についてはこの回路ノートの図1を、そして回路図についてはPDFファイル“EVAL-CN0216-SDPZ-SCH”をご覧ください。このファイルは、。CN0216 Design Support Packageに含まれています。
セットアップ
回路基板EVAL-CN0216-SDPZの120ピン・コネクタを評価(SDP)基板EVAL-SDP-CB1Zの“CON A” と表示されたコネクタに接続してください。120ピン・コネクタの末端にある穴を利用して2つの基板をしっかり固定するためにナイロン製の留め具を使用する必要があります。ロードセルを基板EVAL-CN0216-SDPZに接続してください。
電源を電源オフにして、+6 V電源を基板の“+6 V” と “GND”と表示されているピンに接続してください。もし+6 V"ACアダプタ"があれば、基板のバレル・ジャック・コネクタに接続して+6 V電源電圧の代わりに使用する事ができます。SDP基板と共に提供するUSBケーブルをPCのUSBポートに接続してください。注:この時にはまだUSBケーブルをSDP基板上のミニUSBコネクタに接続しないでください。
テスト
回路基板EVAL-CN0216-SDPZに接続した+6 V電源(又はACアダプタ)に電源を供給してください。評価ソフトウエアを立ち上げ、PCからのUSBケーブルをSDP基板上のUSBミニ・コネクタに接続してください。アナログ・デバイセズのシステム開発プラットフォーム・ドライバがデバイス・マネージャにリストされていれば、ソフトウエアはSDP基板と通信する事ができます。
一度USB通信が確立されれば、基板EVAL-CN0216-SDPZからのシリアル・データの送信、受信、取り込みを行うためにSDP基板を使用する事ができます。
データ取り込みのための評価ソフトウエアの使用方法に関する情報と詳細はCN0216評価ソフトウエアのReadmeファイルに載っています。
SDP基板に関する情報はSDP User Guideに載っています。
データの解析
少なくとも500個のサンプルからなるのADC出力データを取得する必要があります。一度サンプルのデータセットがエクセルのようなスプレッドシート・プログラムにエクスポートされれば、サンプルを解析する事ができます。ガウス・ノイズ分布と仮定すれば、サンプルの標準偏差は大体RMSノイズに等しくなります。ピークtoピーク・ノイズは、おおよそRMS値に6.6をかけた値になります。
ピークtoピーク・ノイズは、簡単に最大と最小のサンプルの差をとる事により直接サンプル・セットから取得する事ができます。実際に、この方法を使って得られた結果はおおよそRMS値に6.6を乗算して得られた値と同じになります。
サンプル・セットから得られた値はLSB単位なので、それらを電圧に変換しなればなりません。この場合レファレンス5Vとすると1 LSB = 0.596 µVです。
必要であれば、より精度の高い測定値を得るためにいくつかのサンプル・セットを平均化します。この回路ノートで前に述べたようにノイズフリー・コード分解能はピークtoピーク・ノイズから計算します。

