概要
設計リソース
評価用ボード
型番に"Z"が付いているものは、RoHS対応製品です。 本回路の評価には以下の評価用ボードが必要です。
- EVAL-CN0185-EB1Z ($67.68) A Novel Analog-to-Analog Isolator Using an Isolated Sigma-Delta Modulator, Isolated DC-to-DC Converter, and Active Filter
デバイス・ドライバ
コンポーネントのデジタル・インターフェースとを介して通信するために使用されるCコードやFPGAコードなどのソフトウェアです。
製品カテゴリ
マーケット & テクノロジー
使用されている製品
参考資料
-
CN0185 Software User Guide2018/10/18WIKI
-
MT-101: Decoupling Techniques2015/02/14PDF954 kB
-
MT-023: ADC Architectures IV: Sigma-Delta ADC Advanced Concepts and Applications2015/02/14PDF936 kB
-
MT-022: ADC Architectures III: Sigma-Delta ADC Basics2015/02/14PDF289 kB
-
MT-031: データ・コンバータのグラウンディングと、「AGND」および「DGND」に関する疑問の解消2009/03/20PDF144 kB
-
CN-0185: 絶縁型Σ-Δ 変調器、絶縁型DC/DC コンバータとアクティブ・フィルタを使用した、画期的なアナログto アナログ・アイソレータ2011/05/27PDF518 kB
-
AN-649: アナログ・デバイセズのアクティブ・フィルタ・デザイン・ツールの使い方2020/08/07
-
AN-0971:isoPower デバイスでの EMI 放射制御についての推奨事項2020/07/03
回路機能とその特長
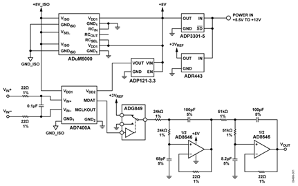
図1 に示す回路は低コストを実現した完全なアナログ入力アナロ グ出力アイソレータです。回路は2500 V rms (UL 1577に基づく1 分間)のアイソレーションを提供します。
回路はデジタル的に絶縁された1 ビット・データ・ストリームを 出力する2 次Σ-Δ 変調器のAD7400Aを基本に構成されています。 絶縁された信号はデュアル、低ノイズ、レールto レール・オペア ンプのAD8646で構成された4 次アクティブ・フィルタでアナロ グ信号に再生されます。絶縁した1次側の電源としてADuM5000を使用する事により、両側は完全に絶縁され、システムとして一 つの電源のみが使用されます。回路のリニアリティは0.05%で、 AD7400A 変調器によって提供されるノイズ・シェーピングとアナ ログ・フィルタの効果を得ています。この回路のアプリケーショ ンとしてはモータ・コントローラ、シャント電流モニターがあり、 光アイソレータを使用した絶縁回路に対する優れた代替品になり ます。
回路説明
図1に回路のブロック図を示します。アナログ入力は、Σ-Δ変調器AD7400Aによって10MSPSでサンプリングされます。22 Ω抵抗と 0.1 μFコンデンサはカットオフ周波数145 kHzの差動入力ノイズ低減フィルタを形成しています。AD7400Aの出力は絶縁された1ビットデータ・ストリームです。2次Σ-Δ変調器は量子化ノイズの分布を変え、ノイズをより高い周波数にシフトします(Tutorial MT-022「ADC Architectures III: Sigma-Delta ADC Basics」を参照してください)。
アナログ入力信号を再生するために、データ・ストリームの後に変調器の次数より大きな次数のフィルタを使用します。より優れたノイズ減衰を得るために4次チェビシェフ・フィルタを使用しています。他のフィルタ応答(バターワ―ス、ベッセルなど)に比べチェビシェフ応答は与えられたフィルタの次数に対してもっとも急勾配のロールオフを提供します。フィルタはデュアル、レールtoレール入力/出力、低ノイズ、単電源オペアンプのAD8646を使って施行します。
ADuM5000は、アナログ・デバイセズのiCoupler® 技術に基づいて開発された絶縁型DC/DC電源です。AduM5000をAD7400Aに含まれる回路の中の絶縁した部分の電源として使用します。isoPower® 技術では、チップ・スケール・トランスを介して電力を転送するために、高周波スイッチング素子を使います。
この回路を大きな面積のグランドプレーンを持った多相PC基板上に構築する必要があります。適正な性能を達成するためには正しいレイアウト、グラウンディング、デカプリング技術が必要です。(チュートリアルMT-031「グラウンディング・データコンバータと”AGND”と”DGND”の不可解さの解決(英語)」 MT-101「デカップリング技術(英語)」、ADuC7060/ADuC7061Evaluation Board レイアウトを参照してください)。 プリント回路ボード(PCB)のレイアウトは、放射規格と2つの絶縁された部分の間の絶縁要求を満たすように特別な注意が必要です。(アプリケーション・ノート AN-0971 : isoPowerデバイスでのEMI放射制御についての推奨事項を参照)
AD8646の入力信号はオーバードライブしないように、電源電圧(5V)より小さくなければなりません。AD7400Aの出力は"1"と"0"のストリームで、振幅はAD7400Aの電源電圧VDD2に等しくなります。ここでは、VDD2デジタル電源はADP121リニア・レギュレータよって供給する3.3 Vです。代わりに、5 V電源をVDD2に使用する場合は、アクティブ・フィルタに接続する前に出力信号を減衰する必要があります。いずれの場合も、最終的なアナログ出力は直接VDD2に比例するので電源は十分にレギュレーションされていなければなりません。
図1の回路の5 V電源は入力電圧範囲が5.5 V ~ 12 VのADP3301リニア・レギュレータから供給されます。
アナログ・アクティブ・フィルタの設計
ローバス・フィルタのカットオフ周波数はほとんど回路の所望の周波数帯域によって決まります。カットオフ周波数とノイズ特性はトレードオフの関係にあり、フィルタのカットオフ周波数が高くなれば、ノイズが増大します。この事は得にこの回路設計で明白です。なぜならΣ-Δ変調器がノイズを整形し、ノイズの大部分を高周波に移すからです。この回路設計のカットオフ周波数は100 kHzになるように選択されています。
与えられたカットオフ周波数に対して、フィルタの遷移帯域がより狭ければフィルタを通過するノイズはより少なくなります。すべてのフィルタ応答(バターワ―ス、チェビシェフ、ベッセルなど)の中で、この回路設計にはチェビシェフ・フィルタが選ばれました。なぜならチェビシェフ・フィルタが与えられたフィルタの次数に対して遷移帯域がより狭いからです。ただこの場合過度応答が多少悪くなります。
このフィルタはSallen-Key構造の2次フィルタを2段使った4次のフィルタになっています。フィルタを設計するためにAnalog Filter WizardとMultisimが使用されました。次のパラメータはプログラムへの入力です:フィルタ・タイプ:ローパス、0.01 dBリップルのチェビシェフ、次数=4、Fc = 100 kHz、Sallen-Key。フィードバック抵抗(22 Ωに縮小しました)以外は、プログラムで生じた推奨値を使用しました。
計測
AD7400Aのゲインは5.15で、出力オフセット電圧は1.65 Vです(3.3 V電源での動作時)。0 Vの差動信号は、"1"と"0"が各々50%の時間で生じるデジタル・ビット・ストリームになります。デジタル出力の電源は3.3 Vです:従って、フィルタリングの後は1.65 V DCのオフセットが生じます。320 mVの差動入力は理想的には全"1"のストリームになり、フィルタリング後は3.3 VDC出力を生じます。それ故、AD7400Aの有効ゲインは次のようになります
GAIN = (3.3 − 1.65)/0.32 = 5.15625
測定した結果、実際に測定されたオフセットは1.641497 Vで、ゲインは5.165です。システムのDC伝達関数を図2に示します。リニアリティの測定値は0.0465%です。
DCオフセット電圧を除いた出力電圧対入力周波数の関係を図3に示します。入力信号電圧は40 mV p-pです。 この入力信号により40 × 5.165 = 207 mV p-pの出力信号を生じます。周波数応答関数に約10mVのピーキング(約0.42 dBに相当)がある事に注目してください。
システムは優れたノイズ特性を示し、ノイズ密度は1kHzで2.50 μV/√Hz、10 kHzで1.52 μV/√Hzです。
この回路ノートのための完全な設計支援パッケージはhttps://www.analog.com/CN0185-DesignSupportに載っております。


バリエーション回路
回路は絶縁された電圧モニター、シャント抵抗両端の電圧をモ ニターして電流検出するアプリケーションに使用することがで きます。システムに対する入力信号の要求はAD7400A データ シートに記載されています。
ADuM5000 の代わりにADuM6000を使用すると、全体の回路は 5 kV に規定されます。.
回路の評価とテスト
回路は+6 V 電源を供給した時、信号発振器とオシロスコープを 使って簡単に評価する事ができます。
必要な装置(同等の装置に変更可能)
- 多機能キャリブレータ(DC 電源ソース)、Fluke5700A
- デジタル・マルチメータ、 Agilent 3458A, 8.5 digits
- スペクトラム・アナライザ、Agilent 4396B
- ファンクション・ジェネレータ、Agilent 33250A
- 電源(+6 V)
セット・アップとテスト
図4 に、リニアリティ測定セット・アップのブロック図を示し ます。EVAL-CN0185-EB1Z 電源端子に+6 V 電源を接続してくだ さい。
DC 入力電圧はFluke 5700A を使用して生成し、出力を測定する ためにAgilent 3458A DVMを使用します。Fluke 5700A からの DC 出力はステップ状で、1mVから250mVに増えます。
周波数応答の測定には、装置を図5 に示すように接続してくだ さい。ファンクション・ジェネレータ33250A の出力をオフセ ット0 DC の40mV ピークto ピーク・サイン波に設定します。 次に、信号周波数を100 Hz から 500 kHz まで掃引し、Agilent 4396B スペクトラム・アナライザを使いデータを記録します。



