MAX98314

製造中止

モノラル3.2W D級アンプ、入力結合コンデンサ内蔵

入力コンデンサを内蔵した業界最小D級ソリューション、25%以上も基板面積を削減!

利用上の注意

本データシートの英語以外の言語への翻訳はユーザの便宜のために提供されるものであり、リビジョンが古い場合があります。最新の内容については、必ず最新の英語版をご参照ください。

なお、日本語版のデータシートは基本的に「Rev.0」(リビジョン0)で作成されています。そのため、英語版が後に改訂され、複数製品のデータシートがひとつに統一された場合、同じ「Rev.0」の日本語版のデータシートが異なる製品のデータシートとして表示されることがあります。たとえば、「ADM3307E」の場合、日本語データシートをクリックすると「ADM3311E」が表示されます。これは、英語版のデータシートが複数の製品で共有できるように1本化され、「ADM3307E/ADM3310E/ADM3311E/ADM3312E/ADM3315E」(Rev.J)と改訂されたからで、決して誤ってリンクが張られているわけではありません。和文化されたデータシートを少しでも有効に活用していただくためにこのような方法をとっておりますので、ご了解ください。

アナログ・デバイセズ社は、提供する情報が正確で信頼できるものであることを期していますが、その情報の利用に関して、あるいはその利用によって生じる第三者の特許やその他の権利の侵害に関して一切の責任を負いません。また、アナログ・デバイセズ社の特許または特許の権利の使用を明示的または暗示的に許諾するものでもありません。仕様は予告なしに変更する場合があります。本紙記載の商標および登録商標は、各社の所有に属します。

Viewing:

製品情報

  • 優れたリニアリティを備えた入力結合コンデンサ内蔵
    • fC = 100Hz (6dB)
    • fC = 200Hz (12dB)
  • 低自己消費電流
    • 0.95mA (3.7Vの場合)
    • 1.2mA (5.0Vの場合)
  • 高出力電力を供給(10% THD+Nの場合)
    • 3.2Wを4Ωに供給(VPVDD = 5Vの場合)
    • 960mWを8Ωに供給(VPVDD = 3.7Vの場合)
  • 超低ノイズ:19µV
  • 出力フィルタ要件が不要
    • スペクトラム拡散およびアクティブ放射制限
  • クリック/ポップ抑制
  • 過熱および過電流保護
  • 低電流シャットダウンモード
  • 省スペース、小型パッケージ

モノラル3.2W D級アンプのMAX98314は、D級の効率でAB級オーディオ性能を提供します。このデバイスは、単一の利得選択入力(GAIN)によって設定される5つの選択可能な利得設定(0dB、3dB、6dB、9dB、および12dB)を提供します。

アクティブ放射制限(AEL)エッジレートおよびオーバーシュート制御の回路と、フィルタレススペクトラム拡散変調(SSM)方式によって、EMIが大きく低減され、従来のD級デバイスに見られる出力のフィルタが不要です。

このICの自己消費電流は3.7Vで0.95mA、5.0Vで1.2mAと低いため、ポータブルアプリケーションのバッテリ寿命を延長します。

高リニア、内蔵の入力結合コンデンサ(CIN)によって、ソリューションサイズが低減され、外付け入力コンデンサを使用する標準D級アンプと比較して低周波数において優れたTHD+N、PSRR、およびCMRR性能を提供します。

このICは、0.3mmピッチの9ピンのウェハレベルパッケージ(WLP) (1.0mm x 1.0mm x 0.80mm)で提供され、-40℃~+85℃の拡張温度範囲での動作が保証されています。

アプリケーション

  • 携帯電話
  • MP3プレーヤー
  • ネットブックコンピュータ
  • ノートブックコンピュータ
  • ポータブルオーディオ
  • VoIP電話

MAX98314
モノラル3.2W D級アンプ、入力結合コンデンサ内蔵
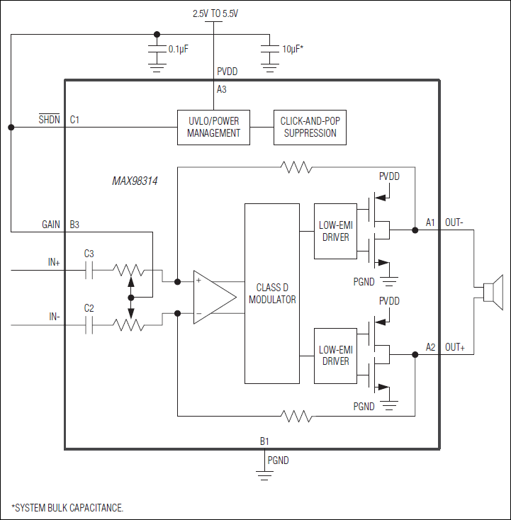
MAX98314:標準アプリケーション回路
myAnalogに追加

myAnalogの製品セクション(通知受け取り)、既存/新規プロジェクトに製品を追加する。

新規プロジェクトを作成
質問する
サポート

アナログ・デバイセズのサポート・ページはアナログ・デバイセズへのあらゆるご質問にお答えするワンストップ・ポータルです。


ドキュメント

さらに詳しく
myAnalogに追加

myAnalogのリソース・セクション、既存/新規プロジェクトにメディアを追加する。

新規プロジェクトを作成

ソフトウェア・リソース

必要なソフトウェア/ドライバが見つかりませんか?

ドライバ/ソフトウェアをリクエスト

ハードウェア・エコシステム

製品モデル 製品ライフサイクル 詳細
オーディオ・アンプ 3
MAX98304 製造中 モノラル3.2W D級アンプ
MAX98300 製造中 モノラル2W D級アンプ
MAX98310 製造中 モノラル1.4W AB級オーディオアンプ
Modal heading
myAnalogに追加

myAnalogの製品セクション(通知受け取り)、既存/新規プロジェクトに製品を追加する。

新規プロジェクトを作成

最新のディスカッション

MAX98314に関するディスカッションはまだありません。意見を投稿しますか?

EngineerZone®でディスカッションを始める

最近表示した製品