MAX9721

製造中止

1V、固定利得、DirectDrive®、ステレオヘッドフォンアンプ、シャットダウン付

基板スペースが貴重な携帯機器に適した、シャットダウン付き、1V、固定利得、DirectDrive、ステレオヘッドフォンアンプ

利用上の注意

本データシートの英語以外の言語への翻訳はユーザの便宜のために提供されるものであり、リビジョンが古い場合があります。最新の内容については、必ず最新の英語版をご参照ください。

なお、日本語版のデータシートは基本的に「Rev.0」(リビジョン0)で作成されています。そのため、英語版が後に改訂され、複数製品のデータシートがひとつに統一された場合、同じ「Rev.0」の日本語版のデータシートが異なる製品のデータシートとして表示されることがあります。たとえば、「ADM3307E」の場合、日本語データシートをクリックすると「ADM3311E」が表示されます。これは、英語版のデータシートが複数の製品で共有できるように1本化され、「ADM3307E/ADM3310E/ADM3311E/ADM3312E/ADM3315E」(Rev.J)と改訂されたからで、決して誤ってリンクが張られているわけではありません。和文化されたデータシートを少しでも有効に活用していただくためにこのような方法をとっておりますので、ご了解ください。

アナログ・デバイセズ社は、提供する情報が正確で信頼できるものであることを期していますが、その情報の利用に関して、あるいはその利用によって生じる第三者の特許やその他の権利の侵害に関して一切の責任を負いません。また、アナログ・デバイセズ社の特許または特許の権利の使用を明示的または暗示的に許諾するものでもありません。仕様は予告なしに変更する場合があります。本紙記載の商標および登録商標は、各社の所有に属します。

Viewing:

製品情報

  • 単一セル、0.9V~1.8V単一電源動作
  • 固定利得を持ち、外部フィードバック回路が不要
    • MAX9721A:-2V/V
    • MAX9721B:-1.5V/V
    • MAX9721C:-1V/V
  • グランド基準出力によるDCバイアス不要
  • 出力コンデンサ起因の低周波応答の劣化なし
  • チャネル当り20mWを32Ω負荷に供給
  • 低THD+N:0.006%
  • 高PSRR:80dB (1kHzにて)
  • クリック/ポップノイズ抑制回路内蔵
  • 低自己消費電流:2.2mA
  • 低電力シャットダウン制御
  • 短絡保護
  • ±8kV ESD保護のアンプ出力
  • 省スペースパッケージで提供
    • 12バンプUCSP (1.54mm x 2.02mm x 0.6mm)
    • 12ピンThin QFN (4mm x 4mm x 0.8mm)

固定利得、ステレオヘッドフォンアンプのMAX9721は、基板スペースが貴重な携帯機器に最適です。MAX9721は、ユニークなDirectDrive構成を採用して、単一電源からグランド基準出力を発生し、大型のDC出力コンデンサの必要性を排除し、コスト、基板スペース、および部品高さを節約します。-2V/V (MAX9721A)、-1.5V/V (MAX9721B)、および-1V/V (MAX9721C)の固定利得によって、さらに外付け部品点数が削減されます。

MAX9721は、チャネル当り最大20mWを32Ω負荷に供給して0.006%のTHD+Nを実現します。MAX9721は1kHzにおける電源ノイズ除去率(PSRR)が80dBで、ノイズの多いディジタル電源で動作し、リニアレギュレータを追加しなくても済みます。MAX9721は、ヘッドフォン出力に±8kVのESD保護を備えています。包括的なクリック/ポップ回路がスタートアップとシャットダウンの際の可聴クリック/ポップノイズを抑制します。低電力シャットダウンモードでは、消費電流が1.0µA (typ)に減少します。

MAX9721は、0.9V~1.8Vの単一電源で動作し、単一のAAまたはAAAバッテリからデバイスに直接給電することができます。MAX9721は、消費電流がわずか2.2mAで、短絡保護を備え、-40℃~+85℃の拡張温度範囲での動作が保証されています。MAX9721は、小型(1.54mm x 2.02mm x 0.6mm)、12バンプ、チップスケールパッケージ(UCSP™)、および12ピン、薄型QFNパッケージ(4mm x 4mm x 0.8mm)で提供されます。

アプリケーション

  • 携帯電話
  • MP3プレーヤー
  • PDA
  • ポータブルオーディオ機器
  • スマートフォン

MAX9721
1V、固定利得、DirectDrive®、ステレオヘッドフォンアンプ、シャットダウン付
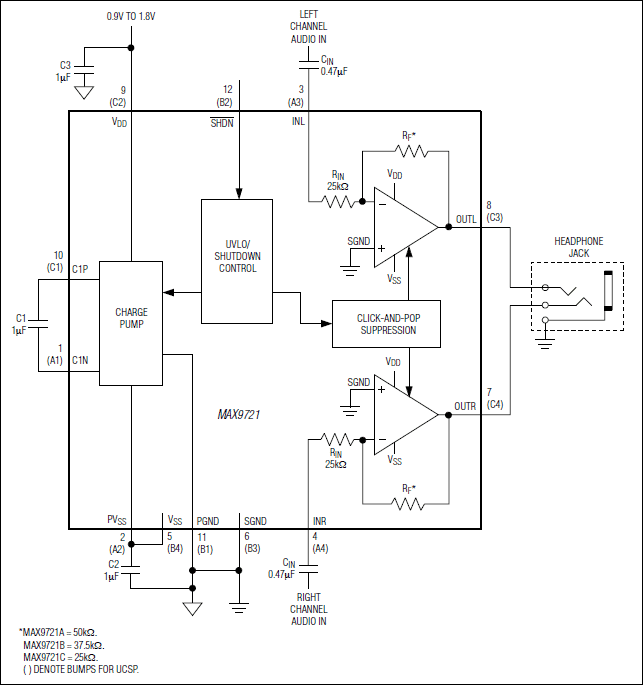
MAX9721:ファンクションダイアグラム
myAnalogに追加

myAnalogの製品セクション(通知受け取り)、既存/新規プロジェクトに製品を追加する。

新規プロジェクトを作成
質問する
サポート

アナログ・デバイセズのサポート・ページはアナログ・デバイセズへのあらゆるご質問にお答えするワンストップ・ポータルです。


ドキュメント

さらに詳しく
myAnalogに追加

myAnalogのリソース・セクション、既存/新規プロジェクトにメディアを追加する。

新規プロジェクトを作成

ソフトウェア・リソース

必要なソフトウェア/ドライバが見つかりませんか?

ドライバ/ソフトウェアをリクエスト

評価用キット

MAX9721EVKIT

MAX9721の評価キット

機能と利点

  • 単一電源:0.9V~1.8V
  • チャネル当り20mWを32Ωに供給
  • チャネル当り25mWを16Ωに供給
  • 低THD+N:0.006%
  • ICシャットダウン電流:1µA (typ)
  • 固定-2V/V利得(MAX9721A)
  • 表面実装構造
  • 完全実装および試験済み

製品詳細

MAX9721の評価キット(EVキット)は、単一1.0Vのアプリケーション用、-2V/V固定利得の、DirectDrive™ステレオヘッドフォンアンプMAX9721を使用する完全実装および試験済み回路基板です。このEVキットを使って、MAX9721B (-1.5V/V固定利得)およびMAX9721C (-1V/V固定利得)も評価することができます。

アプリケーション

  • 携帯電話
  • MP3プレーヤー
  • PDA
  • ポータブルオーディオ機器
  • スマートフォン

MAX9721EVKIT
MAX9721の評価キット

最新のディスカッション

MAX9721に関するディスカッションはまだありません。意見を投稿しますか?

EngineerZone®でディスカッションを始める

最近表示した製品