MAX9621

製造中

アナログおよびデジタル出力、デュアル、2線式ホール効果センサインタフェース

車載アプリケーションで柔軟性を提供しコストを削減

利用上の注意

本データシートの英語以外の言語への翻訳はユーザの便宜のために提供されるものであり、リビジョンが古い場合があります。最新の内容については、必ず最新の英語版をご参照ください。

なお、日本語版のデータシートは基本的に「Rev.0」(リビジョン0)で作成されています。そのため、英語版が後に改訂され、複数製品のデータシートがひとつに統一された場合、同じ「Rev.0」の日本語版のデータシートが異なる製品のデータシートとして表示されることがあります。たとえば、「ADM3307E」の場合、日本語データシートをクリックすると「ADM3311E」が表示されます。これは、英語版のデータシートが複数の製品で共有できるように1本化され、「ADM3307E/ADM3310E/ADM3311E/ADM3312E/ADM3315E」(Rev.J)と改訂されたからで、決して誤ってリンクが張られているわけではありません。和文化されたデータシートを少しでも有効に活用していただくためにこのような方法をとっておりますので、ご了解ください。

アナログ・デバイセズ社は、提供する情報が正確で信頼できるものであることを期していますが、その情報の利用に関して、あるいはその利用によって生じる第三者の特許やその他の権利の侵害に関して一切の責任を負いません。また、アナログ・デバイセズ社の特許または特許の権利の使用を明示的または暗示的に許諾するものでもありません。仕様は予告なしに変更する場合があります。本紙記載の商標および登録商標は、各社の所有に属します。

Viewing:

製品情報

  • 2つの2線式ホール効果センサに対する電源電流およびインタフェースを提供
  • 動作電圧範囲:5.5V~18V
  • ホールセンサを最大60Vの過渡電圧から保護
  • 節電のための低電力シャットダウン
  • フィルタされたデジタル出力
  • アナログ出力はホールセンサ電流のミラー
  • ホール入力のグランド短絡保護
  • パワーアップおよびシャットダウンからの再起動およびグランドへの短絡の後にホールセンサのブランキング
  • ホールセンサとMAX9621の間は±3Vのグランドシフトで動作
  • すべての端子に±2kVのヒューマンボディモデルESD保護および±200VのマシーンモデルESD保護
  • 3mm x 5mm、10ピンµMAXパッケージ

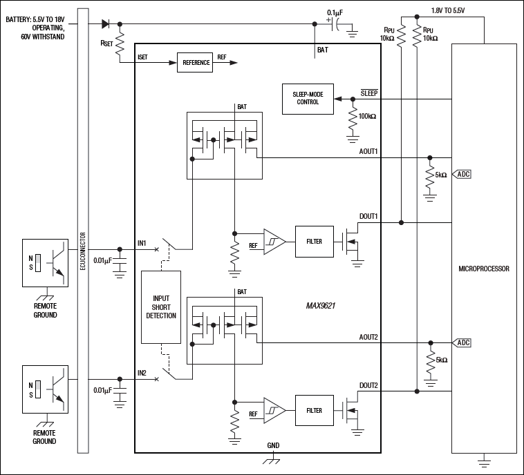
MAX9621は、既存のMAX9921を含むマキシムのホール効果センサインタフェースファミリからの継続です。MAX9621はホール効果スイッチに対するデジタル出力またはリニア情報に対するアナログ出力または両方によって2つの2線式ホール効果センサを低電圧マイクロプロセッサ(µP)にインタフェースするシングルチップソリューションを提供します。

MAX9621はBAT供給における最大60Vの過渡電圧からホールセンサを保護します。通常の動作電源電圧の範囲は5.5V~18Vです。BAT電源が18Vを超えると、MAX9621はホールセンサへの電流を遮断します。グランド短絡フォルト状態が検出されると、ホール入力への電流は遮断されその状態はアナログ出力では電流がゼロレベル、およびハイのデジタル出力として表示されます。

MAX9621はホールセンサのパワーアップまたは再起動の後、最小50µsののブランキング時間を設けています。オープンドレインのデジタル出力は最大5.5Vのロジックレベルに対応します。

MAX9621は3mm x 5mmの10ピンµMAX®パッケージで提供され、-40℃~+125℃の温度範囲での動作が保証されています。

アプリケーション

  • 電動ドアロック
  • 電動サンルーフ
  • イグニッションキー
  • シートムーバ
  • シートベルト留め金
  • 速度検出
  • ステアリングコラム
  • ウィンドウリフタ

MAX9621
アナログおよびデジタル出力、デュアル、2線式ホール効果センサインタフェース
MAX9621:標準アプリケーション回路
myAnalogに追加

myAnalogの製品セクション(通知受け取り)、既存/新規プロジェクトに製品を追加する。

新規プロジェクトを作成
質問する
サポート

アナログ・デバイセズのサポート・ページはアナログ・デバイセズへのあらゆるご質問にお答えするワンストップ・ポータルです。


ドキュメント

さらに詳しく
myAnalogに追加

myAnalogのリソース・セクション、既存/新規プロジェクトにメディアを追加する。

新規プロジェクトを作成

ソフトウェア・リソース

必要なソフトウェア/ドライバが見つかりませんか?

ドライバ/ソフトウェアをリクエスト

ハードウェア・エコシステム

製品モデル 製品ライフサイクル 詳細
アンプベースのフロント・エンド 1
MAX9921 製造中 診断付き、デュアル、2線式ホール効果センサインタフェース
Modal heading
myAnalogに追加

myAnalogの製品セクション(通知受け取り)、既存/新規プロジェクトに製品を追加する。

新規プロジェクトを作成

ツールおよびシミュレーション


評価用キット

MAX9621EVKIT

MAX9621の評価キット

機能と利点

  • 動作電圧範囲:5.5V~18V
  • フォルト保護:60V (max)
  • 2つの2線式ホール効果センサを内蔵
  • センサのグランド短絡フォルト状態を評価
  • 調整可能な入力電流スレッショルドを検証
  • アナログ出力機能を検証
  • 2つのディジタル出力ステータスLEDインジケータ
  • 電源逆接続保護を検証
  • 実証済みのPCBレイアウト
  • 完全実装および試験済み

製品詳細

MAX9621の評価キット(EVキット)は、10ピンµMAX®表面実装パッケージで提供されるアナログおよびディジタル出力を備えた2線式ホール効果センサインタフェースのMAX9621を検証するための完全実装および試験済み回路基板です。このEVキットは、2つのアナログホール効果センサを内蔵し、BAT電源ピンアイソレーション、およびステータスLEDの駆動用ディジタルロジックを検証します。このEVキット回路への入力電力は、5.5V~18VのDC電源で供給することができます。

MAX9621のEVキット回路は、MAX9621のホール入力のグランド短絡、および60Vフォルト保護機能を検証するように設定することができます。また、このEVキットは、各センサ入力に対するMAX9621のアナログ出力、およびフィルタを備えたディジタル出力機能も検証します。このEVキットのPCBは、8ピンデュアル列ヘッダを備えており、ユーザーの外部システムと容易にインタフェースすることができます。

アプリケーション

  • 電動ドアロック
  • 電動サンルーフ
  • イグニッションキー
  • シートムーバ
  • シートベルト留め金
  • 速度検出
  • ステアリングコラム
  • ウィンドウリフタ

MAX9621EVKIT
MAX9621の評価キット

最新のディスカッション

MAX9621に関するディスカッションはまだありません。意見を投稿しますか?

EngineerZone®でディスカッションを始める

最近表示した製品