MAX8903N

製造中止

USBおよびアダプタ電源用、2A 1セルリチウムイオンDC-DCチャージャ

4MHzのスイッチングを提供

利用上の注意

本データシートの英語以外の言語への翻訳はユーザの便宜のために提供されるものであり、リビジョンが古い場合があります。最新の内容については、必ず最新の英語版をご参照ください。

なお、日本語版のデータシートは基本的に「Rev.0」(リビジョン0)で作成されています。そのため、英語版が後に改訂され、複数製品のデータシートがひとつに統一された場合、同じ「Rev.0」の日本語版のデータシートが異なる製品のデータシートとして表示されることがあります。たとえば、「ADM3307E」の場合、日本語データシートをクリックすると「ADM3311E」が表示されます。これは、英語版のデータシートが複数の製品で共有できるように1本化され、「ADM3307E/ADM3310E/ADM3311E/ADM3312E/ADM3315E」(Rev.J)と改訂されたからで、決して誤ってリンクが張られているわけではありません。和文化されたデータシートを少しでも有効に活用していただくためにこのような方法をとっておりますので、ご了解ください。

アナログ・デバイセズ社は、提供する情報が正確で信頼できるものであることを期していますが、その情報の利用に関して、あるいはその利用によって生じる第三者の特許やその他の権利の侵害に関して一切の責任を負いません。また、アナログ・デバイセズ社の特許または特許の権利の使用を明示的または暗示的に許諾するものでもありません。仕様は予告なしに変更する場合があります。本紙記載の商標および登録商標は、各社の所有に属します。

Viewing:

製品情報

  • 高効率DC-DCコンバータが過熱を排除
  • 小型の外付け部品の使用を可能にする4MHzのスイッチング
  • 即時オン—バッテリなしまたはローバッテリで動作
  • デュアルの電流制限入力—ACアダプタまたはUSB
    • ロードトランジェントをサポートするためにアダプタ/USB/バッテリの自動切換え
    • 50mΩのシステムとバッテリ間のスイッチ
    • USB仕様をサポート
  • サーミスタモニタ
  • 電流検出抵抗を内蔵
  • 外付けMOSFETまたはダイオード不要
  • 入力動作電圧範囲:4.1V~16V

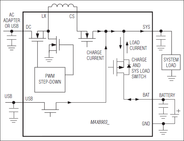
MAX8903A~MAX8903E/MAX8903G/MAX8903H/MAX8903J/MAX8903N/MAX8903Yはデュアル(ACアダプタとUSB)電源入力を備えた集積化1セルリチウムイオンチャージャおよびSmart Power Selectorです。このスイッチモードチャージャは、高いスイッチング周波数を使用することによって、過熱をなくし、小型の外付け部品の使用を可能にします。この製品は、USBおよびACアダプタ電源が別になった入力、または両方を受け付ける単一入力のいずれかで動作することができます。充電用、およびシステム負荷をバッテリと外部電源との間で切り替えるためのすべてのパワースイッチは、チップに内蔵されています。外付けのMOSFET、ブロッキングダイオード、または電流検出抵抗は不要です。

MAX8903_は、USBまたはアダプタの限られた電力を最大限に利用するために最適化された高性能な電源制御を特長としています。バッテリの充電電流とSYS出力電流制限は個別に設定されます。システムに使用されない電力がバッテリを充電します。充電電流およびSYS出力電流制限は最大2Aまで設定可能で、一方USB入力電流は100mAまたは500mAに設定可能です。システムは、自動入力選択によってバッテリから外部電源に切り替わります。DC入力は最大20Vまで保護され、4.15V~16Vの範囲で動作し、一方USB入力は最大8Vまで保護され、4.1V~6.3Vの範囲です。

入力電源が存在しない場合、MAX8903_は、バッテリおよびシステムからの電流がDCおよびUSB入力に戻ることを内部で遮断します。その他の機能には、予備充電およびタイマー、急速充電タイマー、過電圧保護、充電状態およびフォルト出力、パワーOKモニタ、およびバッテリサーミスタモニタがあります。さらに、チャージャの過熱を防止するために、内蔵の熱制限がバッテリの充電速度およびACアダプタ電流を低減します。MAX8903_は4mm x 4mmの28ピンTQFNパッケージで提供されています。

様々なバージョンのMAX8903_によって設計がフレキシブルになり、システム安定化電圧、バッテリ予備充電スレッショルド、およびバッテリ安定化電圧などの主要パラメータを選択することができます。MAX8903B/MAX8903E/MAX8903Gは、バッテリ検出時の電源イネーブルも内蔵しています。詳細についてはフルデータシートの「選択ガイド」の項をご覧ください。

アプリケーション

  • モバイルインターネットデバイス
  • PDA、パームトップ、およびワイヤレスハンドヘルド機器
  • パーソナルナビゲーションデバイス
  • ポータブルマルチメディアプレーヤー
  • スマート携帯電話
  • ウルトラモバイルPC

MAX8903N
USBおよびアダプタ電源用、2A 1セルリチウムイオンDC-DCチャージャ
MAX8903A:標準動作回路
myAnalogに追加

myAnalogの製品セクション(通知受け取り)、既存/新規プロジェクトに製品を追加する。

新規プロジェクトを作成
質問する
サポート

アナログ・デバイセズのサポート・ページはアナログ・デバイセズへのあらゆるご質問にお答えするワンストップ・ポータルです。


ドキュメント

さらに詳しく
myAnalogに追加

myAnalogのリソース・セクション、既存/新規プロジェクトにメディアを追加する。

新規プロジェクトを作成

ソフトウェア・リソース

必要なソフトウェア/ドライバが見つかりませんか?

ドライバ/ソフトウェアをリクエスト

評価用キット

MAX8903AEVKIT

MAX8903A、MAX8903B、MAX8903C、MAX8903D、およびMAX8903Yの評価キット

機能と利点

  • DC-DCコンバータ出力の電流制限調整範囲:0.5A~2A (EVキットの標準設定:2A)
  • バッテリチャージャ充電電流制限調整範囲:0.5A~2A (EVキットの標準設定:1A)
  • USB電流制限:100mAまたは500mA
  • 効率4MHzのスイッチングDC-DCコンバータがシステム負荷とチャージャに給電
  • 即時オン:バッテリなし、または低バッテリで動作
  • エクスポーズドパッドを備えた、4mm x 4mmの28ピンTQFNパッケージ
  • 完全実装および試験済み

製品詳細

MAX8903Aの評価キット(EVキット)は、2A、1セルLi+ (リチウムイオン) DC-DCバッテリチャージャを評価するための完全実装および試験済み回路基板です。このEVキットは、DC入力(ACアダプタ)または100mA/500mAのUSBソースからシングルセルリチウムイオン(Li+)バッテリを充電し、DC入力、USB入力、またはバッテリからシステム電源を供給します。バッテリ充電電流およびSYS電流制限は独立して設定されます。充電電流およびDCコンバータ出力電流制限はそれぞれ最大2Aまで設定可能です。USB入力電流は100mAまたは500mAに設定可能で、USBサスペンドモードにも対応します。システムで使用されない電力はバッテリ充電に使用することができます。

EVキットは標準でMAX8903Aが実装されていますが、MAX8903A (U1)をご希望のICと置き換えることでMAX8903B~MAX8903EおよびMAX8903Yの評価にも使用することができます。

アプリケーション

  • モバイルインターネットデバイス
  • PDA、パームトップ、およびワイヤレスハンドヘルド機器
  • パーソナルナビゲーションデバイス
  • ポータブルマルチメディアプレーヤー
  • スマート携帯電話
  • ウルトラモバイルPC

MAX8903AEVKIT
MAX8903A、MAX8903B、MAX8903C、MAX8903D、およびMAX8903Yの評価キット

最新のディスカッション

MAX8903Nに関するディスカッションはまだありません。意見を投稿しますか?

EngineerZone®でディスカッションを始める

最近表示した製品