MAX8845Y

製造中止

バッテリ検出および過電圧保護出力、28VリニアLi+バッテリチャージャ

業界初、過電圧保護出力、30V定格、シングル入力1セルLi+バッテリチャージャ

利用上の注意

本データシートの英語以外の言語への翻訳はユーザの便宜のために提供されるものであり、リビジョンが古い場合があります。最新の内容については、必ず最新の英語版をご参照ください。

なお、日本語版のデータシートは基本的に「Rev.0」(リビジョン0)で作成されています。そのため、英語版が後に改訂され、複数製品のデータシートがひとつに統一された場合、同じ「Rev.0」の日本語版のデータシートが異なる製品のデータシートとして表示されることがあります。たとえば、「ADM3307E」の場合、日本語データシートをクリックすると「ADM3311E」が表示されます。これは、英語版のデータシートが複数の製品で共有できるように1本化され、「ADM3307E/ADM3310E/ADM3311E/ADM3312E/ADM3315E」(Rev.J)と改訂されたからで、決して誤ってリンクが張られているわけではありません。和文化されたデータシートを少しでも有効に活用していただくためにこのような方法をとっておりますので、ご了解ください。

アナログ・デバイセズ社は、提供する情報が正確で信頼できるものであることを期していますが、その情報の利用に関して、あるいはその利用によって生じる第三者の特許やその他の権利の侵害に関して一切の責任を負いません。また、アナログ・デバイセズ社の特許または特許の権利の使用を明示的または暗示的に許諾するものでもありません。仕様は予告なしに変更する場合があります。本紙記載の商標および登録商標は、各社の所有に属します。

Viewing:

製品情報

  • CCCV、温度安定化リニア1セルLi+バッテリチャージャ
  • 外付けのMOSFET、逆流防止ダイオード、または電流検出抵抗が不要
  • 設定可能な急速充電電流(1ARMS max)
  • 設定可能なトップオフ電流スレッショルド(MIN)
  • 入力過電圧保護された4.7V出力(MAX8845Z/MAX8845Y/MAX8845W)または4.85V (MAX8845X) (SAFEOUT)
  • 独自のダイ温度安定化制御(+115℃)
  • 入力電圧範囲:4.25V (MAX8845Wのみ4.4V)~28V (入力過電圧保護:+7.5V (MAX8845Xのみ+8.0V)以上)
  • 低ドロップアウト電圧:300mV (500mAの場合)
  • 入力電源検出出力(アクティブローPOK)、充電ステータス出力(アクティブローCHG)、充電イネーブル入力(アクティブローEN)
  • 自動起動用出力:ABO (MAX8845Z)、アクティブローABO (MAX8845Y/MAX8845X/MAX8845W)
  • 3mm x 3mmの小型12ピンTQFNパッケージ(高さ0.8mm、max)

MAX8845Z/MAX8845Y/MAX8845X/MAX8845Wは、インテリジェントなスタンドアロンの定電流/定電圧(CCCV)、温度安定化リニアチャージャで、1セルリチウムイオン(Li+)バッテリの充電用に設計されています。MAX8845Z/MAX8845Y/MAX8845X/MAX8845Wは、電流検出回路、MOSFETパス素子、および温度安定化回路を内蔵し、外付けの逆流防止ショットキーダイオードが不要で、ハンドヘルド機器用の最もシンプルな小型充電ソリューションを構築します。

これらのICは、予備充電状態から定電流急速充電、トップオフ充電、およびフル充電表示までの充電シーケンスを制御します。独自の温度安定化回路によって、急速充電時やICが高い周囲温度にさらされる場合にダイ温度が制限され、ICを損傷させることなく最大限の充電電流を供給することができます。

MAX8845Z/MAX8845Y/MAX8845X/MAX8845Wは、外付け抵抗で急速充電電流(SETI)とトップオフ電流スレッショルド(MIN)を調整可能とすることによって高い柔軟性を実現しています。MAX8845Z/MAX8845Y/MAX8845X/MAX8845Wは、入力ソースおよびバッテリ接続を識別しシステム起動用のイネーブル信号(MAX8845ZはABO、MAX8845Y/MAX8845X/MAX8845WはアクティブローABO)を供給する起動補助回路も備えています。

また、MAX8845Z/MAX8845Y/MAX8845X/MAX8845Wは、システム内の低電圧定格USBまたはチャージャの入力に対する過電圧保護出力(SAFEOUT)や、バッテリパックが存在していないときにチャージャをディセーブルするバッテリパック検出回路(DETBAT)も備えています。その他の機能として、アクティブロー制御入力(アクティブローEN)、アクティブロー入力電源検出出力(アクティブローPOK)、および完全充電トップオフスレッショルド検出出力(アクティブローCHG)があります。

MAX8845Z/MAX8845Y/MAX8845X/MAX8845Wは、4.25V (MAX8845Wのみ4.4V)~28Vの入力電源範囲を受け付けますが、電源電圧が+7.5V (MAX8845Xのみ+8.0V)を上回ると充電をディセーブルして、不適切なまたは故障したACアダプタから保護します。これらのICは、拡張温度範囲(-40℃~+85℃)で動作し、放熱特性に優れた小型12ピンTQFNパッケージ(3mm x 3mm、高さ0.8mm max)で提供されています。

アプリケーション

  • Bluetooth®機器
  • 携帯およびコードレス電話
  • 充電用クレードルおよびドック
  • デジタルスチルカメラ
  • MP3プレーヤー
  • スマートフォンおよびPDA
  • USBアプライアンス

MAX8845Y
バッテリ検出および過電圧保護出力、28VリニアLi+バッテリチャージャ
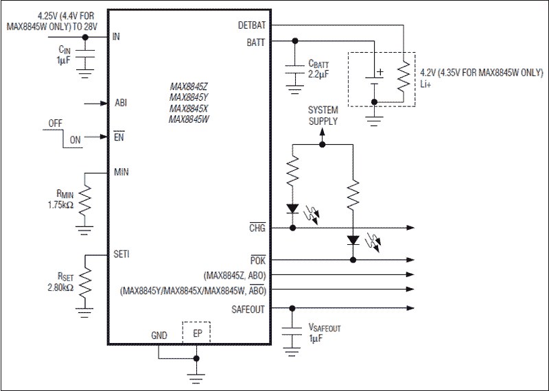
MAX8845Y、MAX8845Z:標準動作回路
myAnalogに追加

myAnalogの製品セクション(通知受け取り)、既存/新規プロジェクトに製品を追加する。

新規プロジェクトを作成
質問する
サポート

アナログ・デバイセズのサポート・ページはアナログ・デバイセズへのあらゆるご質問にお答えするワンストップ・ポータルです。


ドキュメント

さらに詳しく
myAnalogに追加

myAnalogのリソース・セクション、既存/新規プロジェクトにメディアを追加する。

新規プロジェクトを作成

ソフトウェア・リソース

必要なソフトウェア/ドライバが見つかりませんか?

ドライバ/ソフトウェアをリクエスト

評価用キット

MAX8845ZEVKIT

MAX8845ZおよびMAX8845Yの評価キット

機能と利点

  • CCCV、温度安定化リニアシングルセルLi+バッテリチャージャ
  • 外付けMOSFET、逆流防止ダイオード、または電流検出抵抗が不要
  • 設定可能な急速充電電流(1ARMS max)
  • 設定可能なトップオフ電流スレッショルド
  • 入力過電圧保護されたDCからの4.7V出力(SAFEOUT)
  • 独自のダイ温度安定化制御(+115℃)
  • 入力電圧範囲:4.25V~28V (入力過電圧保護:+7.5V以上)
  • 低ドロップアウト電圧:300mV (500mAの場合)
  • 入力電源検出出力(アクティブローPOK)、充電ステータス出力(アクティブローCHG)、および充電イネーブル入力(アクティブローEN)
  • 自動起動用出力(MAX8845Z = ABO、MAX8845Y = アクティブローABO)
  • 鉛(Pb)フリーおよびRoHS準拠

製品詳細

MAX8845Zの評価キット(EVキット)は、28VのリニアLi+ (リチウムイオン)バッテリチャージャのMAX8845Z/MAX8845Yを評価するための完全実装および試験済みPCBです。

MAX8845Zの評価キットは、システム内の低い電圧定格のUSBまたはチャージャ入力用の過電圧保護されたLDO出力(SAFEOUT)と、バッテリパックが不在の場合にICをディセーブルするバッテリパック検出回路(DETBAT)を特長としています。このICは、入力ソースが7.5Vを超えると充電をディセーブルし、不適切または障害のあるACアダプタから保護します。MAX8845ZのEVキットは、外付け抵抗(R1)によって設定可能な急速充電電流と、外付け抵抗(R2)によって設定可能なトップオフ電流スレッショルドも提供します。

他の機能には、アクティブロー制御入力(EN)およびアクティブロー入力電源検出出力(POK)などがあります。このICは、入力ソースとバッテリ接続を識別する起動補助回路も備えており、システム起動用に出力信号(MAX8845Z = ABO、MAX8845Y = アクティブローABO)を提供します。

MAX8845Yバージョンの評価をする場合は、MAX8845ZEVKIT+とともにMAX8845YETC+をご注文のうえ、フルデータシートの「Evaluating the MAX8845Y (MAX8845Yの評価)」の項を参照してください。

アプリケーション

  • Bluetooth®機器
  • 携帯およびコードレス電話
  • 充電用クレードルおよびドック
  • デジタルスチルカメラ
  • MP3プレーヤー
  • スマートフォンおよびPDA
  • USBアプライアンス

MAX8845ZEVKIT
MAX8845ZおよびMAX8845Yの評価キット

最新のディスカッション

MAX8845Yに関するディスカッションはまだありません。意見を投稿しますか?

EngineerZone®でディスカッションを始める

最近表示した製品