MAX8717

製造中

ノートブックコンピュータ用、インタリーブ、高効率、デュアル電源コントローラ

ノートブックコンピュータ用同期整流付き、デュアル、ステップダウン、インタリーブ、固定周波数、スイッチモード電源(SMPS)コントローラ

利用上の注意

本データシートの英語以外の言語への翻訳はユーザの便宜のために提供されるものであり、リビジョンが古い場合があります。最新の内容については、必ず最新の英語版をご参照ください。

なお、日本語版のデータシートは基本的に「Rev.0」(リビジョン0)で作成されています。そのため、英語版が後に改訂され、複数製品のデータシートがひとつに統一された場合、同じ「Rev.0」の日本語版のデータシートが異なる製品のデータシートとして表示されることがあります。たとえば、「ADM3307E」の場合、日本語データシートをクリックすると「ADM3311E」が表示されます。これは、英語版のデータシートが複数の製品で共有できるように1本化され、「ADM3307E/ADM3310E/ADM3311E/ADM3312E/ADM3315E」(Rev.J)と改訂されたからで、決して誤ってリンクが張られているわけではありません。和文化されたデータシートを少しでも有効に活用していただくためにこのような方法をとっておりますので、ご了解ください。

アナログ・デバイセズ社は、提供する情報が正確で信頼できるものであることを期していますが、その情報の利用に関して、あるいはその利用によって生じる第三者の特許やその他の権利の侵害に関して一切の責任を負いません。また、アナログ・デバイセズ社の特許または特許の権利の使用を明示的または暗示的に許諾するものでもありません。仕様は予告なしに変更する場合があります。本紙記載の商標および登録商標は、各社の所有に属します。

Viewing:

製品情報

  • 固定スイッチング周波数
    • 200kHz、300kHz、または500kHz
    • 250kHz、300kHz、または400kHz (MAX8756のみ)
  • 電流検出抵抗器は不要
  • 40/60の最適インタリーブ
  • 入力コンデンサ要件を緩和
  • 固定出力電圧または可変出力(Dual Mode™)
    • 3.3V/5V固定または1V~5.5V可変
    • 1.5V/1.8V固定または1V~2.3V可変(MAX8756のみ)
  • 入力電圧範囲:4V~26V
  • 個別に選択可能なPWM、スキップ、および低ノイズモード動作
  • ソフトスタートおよびソフトストップ
  • 0.75%精度で2Vの高精度リファレンス
  • 独立したパワーグッド出力

MAX8716/MAX8717/MAX8756/MAX8757は、同期整流器を内蔵するデュアル、ステップダウン、インタリーブ、固定周波数、スイッチモード電源(SMPS)コントローラです。MAX8756は、バッテリ駆動システムのI/O電源レイル用に最適化されている一方、MAX8716/MAX8717/MAX8756/MAX8757は、メイン(5V/3.3V)電源生成を目的としています。

最適なインタリーブでの固定周波数動作によって、最低入力電圧から26Vの最大入力まで入力リップル電流が最低限に抑制されます。40/60の最適なインタリーブによって、入力が10Vを下回るとデューティサイクルのオーバラップが発生する180°逆位相レギュレータに比べて、デューティサイクルのオーバラップが5V/3.3Vアプリケーションで発生する前に入力電圧を8.3Vまで下げることができます。

高精度な出力電流制限は、検出抵抗器を用いて行われます。またこの代わりに、無損失インダクタ電流検出によって電力損失を減少させることができます。独立したON/OFF制御およびパワーグッド信号によって、フレキシブルな電源シーケンシングが実現します。ソフトスタートでは突入電流が低減し、またソフトストップでは出力電圧が徐々に降下して、負電圧降下が回避されます。

低ノイズモードでは、スイッチング周波数を可聴範囲外に維持しながら、高い軽負荷効率が確保されます。

MAX8716は24ピンTQFNパッケージで提供され、MAX8717/MAX8756/MAX8757は28ピンTQFNパッケージで提供されます。

アプリケーション

  • 2~4 Li+ (リチウムイオン)セルのバッテリ駆動デバイス
  • メインまたはI/O電源
  • ノートブックおよびサブノートブックコンピュータ
  • PDAおよびモバイル通信機器

MAX8717
ノートブックコンピュータ用、インタリーブ、高効率、デュアル電源コントローラ
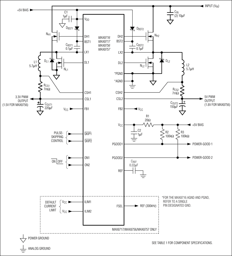
MAX8716、MAX8717、MAX8756、MAX8757:標準アプリケーション回路
myAnalogに追加

myAnalogの製品セクション(通知受け取り)、既存/新規プロジェクトに製品を追加する。

新規プロジェクトを作成
質問する
サポート

アナログ・デバイセズのサポート・ページはアナログ・デバイセズへのあらゆるご質問にお答えするワンストップ・ポータルです。


ドキュメント

さらに詳しく
myAnalogに追加

myAnalogのリソース・セクション、既存/新規プロジェクトにメディアを追加する。

新規プロジェクトを作成

ソフトウェア・リソース

必要なソフトウェア/ドライバが見つかりませんか?

ドライバ/ソフトウェアをリクエスト

ハードウェア・エコシステム

製品モデル 製品ライフサイクル 詳細
スイッチング・レギュレータ & コントローラ 3
MAX1845 製造中 デュアル、高効率、高精度電流制限、ステップダウンコントローラ
MAX1541 製造中 飽和保護、ダイナミック出力、およびリニアレギュレータ内蔵、デュアルステップダウンコントローラ
MAX8743 製造中止 シャットダウン時ハイインピーダンスの、デュアル、高効率、ステップダウンコントローラ
Modal heading
myAnalogに追加

myAnalogの製品セクション(通知受け取り)、既存/新規プロジェクトに製品を追加する。

新規プロジェクトを作成

評価用キット

MAX8716EVKIT

MAX8716の評価キット

機能と利点

  • 入力電圧範囲:+6V~+24V
  • 出力電圧:
    +3.3V (5A時) (+1.0V~+5.5Vの範囲で調整可能)
    +5.0V (5A時) (+1.0V~+5.5Vの範囲で調整可能)
  • スイッチング周波数:300kHz
  • 個別に選択可能なPWM、スキップ、および低ノイズモード動作
  • 個別のパワーグッド出力
  • 薄型部品
  • 完全実装および試験済み
  • 製品詳細

    MAX8716の評価キット(EVキット)は、MAX8716の標準動作回路を検証します。このデュアルPWM同期DC-DCコンバータは高電圧バッテリやACアダプタをステップダウンし、ノートブックコンピュータ用のメイン電源を生成します。

    MAX8716のEVキットは、+6V~+24Vのバッテリ入力範囲から+5Vおよび+3.3Vのデュアル出力電圧を供給します。95%の効率で+5V出力の場合は最大5Aの出力電流、+3.3V出力の場合は5Aの出力電流が供給されます。このEVキットは300kHzのスイッチング周波数で動作し、優れたライン/負荷過渡応答を備えています。

    このEVキットは、完全実装および試験済み回路ボードです。両方の出力とも、フィードバック抵抗R19、R20、R21、およびR22を取り替えて+1.0V~+5.5Vの間で調整することができます。

    アプリケーション

    • 2~4 Li+ (リチウムイオン)セルのバッテリ駆動デバイス
    • メインまたはI/O電源
    • ノートブックおよびサブノートブックコンピュータ
    • PDAおよびモバイル通信機器

    MAX8716EVKIT
    MAX8716の評価キット

    最新のディスカッション

    MAX8717に関するディスカッションはまだありません。意見を投稿しますか?

    EngineerZone®でディスカッションを始める

    最近表示した製品