MAX8703

温度センサ付きデュアルフェーズMOSFETドライバ

ノートブックCPUコアおよびその他の多位相レギュレータでPWMコントローラICと動作するように設計された、温度センサ付きデュアルフェーズMOSFETドライバ

利用上の注意

本データシートの英語以外の言語への翻訳はユーザの便宜のために提供されるものであり、リビジョンが古い場合があります。最新の内容については、必ず最新の英語版をご参照ください。

なお、日本語版のデータシートは基本的に「Rev.0」(リビジョン0)で作成されています。そのため、英語版が後に改訂され、複数製品のデータシートがひとつに統一された場合、同じ「Rev.0」の日本語版のデータシートが異なる製品のデータシートとして表示されることがあります。たとえば、「ADM3307E」の場合、日本語データシートをクリックすると「ADM3311E」が表示されます。これは、英語版のデータシートが複数の製品で共有できるように1本化され、「ADM3307E/ADM3310E/ADM3311E/ADM3312E/ADM3315E」(Rev.J)と改訂されたからで、決して誤ってリンクが張られているわけではありません。和文化されたデータシートを少しでも有効に活用していただくためにこのような方法をとっておりますので、ご了解ください。

アナログ・デバイセズ社は、提供する情報が正確で信頼できるものであることを期していますが、その情報の利用に関して、あるいはその利用によって生じる第三者の特許やその他の権利の侵害に関して一切の責任を負いません。また、アナログ・デバイセズ社の特許または特許の権利の使用を明示的または暗示的に許諾するものでもありません。仕様は予告なしに変更する場合があります。本紙記載の商標および登録商標は、各社の所有に属します。

Viewing:

製品情報

  • デュアルフェーズMOSFETドライバ
  • 0.35Ω (typ)のオン抵抗および5A (typ)の駆動電流
  • 大型同期整流器MOSFETを駆動
  • 温度センサ内蔵(MAX8702のみ)
    • 抵抗でプログラマブル
    • オープンドレインドライバのホットインジケータ(アクティブローDRHOT)
  • 適応型デッドタイムが貫通電流を排除
  • 選択可能なパルススキッピングモード
  • 入力電圧範囲:4.5V~28V
  • 放熱特性を高めた薄型TQFNパッケージ

MAX8702/MAX8703はデュアルフェーズの非反転MOSFETドライバで、ノートブックCPUコアやその他マルチ位相レギュレータで使われるMAX8705/MAX8707などのPWMコントローラICと連動するように設計されています。アプリケーションとしては、バッテリ電圧から直接ステップダウンしてコア電圧を生成したり、または低電圧のシステム電源からステップダウンすることができます。1段変換方式では最大の効率を実現し、また高スイッチング周波数の2段変換方式では最小限の物理サイズを提供します。

各MOSFETドライバは、わずか19nsの伝搬遅延時間と8nsの標準立上り/立下り時間で3nFの容量性負荷を駆動することができます。容量性負荷の増大許容可能ですが、伝搬時間と遷移時間が長くなります。適応型デッドタイム制御によって貫通電流が排除され、コンバータ効率が最大化されます。

MAX8702/MAX8703は、各チャネルにゼロ交差コンパレータを備えています。これらのコンパレータがイネーブルされると、ドライバをパルススキッピング動作で使用し、軽負荷で節電することができます。全機能をディセーブルし、自己消費電流を2µAに低減して、DHローとDLハイを設定する独立したシャットダウン制御も装備しています。

MAX8702は、抵抗でプログラマブルな、温度センサを内蔵しています。ローカルなダイ温度が設定温度を超えると、オープンドレイン出力(アクティブローDRHOT)がシステムに信号で通知します。MAX8702/MAX8703は、放熱特性を高めた20ピンTQFNパッケージで提供されます。

アプリケーション

  • CPUコア電源用、2~4セルLi+ (リチウムイオン)バッテリ
  • マルチフェーズ大電流電源
  • ノートブックおよびデスクトップコンピュータ
  • サーバおよびワークステーション

MAX8703
温度センサ付きデュアルフェーズMOSFETドライバ
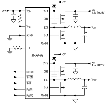
MAX8702、MAX8703:標準動作回路
myAnalogに追加

myAnalogの製品セクション(通知受け取り)、既存/新規プロジェクトに製品を追加する。

新規プロジェクトを作成
質問する
サポート

アナログ・デバイセズのサポート・ページはアナログ・デバイセズへのあらゆるご質問にお答えするワンストップ・ポータルです。


ドキュメント

さらに詳しく
myAnalogに追加

myAnalogのリソース・セクション、既存/新規プロジェクトにメディアを追加する。

新規プロジェクトを作成

ソフトウェア・リソース

必要なソフトウェア/ドライバが見つかりませんか?

ドライバ/ソフトウェアをリクエスト

最新のディスカッション

MAX8703に関するディスカッションはまだありません。意見を投稿しますか?

EngineerZone®でディスカッションを始める

最近表示した製品