MAX742

製造中止

5V~±12Vまたは±15Vデュアル出力、スイッチモードレギュレータ

利用上の注意

本データシートの英語以外の言語への翻訳はユーザの便宜のために提供されるものであり、リビジョンが古い場合があります。最新の内容については、必ず最新の英語版をご参照ください。

なお、日本語版のデータシートは基本的に「Rev.0」(リビジョン0)で作成されています。そのため、英語版が後に改訂され、複数製品のデータシートがひとつに統一された場合、同じ「Rev.0」の日本語版のデータシートが異なる製品のデータシートとして表示されることがあります。たとえば、「ADM3307E」の場合、日本語データシートをクリックすると「ADM3311E」が表示されます。これは、英語版のデータシートが複数の製品で共有できるように1本化され、「ADM3307E/ADM3310E/ADM3311E/ADM3312E/ADM3315E」(Rev.J)と改訂されたからで、決して誤ってリンクが張られているわけではありません。和文化されたデータシートを少しでも有効に活用していただくためにこのような方法をとっておりますので、ご了解ください。

アナログ・デバイセズ社は、提供する情報が正確で信頼できるものであることを期していますが、その情報の利用に関して、あるいはその利用によって生じる第三者の特許やその他の権利の侵害に関して一切の責任を負いません。また、アナログ・デバイセズ社の特許または特許の権利の使用を明示的または暗示的に許諾するものでもありません。仕様は予告なしに変更する場合があります。本紙記載の商標および登録商標は、各社の所有に属します。

Viewing:

製品情報

  • 回路内でのスペック保証
  • 負荷電流:±2Aまで
  • 入力電圧範囲:4.2V~10V
  • ロジック制御で±15Vから±12Vに切替え
  • 最大出力公差:±4% (全温度、全ライン、よおび全負荷範囲)
  • 効率:90% (typ)
  • 低ノイズ、電流モードフィードバック
  • サイクルごとの電流制限
  • 低電圧ロックアウトおよびソフトスタート
  • 動作周波数:100kHzまたは200kHz

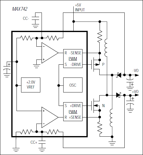
DC-DCコンバータMAX742は3W~60Wの範囲におけるデュアル出力電源用コントローラです。MAX742は、トランスではなくシンプルな2端子インダクタに依存しており、いかなるライン電圧、温度、および負荷電流条件においても両出力を個別に±4%以内に安定化します。

MAX742は広い出力負荷範囲で高効率(最大92%)です。2つの独立したPWM電流モードフィードバックループによって、正確なレギュレーションおよび低調波ノイズのない動作が実現されます。MAX742は100kHzまたは200kHzで動作するため、小型および軽量の外付け部品とともに使用することができます。リップルおよびノイズも容易にフィルタリングされます。MAX742は4.2V~10V (および追加部品でそれ以上)の範囲の入力に安定化された出力を提供します。

MAX742が直接駆動する外部パワーMOSFETは、サイクルごとの過電流検出によって保護されています。MAX742は低電圧ロックアウト、サーマルシャットダウン、およびプログラマブルなソフトスタートも特長としています。

3W以下の負荷電力が必要な場合は、パワーMOSFET内蔵のデバイスであるMAX743のデータシートを参照してください。

アプリケーション

  • コンピュータ周辺装置
  • DC-DCコンバータモジュールの代替
  • 分散電源システム

MAX742
5V~±12Vまたは±15Vデュアル出力、スイッチモードレギュレータ
MAX742:簡易ブロックダイアグラム
myAnalogに追加

myAnalogの製品セクション(通知受け取り)、既存/新規プロジェクトに製品を追加する。

新規プロジェクトを作成
質問する
サポート

アナログ・デバイセズのサポート・ページはアナログ・デバイセズへのあらゆるご質問にお答えするワンストップ・ポータルです。


ドキュメント

さらに詳しく
myAnalogに追加

myAnalogのリソース・セクション、既存/新規プロジェクトにメディアを追加する。

新規プロジェクトを作成

ソフトウェア・リソース

必要なソフトウェア/ドライバが見つかりませんか?

ドライバ/ソフトウェアをリクエスト

ハードウェア・エコシステム

製品モデル 製品ライフサイクル 詳細
スイッチング・レギュレータ & コントローラ 1
MAX743 製造中 デュアル出力、PWMスイッチモードレギュレータ(5V~±15Vまたは±12V)
Modal heading
myAnalogに追加

myAnalogの製品セクション(通知受け取り)、既存/新規プロジェクトに製品を追加する。

新規プロジェクトを作成

最新のディスカッション

MAX742に関するディスカッションはまだありません。意見を投稿しますか?

EngineerZone®でディスカッションを始める

最近表示した製品