MAX5945

製造中止

Power over LAN用クワッドネットワークパワーコントローラ

利用上の注意

本データシートの英語以外の言語への翻訳はユーザの便宜のために提供されるものであり、リビジョンが古い場合があります。最新の内容については、必ず最新の英語版をご参照ください。

なお、日本語版のデータシートは基本的に「Rev.0」(リビジョン0)で作成されています。そのため、英語版が後に改訂され、複数製品のデータシートがひとつに統一された場合、同じ「Rev.0」の日本語版のデータシートが異なる製品のデータシートとして表示されることがあります。たとえば、「ADM3307E」の場合、日本語データシートをクリックすると「ADM3311E」が表示されます。これは、英語版のデータシートが複数の製品で共有できるように1本化され、「ADM3307E/ADM3310E/ADM3311E/ADM3312E/ADM3315E」(Rev.J)と改訂されたからで、決して誤ってリンクが張られているわけではありません。和文化されたデータシートを少しでも有効に活用していただくためにこのような方法をとっておりますので、ご了解ください。

アナログ・デバイセズ社は、提供する情報が正確で信頼できるものであることを期していますが、その情報の利用に関して、あるいはその利用によって生じる第三者の特許やその他の権利の侵害に関して一切の責任を負いません。また、アナログ・デバイセズ社の特許または特許の権利の使用を明示的または暗示的に許諾するものでもありません。仕様は予告なしに変更する場合があります。本紙記載の商標および登録商標は、各社の所有に属します。

Viewing:

製品情報

  • IEEE 802.3af準拠
  • エンドポイントまたはミッドスパンPSEアプリケーションで4個の独立した-48V給電のイーサネットポートを制御
  • 広いディジタル電源入力、VDIG、およびコモンモード範囲:VEE~(AGND + 7.7V)
  • クラス電流保護のPD違反
  • PD検出および分類
  • DCおよびACの負荷除去検出を装備
  • I²C対応、3線式シリアルインタフェース
  • I²Cインタフェースを通じて完全な設定および構成動作が可能
  • 電流フォールドバックおよびデューティサイクル制御のプログラマブル電流制限
  • 高速ゲートプルダウンによる短絡保護
  • 直接高速シャットダウン制御機能
  • 設定可能な直接割込み出力
  • ウォッチドッグモードによって円滑なハードウェアへの引継ぎを実現

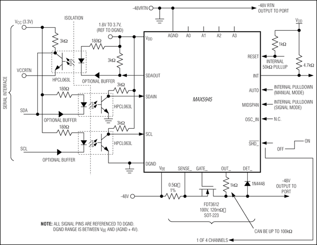
MAX5945はクワッドネットワークパワーコントローラで、IEEE® 802.3af準拠の給電側機器(PSE)で使用するために設計されています。このデバイスは、受電側機器(PD)の検出、分類、電流制限、およびDCとAC両方の負荷切断検出を行います。MAX5945をエンドポイントPSE (LANスイッチ/ルータ)またはミッドスパンPSE (パワーインジェクタ)アプリケーションのいずれかで使用することができます。

MAX5945は自立的に動作するか、またはI²C対応のインタフェースを通じてソフトウェアで制御することができます。入力/出力データライン(SDAINおよびSDAOUT)が独立しているため、フォトカプラを使用することができます。MAX5945はスレーブデバイスです。4個のアドレス入力を使って、16個の一意のMAX5945アドレスが可能です。独立したアクティブローINT出力と4個の個別シャットダウン入力(アクティブローSHD_)によって、障害からポートのシャットダウンまでの応答が高速化されます。アクティブローRESET入力を使って、デバイスのハードウェアをリセットすることができます。独自のウォッチドッグ機能によって、ソフトウェアがクラッシュした場合に円滑にハードウェアに制御が渡されます。Cadenceタイミング機能によって、MAX5945をミッドスパンシステムで使用可能です。

MAX5945は、ソフトウェアのみで構成および設定が可能です。クラス過電流検出機能によって、PDがそのクラスの許容量を超える電流を消費するかどうかをシステム電源管理で検出することができます。その他の機能として、入力低/過電圧ロックアウト、過熱保護、起動時の出力電圧スルーレート制限、パワーグッド、および障害ステータスがあります。MAX5945では、ゲート充電電流、電流制限スレッショルド、起動タイムアウト、過電流タイムアウト、自動再起動デューティサイクル、PD切断AC検出スレッショルド、およびPD切断検出タイムアウトを設定することができます。

MAX5945は36ピンSSOPパッケージで提供され、拡張温度範囲(-40℃~+85℃)および民生用温度範囲(0℃~+70℃)が定格です。

アプリケーション

  • ミッドスパンパワーインジェクタ
  • Power over LAN/Power over Ethernet
  • 給電機器(PSE)
  • スイッチ/ルータ

MAX5945
Power over LAN用クワッドネットワークパワーコントローラ
MAX5945:標準動作回路
myAnalogに追加

myAnalogの製品セクション(通知受け取り)、既存/新規プロジェクトに製品を追加する。

新規プロジェクトを作成
質問する
サポート

アナログ・デバイセズのサポート・ページはアナログ・デバイセズへのあらゆるご質問にお答えするワンストップ・ポータルです。


ドキュメント

さらに詳しく
myAnalogに追加

myAnalogのリソース・セクション、既存/新規プロジェクトにメディアを追加する。

新規プロジェクトを作成

ソフトウェア・リソース

必要なソフトウェア/ドライバが見つかりませんか?

ドライバ/ソフトウェアをリクエスト

評価用キット

MAX5945EVSYS

MAX5945の評価キット/評価システム

機能と利点

  • IEEE 802.3af準拠の給電側機器(PSE)回路
  • 入力電圧
    • 2Aを供給する-32V~-60V (-48Vの電源回路、ポート当り350mA)
    • 100mAを供給する+3.3V (ディジタルロジック電源)
    • VCC (+3.3V)は100mAを供給(光インタフェース)
    • +9Vは250mAを供給(SMBus LPTインタフェースボード)
  • イーサネットネットワークポート
    • 4つのRJ-45 10/100 Base-TXイーサネットネットワーク用入力ポート
    • 4つのRJ-45 10/100 Base-TXイーサネットネットワーク用の出力Power over Ethernetポート
  • 4つの独立した個別のパワースイッチコントローラを検証
  • PD検出および分類を実行
  • DC/ACの負荷除去検出および切断監視を構成可能
  • 電流検出を構成可能
  • 便利な電圧および電流テストポイント
  • 出力ポート用の4つのLEDステータスインジケータ
  • 光絶縁された3線式I²C対応PCインタフェース
  • スタンドアロン動作用または外付けマイクロコントローラにより再設定可能
  • Windows 95/98/2000対応のソフトウェア
  • 完全実装および試験済み

製品詳細

MAX5945の評価キット(EVキット)は、-48V電源レイルシステム用のEthernet 4ポートネットワークパワーコントローラ回路を備えた完全実装および試験済み表面実装回路ボードです。IEEE® 802.3af準拠ネットワークパワーコントローラのMAX5945は、36ピンSSOPパッケージで提供されます。この回路は、EVキットにメインの給電側機器(PSE)回路を構築するためのnチャネルパワーMOSFETを4個備えています。MAX5945は、4個のEthernetネットワークポート用のDC電源に必要なPower over Ethernet (POE)アプリケーションで使用されます。このEVキットは、I²C準拠の3線式インタフェースに対し光絶縁を行います。この絶縁されたインタフェースは、MAXSMBusインタフェースボードを通じてPCパラレルポート(LPT)に接続されます。絶縁動作または非絶縁動作用にユーザのスタンドアロンマイクロコントローラと接続するようにこのEVキットを容易に変更することができます。

MAX5945のEVキットには、4個の10/100 Base-TX Ethernetネットワークポートを通じて受電側機器(PD)に電源供給するために2A以上をEVキットに供給可能な-32V~-60Vの電源(-48V電源レイル)が必要です。このEVキットはPD検出、分類、電流制限制御、およびIEEE 802.3af準拠PSEのその他の機能を検証します。また、EVキットのディジタルロジックと3.3V (VCC)の光絶縁された3線式インタフェースに100mAを供給可能な2つの独立した3.3Vの電源も供給する必要があります。MAXSMBusインタフェースボードには、250mAを供給可能な9Vの専用電源が必要です。非絶縁動作には+9Vの電源は不要です。

MAX5945は、各ポートのパワーMOSFETを制御し、各ポートの電流検出抵抗を通じて電流を検出することによって、4個の各Ethernetネットワークポートに対する-48V DC電源を制御します。電流は、各Ethernetネットワーク出力ポートにある10/100 Base-TX Voice over IP (VoIP)磁性モジュールに供給されます。MAX5945のEVキットは、4個のEthernetネットワーク出力ポートのおのおのに対して独立した別個の電源チャネルを備えています。

このEVキットは、構成可能な動作モード、PD検出、PD分類、過電流保護、電流フォールドバック、低電圧/過電圧保護、およびAC切断監視など、電源チャネルごとにMAX5945の全機能を検証します。これらの全機能はEVキット上で構成が可能であり、電圧プローブと電流測定用のテストポイントがさらに用意されています。

アプリケーション

  • ミッドスパンパワーインジェクタ
  • Power over LAN/Power over Ethernet
  • 給電機器(PSE)
  • スイッチ/ルータ

MAX5945EVKIT

MAX5945の評価キット/評価システム

機能と利点

  • IEEE 802.3af準拠の給電側機器(PSE)回路
  • 入力電圧
    • 2Aを供給する-32V~-60V (-48Vの電源回路、ポート当り350mA)
    • 100mAを供給する+3.3V (ディジタルロジック電源)
    • VCC (+3.3V)は100mAを供給(光インタフェース)
    • +9Vは250mAを供給(SMBus LPTインタフェースボード)
  • イーサネットネットワークポート
    • 4つのRJ-45 10/100 Base-TXイーサネットネットワーク用入力ポート
    • 4つのRJ-45 10/100 Base-TXイーサネットネットワーク用の出力Power over Ethernetポート
  • 4つの独立した個別のパワースイッチコントローラを検証
  • PD検出および分類を実行
  • DC/ACの負荷除去検出および切断監視を構成可能
  • 電流検出を構成可能
  • 便利な電圧および電流テストポイント
  • 出力ポート用の4つのLEDステータスインジケータ
  • 光絶縁された3線式I²C対応PCインタフェース
  • スタンドアロン動作用または外付けマイクロコントローラにより再設定可能
  • Windows 95/98/2000対応のソフトウェア
  • 完全実装および試験済み

製品詳細

MAX5945の評価キット(EVキット)は、-48V電源レイルシステム用のEthernet 4ポートネットワークパワーコントローラ回路を備えた完全実装および試験済み表面実装回路ボードです。IEEE® 802.3af準拠ネットワークパワーコントローラのMAX5945は、36ピンSSOPパッケージで提供されます。この回路は、EVキットにメインの給電側機器(PSE)回路を構築するためのnチャネルパワーMOSFETを4個備えています。MAX5945は、4個のEthernetネットワークポート用のDC電源に必要なPower over Ethernet (POE)アプリケーションで使用されます。このEVキットは、I²C準拠の3線式インタフェースに対し光絶縁を行います。この絶縁されたインタフェースは、MAXSMBusインタフェースボードを通じてPCパラレルポート(LPT)に接続されます。絶縁動作または非絶縁動作用にユーザのスタンドアロンマイクロコントローラと接続するようにこのEVキットを容易に変更することができます。

MAX5945のEVキットには、4個の10/100 Base-TX Ethernetネットワークポートを通じて受電側機器(PD)に電源供給するために2A以上をEVキットに供給可能な-32V~-60Vの電源(-48V電源レイル)が必要です。このEVキットはPD検出、分類、電流制限制御、およびIEEE 802.3af準拠PSEのその他の機能を検証します。また、EVキットのディジタルロジックと3.3V (VCC)の光絶縁された3線式インタフェースに100mAを供給可能な2つの独立した3.3Vの電源も供給する必要があります。MAXSMBusインタフェースボードには、250mAを供給可能な9Vの専用電源が必要です。非絶縁動作には+9Vの電源は不要です。

MAX5945は、各ポートのパワーMOSFETを制御し、各ポートの電流検出抵抗を通じて電流を検出することによって、4個の各Ethernetネットワークポートに対する-48V DC電源を制御します。電流は、各Ethernetネットワーク出力ポートにある10/100 Base-TX Voice over IP (VoIP)磁性モジュールに供給されます。MAX5945のEVキットは、4個のEthernetネットワーク出力ポートのおのおのに対して独立した別個の電源チャネルを備えています。

このEVキットは、構成可能な動作モード、PD検出、PD分類、過電流保護、電流フォールドバック、低電圧/過電圧保護、およびAC切断監視など、電源チャネルごとにMAX5945の全機能を検証します。これらの全機能はEVキット上で構成が可能であり、電圧プローブと電流測定用のテストポイントがさらに用意されています。

アプリケーション

  • ミッドスパンパワーインジェクタ
  • Power over LAN/Power over Ethernet
  • 給電機器(PSE)
  • スイッチ/ルータ

MAX5945EVSYS
MAX5945の評価キット/評価システム
MAX5945EVKIT
MAX5945の評価キット/評価システム

最新のディスカッション

MAX5945に関するディスカッションはまだありません。意見を投稿しますか?

EngineerZone®でディスカッションを始める

最近表示した製品