MAX5932

製造中

高正電圧、ホットスワップコントローラ

利用上の注意

本データシートの英語以外の言語への翻訳はユーザの便宜のために提供されるものであり、リビジョンが古い場合があります。最新の内容については、必ず最新の英語版をご参照ください。

なお、日本語版のデータシートは基本的に「Rev.0」(リビジョン0)で作成されています。そのため、英語版が後に改訂され、複数製品のデータシートがひとつに統一された場合、同じ「Rev.0」の日本語版のデータシートが異なる製品のデータシートとして表示されることがあります。たとえば、「ADM3307E」の場合、日本語データシートをクリックすると「ADM3311E」が表示されます。これは、英語版のデータシートが複数の製品で共有できるように1本化され、「ADM3307E/ADM3310E/ADM3311E/ADM3312E/ADM3315E」(Rev.J)と改訂されたからで、決して誤ってリンクが張られているわけではありません。和文化されたデータシートを少しでも有効に活用していただくためにこのような方法をとっておりますので、ご了解ください。

アナログ・デバイセズ社は、提供する情報が正確で信頼できるものであることを期していますが、その情報の利用に関して、あるいはその利用によって生じる第三者の特許やその他の権利の侵害に関して一切の責任を負いません。また、アナログ・デバイセズ社の特許または特許の権利の使用を明示的または暗示的に許諾するものでもありません。仕様は予告なしに変更する場合があります。本紙記載の商標および登録商標は、各社の所有に属します。

Viewing:

製品情報

  • LT1641-1とピン/機能コンパチブル
  • +9V~+80Vの電源に対して安全にホットスワップ
  • 通電中のバックプレーンに対してボードを安全に着脱
  • アクティブハイのパワーグッド出力(PWRGD)
  • プログラマブルなフォールドバック電流制限
  • 外付けnチャネルMOSFETのハイサイド駆動
  • 低電圧ロックアウト(UVLO)
  • 過電圧保護
  • ラッチ付フォルト管理
  • ユーザプログラマブルな電源電圧の立上り速度

MAX5932は、+9V~+80Vの正電源レイル用の全機能内蔵ホットスワップコントローラです。MAX5932は、バックプレーン電源レイルにグリッチを発生させずに、通電中のバックプレーンに対して回路カードを安全に着脱することを可能とします。この製品は、LT1641-1とピン/機能コンパチブルです。MAX5932は、プログラマブルなフォールドバック電流制限を備えています。この製品が、プログラム設定した時間を超えて電流制限状態にある場合は、外付けnチャネルMOSFETをオフとしてその状態を維持します。その他、プログラマブルな低電圧ロックアウトおよびプログラマブルな、外付けnチャネルMOSFETを通した出力電圧のスルーレート制御機能を搭載しています。

MAX5932は、出力電圧の状態を示すパワーグッド出力(PWRGD)を備えています。各種PWRGDや/PWRGD、ラッチ/自動再試行フォルト管理、自動再試行デューティサイクルオプションについては、MAX5933とMAX5934のデータシートを参照してください。

MAX5932は、-40℃~+85℃の拡張温度範囲で動作します。この製品は、8ピンSOパッケージで提供されます。

アプリケーション

  • 24V/48V産業用/アラームシステム
  • 電子回路ブレーカ
  • 活線基板挿入
  • 産業用ハイサイドスイッチ/回路ブレーカ
  • ネットワークルータおよびスイッチ

MAX5932
高正電圧、ホットスワップコントローラ
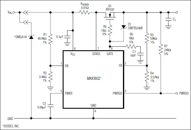
MAX5932:標準アプリケーション回路
myAnalogに追加

myAnalogの製品セクション(通知受け取り)、既存/新規プロジェクトに製品を追加する。

新規プロジェクトを作成
質問する
サポート

アナログ・デバイセズのサポート・ページはアナログ・デバイセズへのあらゆるご質問にお答えするワンストップ・ポータルです。


ドキュメント

さらに詳しく
myAnalogに追加

myAnalogのリソース・セクション、既存/新規プロジェクトにメディアを追加する。

新規プロジェクトを作成

ソフトウェア・リソース

必要なソフトウェア/ドライバが見つかりませんか?

ドライバ/ソフトウェアをリクエスト

ツールおよびシミュレーション

LTspice


下記製品はLTspiceで使用することが出来ます。:

  • MAX5932
LTspice

LTspice®は、無料で提供される強力で高速な回路シミュレータと回路図入力、波形ビューワに改善を加え、アナログ回路のシミュレーションを容易にするためのモデルを搭載しています。

 


評価用キット

MAX5932EVKIT

Evaluation Kit for the MAX5932

機能と利点

  • 40V to 80V Input Application
  • Output Current Limit Configured to 4.7A
  • Overcurrent Time Limit Configured to 10ms
  • Undervoltage Threshold Configured to 39V
  • Power-Good Threshold Configured to 45.8V
  • Configurable Output Current Limit Up to 20A
  • Configurable Undervoltage and Power-Good Voltage Thresholds
  • Configurable Overcurrent Time Limit
  • Evaluates MAX5933A/B/C/D/E/F and MAX5947A/B/C (IC Replacement Required)
  • Surface-Mount Components
  • Fully Assembled and Tested

製品詳細

The MAX5932 evaluation kit (EV kit) is a fully assembled and tested hot-swap controller circuit board. The MAX5932 surface-mount, hot-swap controller provides foldback current limit, programmable undervoltage lockout (UVLO), programmable current-limit timer, and programmable output-voltage slew rate through an external n-channel MOSFET. The MAX5932 is pin and function compatible with the LT1641-1. This EV kit can be used to evaluate either part. The EV kit provides a power-good output signal that indicates the status of the output voltage.

The MAX5932 EV kit is configured for a 48V input application and up to 4.7A of output current. Power for the circuit can be provided from a 40V to 80V DC source used in industrial environments or in automotive 42V power systems. The overcurrent timeout limit is configured to 10ms. The UVLO threshold and the output voltage threshold are configured to 39V and 45.8V, respectively. The MAX5932 controls an n-channel MOSFET and provides current regulation during startup. The current-limiting and voltage threshold features are configurable by replacing components on the EV kit board.

The EV kit can also be used to evaluate the MAX5933A/B/C/D/E/F and MAX5947A/B/C hot-swap controllers after replacing the MAX5932.

Warning: The MAX5932 EV kit is designed to operate with high voltages. Dangerous voltages are present on this EV kit and on equipment connected to it. Users who power up this EV kit or power the sources connected to it must be careful to follow safety procedures appropriate to working with high-voltage electrical equipment.

Under severe fault or failure conditions, this EV kit may dissipate large amounts of power, which could result in the mechanical ejection of a component or of component debris at high velocity. Operate this kit with care to avoid possible personal injury.

Applications

  • 24V/48V Industrial/Alarm Systems
  • Electronic Circuit Breakers
  • Hot Board Insertion
  • Industrial High-Side Switch/Circuit Breakers
  • Network Routers and Switches

MAX5932EVKIT
Evaluation Kit for the MAX5932

最新のディスカッション

MAX5932に関するディスカッションはまだありません。意見を投稿しますか?

EngineerZone®でディスカッションを始める

最近表示した製品