MAX5930A

製造中止

低電圧、トリプル、ホットスワップコントローラ/パワーシーケンサ/電圧トラッカ

低電圧電源用、シーケンス、トラッキング、または独立したオン/オフ制御を可能にするトリプル、ホットスワップコントローラ

利用上の注意

本データシートの英語以外の言語への翻訳はユーザの便宜のために提供されるものであり、リビジョンが古い場合があります。最新の内容については、必ず最新の英語版をご参照ください。

なお、日本語版のデータシートは基本的に「Rev.0」(リビジョン0)で作成されています。そのため、英語版が後に改訂され、複数製品のデータシートがひとつに統一された場合、同じ「Rev.0」の日本語版のデータシートが異なる製品のデータシートとして表示されることがあります。たとえば、「ADM3307E」の場合、日本語データシートをクリックすると「ADM3311E」が表示されます。これは、英語版のデータシートが複数の製品で共有できるように1本化され、「ADM3307E/ADM3310E/ADM3311E/ADM3312E/ADM3315E」(Rev.J)と改訂されたからで、決して誤ってリンクが張られているわけではありません。和文化されたデータシートを少しでも有効に活用していただくためにこのような方法をとっておりますので、ご了解ください。

アナログ・デバイセズ社は、提供する情報が正確で信頼できるものであることを期していますが、その情報の利用に関して、あるいはその利用によって生じる第三者の特許やその他の権利の侵害に関して一切の責任を負いません。また、アナログ・デバイセズ社の特許または特許の権利の使用を明示的または暗示的に許諾するものでもありません。仕様は予告なしに変更する場合があります。本紙記載の商標および登録商標は、各社の所有に属します。

Viewing:

製品情報

  • 2.7V以上のいずれの入力電圧(VIN_)によっても、+1V~+15Vの電源に対して安全にホットスワップ
  • 可変の回路ブレーカ/25mV~100mVの電流制限スレッショルド
  • 構成可能なトラッキング、シーケンス、または独立動作モード
  • VariableSpeed/BiLevel回路ブレーカ応答
  • 内蔵チャージポンプによってnチャネルMOSFETゲートドライブを生成
  • 起動時に突入電流をレギュレート
  • オートリトライまたはラッチ付きフォルト管理
  • プログラマブル低電圧ロックアウト
  • ステータス出力によってフォルト/セーフ状態を表示

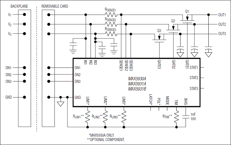
+1V~+15VのトリプルホットスワップコントローラのMAX5930A/MAX5931A/MAX5931Bは、マルチ電源システムの完全保護を提供します。これらの製品は、通電中のバックプレーンに対する回路カードの安全な挿抜を可能にします。これらのデバイスは、1つの電源が+2.7V以上の場合、+1V~+15Vの複数の電源をホットスワップします。入力電圧レイル(チャネル)は、順次ターンオン/オフ、相互トラッキング、または完全独立動作を行うように構成することができます。

回路カードの放電されたフィルタコンデンサは、通電中のバックプレーンに対してローインピーダンスになります。バックプレーンから回路カードへの大きな突入電流は、コネクタや部品を焼損し、バックプレーン電源を瞬時的に崩壊して、システムリセットになる可能性があります。ホットスワップコントローラのMAX5930A/MAX5931A/MAX5931Bは、基板がプラグインされると、出力電圧を緩やかに立ち上げて、プリセット制限値まで電流をレギュレートして、このような問題を防止し、システムを安全に安定化させることができます。起動サイクルが完了すると、内蔵コンパレータが短絡および過電流フォルトに対してVariableSpeed/BiLevel™保護を提供し、システムノイズと負荷過渡に対する耐性を提供します。

フォルト状態が発生すると、負荷は切断されます。MAX5930A/MAX5931A/MAX5931Bのフォルト管理モードは選択可能で、フォルト状態後にラッチ付きフォルトまたはオートリトライが可能です。

MAX5930A/MAX5931A/MAX5931Bは、外付け部品点数と設計時間を削減する多種多様なオプションを備えています。すべてのデバイスは、低コストの外付けnチャネルMOSFETのゲートを駆動するチャージポンプ、可変の起動タイマー、および可変の電流制限を内蔵しています。これらのデバイスは、起動電流レギュレーションおよび電流グリッチ保護などの機能を内蔵しているため、外付けタイミング抵抗やコンデンサは不要です。MAX5931Aは各チャネルにオープンドレイン、アクティブローステータス出力を提供し、MAX5931Bは各チャネルにオープンドレイン、アクティブハイステータス出力を提供し、MAX5930Aのステータス出力極性は選択可能です。

MAX5930Aは24ピンQSOPパッケージで提供され、MAX5931A/MAX5931Bは20ピンQSOPパッケージで提供されます。すべてのデバイスは、-40℃~+85℃の拡張温度範囲での動作が保証されています。

アプリケーション

  • 基地局用ラインカード
  • 活線挿抜ドータカード
  • ネットワークスイッチ、ルータ、ハブ
  • ポータブルコンピュータ機器ベイ(ドッキングステーション)
  • 電源シーケンス/トラッキング
  • RAID
  • ソリッドステートブレーカ

MAX5930A
低電圧、トリプル、ホットスワップコントローラ/パワーシーケンサ/電圧トラッカ
MAX5930A、MAX5931A、MAX5931B:標準動作回路
myAnalogに追加

myAnalogの製品セクション(通知受け取り)、既存/新規プロジェクトに製品を追加する。

新規プロジェクトを作成
質問する
サポート

アナログ・デバイセズのサポート・ページはアナログ・デバイセズへのあらゆるご質問にお答えするワンストップ・ポータルです。


ドキュメント

さらに詳しく
myAnalogに追加

myAnalogのリソース・セクション、既存/新規プロジェクトにメディアを追加する。

新規プロジェクトを作成

ソフトウェア・リソース

必要なソフトウェア/ドライバが見つかりませんか?

ドライバ/ソフトウェアをリクエスト

ハードウェア・エコシステム

製品モデル 製品ライフサイクル 詳細
保護スイッチ & コントローラ 6
MAX5904 製造中 低電圧、デュアルホットスワップコントローラ/パワーシーケンサ
MAX5905 製造中止 低電圧、デュアルホットスワップコントローラ/パワーシーケンサ
MAX5906 製造中止 低電圧、デュアルホットスワップコントローラ/パワーシーケンサ
MAX5907 製造中止 低電圧、デュアルホットスワップコントローラ/パワーシーケンサ
MAX5908 製造中 低電圧、デュアルホットスワップコントローラ/パワーシーケンサ
MAX5909 製造中止 低電圧、デュアルホットスワップコントローラ/パワーシーケンサ
Modal heading
myAnalogに追加

myAnalogの製品セクション(通知受け取り)、既存/新規プロジェクトに製品を追加する。

新規プロジェクトを作成

最新のディスカッション

MAX5930Aに関するディスカッションはまだありません。意見を投稿しますか?

EngineerZone®でディスカッションを始める

最近表示した製品