MAX4952B

製造中

デュアル1.5/3.0/6.0Gbps SAS/SATAリドライバ

コネクタを通して信号をルーティングおよび再駆動する低コストMAX4952B

利用上の注意

本データシートの英語以外の言語への翻訳はユーザの便宜のために提供されるものであり、リビジョンが古い場合があります。最新の内容については、必ず最新の英語版をご参照ください。

なお、日本語版のデータシートは基本的に「Rev.0」(リビジョン0)で作成されています。そのため、英語版が後に改訂され、複数製品のデータシートがひとつに統一された場合、同じ「Rev.0」の日本語版のデータシートが異なる製品のデータシートとして表示されることがあります。たとえば、「ADM3307E」の場合、日本語データシートをクリックすると「ADM3311E」が表示されます。これは、英語版のデータシートが複数の製品で共有できるように1本化され、「ADM3307E/ADM3310E/ADM3311E/ADM3312E/ADM3315E」(Rev.J)と改訂されたからで、決して誤ってリンクが張られているわけではありません。和文化されたデータシートを少しでも有効に活用していただくためにこのような方法をとっておりますので、ご了解ください。

アナログ・デバイセズ社は、提供する情報が正確で信頼できるものであることを期していますが、その情報の利用に関して、あるいはその利用によって生じる第三者の特許やその他の権利の侵害に関して一切の責任を負いません。また、アナログ・デバイセズ社の特許または特許の権利の使用を明示的または暗示的に許諾するものでもありません。仕様は予告なしに変更する場合があります。本紙記載の商標および登録商標は、各社の所有に属します。

Viewing:

製品情報

  • 単一電源動作:+3.3V
  • 低パワーダウン電流(350µA typ)によって電力重視のアプリケーションに対応
  • 6.0Gbps以下のSAS I/II/IIIをサポート
  • 優れたリターンロス
    • SAS/SATAのリターンロスマスクを上回る(3GHzまで8dBより良好)
  • SAS/SATA OOBレベルシグナリング超高速エントリおよび5ns (max)の終了時間設定可能なSAS/SATAスレッショルドをサポート
  • 2つの独立した出力ブースト選択のレベル:0dB、6dB
  • 50Ω入力/出力終端内蔵
  • フロースルーレイアウト用インライン信号トレース
  • 省スペース、4.0mm x 4.0mmのTQFNパッケージ
  • すべてのピンにESD保護:±5.5kV (ヒューマンボディモデル)

デュアルチャネルリドライバのMAX4952Bは、最大6.0Gbpsの1フルレーンのSASまたはSATA信号の再駆動用に設計されており、+3.3Vの単一電源で動作します。MAX4952Bは、サーバなどの民生用SASまたはSAS/SATAアプリケーション用に設計されています。

MAX4952Bは、独立した出力ブーストを備え、完全な出力レベルを再確立することによって、レシーバの信号完全性を強化します。SAS/SATA帯域外(OOB)信号は、入力における高速振幅検出によってサポートされ、その対応する出力において静まります。

入力および出力はすべて、内部で50Ωに終端され、優れたリターンロスを示します。

MAX4952Bは、レイアウトしやすいフロースルートレースを備えた、4.0mm × 4.0mmの小型20ピンTQFNパッケージで提供されます。このデバイスは、0℃~+70℃の動作温度範囲が保証されています。

アプリケーション

  • データストレージ
  • サーバ

MAX4952B
デュアル1.5/3.0/6.0Gbps SAS/SATAリドライバ
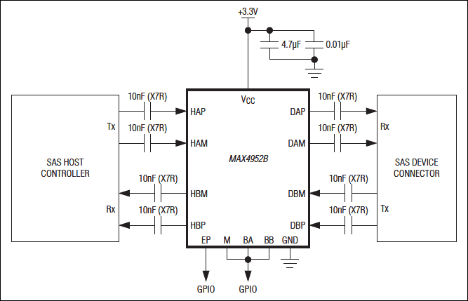
MAX4952B:標準アプリケーション回路
myAnalogに追加

myAnalogの製品セクション(通知受け取り)、既存/新規プロジェクトに製品を追加する。

新規プロジェクトを作成
質問する
サポート

アナログ・デバイセズのサポート・ページはアナログ・デバイセズへのあらゆるご質問にお答えするワンストップ・ポータルです。


ドキュメント

さらに詳しく
myAnalogに追加

myAnalogのリソース・セクション、既存/新規プロジェクトにメディアを追加する。

新規プロジェクトを作成

評価用キット

MAX4952BEVKIT

MAX4952Bの評価キット

機能と利点

  • SATA入力/出力を備えたアプリケーション回路
  • SMA入力/出力を備えた特性評価回路
  • キャリブレーショントレース(50Ω負荷トレースとスルートレース)
  • 実証済みPCBレイアウト
  • 完全実装および試験済み

製品詳細

MAX4952Bの評価キット(EVキット)は、デュアルチャネルリドライバのMAX4952Bを評価するための実証済みデザインを提供します。このEVキットには、アプリケーション回路、特性評価回路、および2セットのキャリブレーショントレースの4つのセクションが含まれています。

アプリケーション回路は、SATAおよびSAS信号を再駆動する際のMAX4952B ICの使用を検証するために設計されています。EVキットのこのセクションは、+5Vの外部電源で動作し、内蔵のLDOによって+3.3Vにレギュレートされ、MAX4952B (U1)デバイスに給電されます。アプリケーション回路の全トレースは、100Ωの差動制御インピーダンストレースです。

特性評価回路は、SMAコネクタと50Ω制御インピーダンストレースを使用するアイダイアグラム評価用に提供されています。このセクションは、+3.3Vの外部電源によって給電されます。

アプリケーション

  • データストレージ
  • サーバ

MAX4952BEVKIT
MAX4952Bの評価キット

最新のディスカッション

最近表示した製品