MAX4713

製造中

フォルト保護、低電圧、クワッドSPSTアナログスイッチ

クワッド、レイルトゥレイル、フォルト保護、低電圧SPSTアナログスイッチ

利用上の注意

本データシートの英語以外の言語への翻訳はユーザの便宜のために提供されるものであり、リビジョンが古い場合があります。最新の内容については、必ず最新の英語版をご参照ください。

なお、日本語版のデータシートは基本的に「Rev.0」(リビジョン0)で作成されています。そのため、英語版が後に改訂され、複数製品のデータシートがひとつに統一された場合、同じ「Rev.0」の日本語版のデータシートが異なる製品のデータシートとして表示されることがあります。たとえば、「ADM3307E」の場合、日本語データシートをクリックすると「ADM3311E」が表示されます。これは、英語版のデータシートが複数の製品で共有できるように1本化され、「ADM3307E/ADM3310E/ADM3311E/ADM3312E/ADM3315E」(Rev.J)と改訂されたからで、決して誤ってリンクが張られているわけではありません。和文化されたデータシートを少しでも有効に活用していただくためにこのような方法をとっておりますので、ご了解ください。

アナログ・デバイセズ社は、提供する情報が正確で信頼できるものであることを期していますが、その情報の利用に関して、あるいはその利用によって生じる第三者の特許やその他の権利の侵害に関して一切の責任を負いません。また、アナログ・デバイセズ社の特許または特許の権利の使用を明示的または暗示的に許諾するものでもありません。仕様は予告なしに変更する場合があります。本紙記載の商標および登録商標は、各社の所有に属します。

Viewing:

製品情報

  • 障害保護アナログ入力
  • パワーオフ時の障害保護:±12V
  • ±5V電源使用時の障害保護:±7V
  • +5V電源使用時の障害保護:+12Vおよび-7V
  • +3V電源使用時の障害保護:+12Vおよび-9V
  • V+電源電圧を超えることが可能な障害保護付ディジタル入力
  • 電源オフ時に全てのスイッチがオフ
  • レイルトゥレイル信号処理
  • 障害発生時には出力が適切な電源電圧にクランプ
  • RON:25Ω (max) (+25℃)
  • チャネル間オン抵抗マッチング:1Ω (max)
  • 単一またはデュアル電源動作
  • 工業標準MAX391/MAX392/MAX393とピンコンパチブル
  • ロジック入力がTTLおよびCMOSコンパチブル

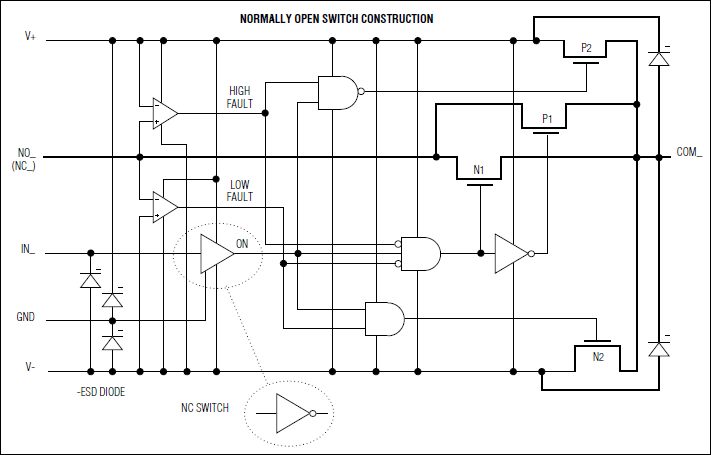
MAX4711/MAX4712/MAX4713は、障害保護付き、レイルトゥレイル、低電圧アナログスイッチで、低オン抵抗および指定の信号範囲において平坦なオン抵抗を保証します。障害保護機能を備えているため、アナログスイッチの入力(NO_またはNC_)ピンおよび出力(COM_)ピンは非対称になっています。この障害保護機能により、デバイスがアナログ入力から過剰な電流を引き出すことなく、アナログ入力は正電源電圧または負電源電圧を超えることができます。スイッチがオンの時にアナログ入力が電源電圧を超えて駆動されると、アナログ入力は障害を検出し、自動的にオフになります。また、アナログスイッチ出力は入力信号と同じ極性の電源にクランプされるため、電源電圧を超えることがありません。この機能は、出力に接続されている電子回路をアナログ入力の過剰な電圧から保護するものです。

MAX4711/MAX4712/MAX4713は、クワッド単極/単投(SPST)アナログスイッチです。MAX4711は4つのノーマリクローズスイッチ(NC)、MAX4712は4つのノーマリオープンスイッチ(NO)、MAX4713は2つのNOおよび2つのNCスイッチを備えています。スイッチング時間はtONに対しては125ns以下で、tOFFに対しては80ns以下です。これらのスイッチは+2.7V~+11Vの単一電源または±2.7V~±5.5Vのデュアル電源で動作します。ディジタル入力は全て+0.8V~+2.4Vのロジックスレッショルドを備えており、±4.5V~±5.5Vのデュアル電源または+4.5V~+11Vの単一電源を使用した時にTTLおよびCMOSロジックコンパチブル性を保証します。

アプリケーション

  • アビオニクス
  • バッテリ動作のシステム
  • 通信システム
  • データ収集
  • 産業用およびプロセス制御システム
  • 冗長/バックアップシステム
  • 信号ルーティング
  • 試験装置

MAX4713
フォルト保護、低電圧、クワッドSPSTアナログスイッチ
MAX4711、MAX4712、MAX4713:ブロックダイアグラム
myAnalogに追加

myAnalogの製品セクション(通知受け取り)、既存/新規プロジェクトに製品を追加する。

新規プロジェクトを作成
質問する
サポート

アナログ・デバイセズのサポート・ページはアナログ・デバイセズへのあらゆるご質問にお答えするワンストップ・ポータルです。


ドキュメント

さらに詳しく
myAnalogに追加

myAnalogのリソース・セクション、既存/新規プロジェクトにメディアを追加する。

新規プロジェクトを作成

ソフトウェア・リソース

必要なソフトウェア/ドライバが見つかりませんか?

ドライバ/ソフトウェアをリクエスト

ハードウェア・エコシステム

製品モデル 製品ライフサイクル 詳細
アナログスイッチ&マルチプレクサ 3
MAX391 製造中 高精度、クワッド、SPSTアナログスイッチ
MAX392 製造中 高精度、クワッド、SPSTアナログスイッチ
MAX393 製造中 高精度、クワッド、SPSTアナログスイッチ
Modal heading
myAnalogに追加

myAnalogの製品セクション(通知受け取り)、既存/新規プロジェクトに製品を追加する。

新規プロジェクトを作成

最新のディスカッション

MAX4713に関するディスカッションはまだありません。意見を投稿しますか?

EngineerZone®でディスカッションを始める

最近表示した製品