MAX4411

製造中

80mW、固定利得、DirectDrive、シャットダウン付きステレオヘッドフォンアンプ

出力コンデンサおよび利得設定抵抗をなくすユニークな低コストヘッドフォンアンプ

利用上の注意

本データシートの英語以外の言語への翻訳はユーザの便宜のために提供されるものであり、リビジョンが古い場合があります。最新の内容については、必ず最新の英語版をご参照ください。

なお、日本語版のデータシートは基本的に「Rev.0」(リビジョン0)で作成されています。そのため、英語版が後に改訂され、複数製品のデータシートがひとつに統一された場合、同じ「Rev.0」の日本語版のデータシートが異なる製品のデータシートとして表示されることがあります。たとえば、「ADM3307E」の場合、日本語データシートをクリックすると「ADM3311E」が表示されます。これは、英語版のデータシートが複数の製品で共有できるように1本化され、「ADM3307E/ADM3310E/ADM3311E/ADM3312E/ADM3315E」(Rev.J)と改訂されたからで、決して誤ってリンクが張られているわけではありません。和文化されたデータシートを少しでも有効に活用していただくためにこのような方法をとっておりますので、ご了解ください。

アナログ・デバイセズ社は、提供する情報が正確で信頼できるものであることを期していますが、その情報の利用に関して、あるいはその利用によって生じる第三者の特許やその他の権利の侵害に関して一切の責任を負いません。また、アナログ・デバイセズ社の特許または特許の権利の使用を明示的または暗示的に許諾するものでもありません。仕様は予告なしに変更する場合があります。本紙記載の商標および登録商標は、各社の所有に属します。

Viewing:

製品情報

  • 大容量DCブロッキングコンデンサ不要
  • 固定-1.5V/V利得によって、外部フィードバックネットワークを排除:
    • MAX4411:-1.5V/V
    • MAX4411B:-2V/V
  • グランド基準出力によって、ヘッドフォングランドピンのDCバイアス電圧を排除
  • 出力コンデンサに起因する低周波応答の悪化なし
  • 16Ω負荷にチャネル当たり80mWを出力
  • 低THD+N:0.003%
  • 高PSRR:86dB (217Hz時)
  • クリックアンドポップ音抑制回路内蔵
  • 1.8V~3.6Vの単一電源動作
  • 低自己消費電流:5mA
  • 左右独立の低電力シャットダウン制御
  • 短絡/熱過負荷保護
  • ±8kV ESD保護のアンプ出力
  • 省スペースパッケージ:
    • 16ピンUCSP (2mm x 2mm x 0.6mm)
    • 20ピンTQFN (4mm x 4mm x 0.8mm)

固定利得、ステレオヘッドフォンアンプのMAX4411は、基板スペースが重視されるポータブル機器用に設計されています。MAX4411は、ユニークなDirectDrive®アーキテクチャを採用しており、単一電源からグランド基準出力を生成するため、大容量のDCブロックコンデンサが不要となり、コスト、基板スペース、および部品高さを削減することができます。また、アンプの利得 (MAX4411では-1.5V/V、MAX4411Bでは-2V/V)が内部で設定されるため、部品数をさらに削減することができます。

MAX4411は、16Ω負荷にチャネル当たり最大80mWを出力し、0.003%の低いTHD+Nを実現します。このデバイスは、217Hzでの電源除去比(PSRR)が86dBであるためノイズの多いディジタル電源でもリニアレギュレータなしで動作します。MAX4411は、ヘッドフォン出力に±8kVのESD保護を備えています。総合的なクリックアンドポップ回路が電源起動およびシャットダウン時の可聴クリック/ポップ音を抑制します。左右独立の低電力シャットダウン制御によって、混合モード、モノラル/ステレオアプリケーションの節電を最も効果的に行うことができます。

MAX4411は、1.8V~3.6Vの単一電源で動作し、消費電流はわずか5mAです。また、短絡/熱過負荷保護を備え、-40℃~+85℃の拡張温度範囲での動作が保証されています。MAX4411は、小型(2mm x 2mm x 0.6mm)、16ピンチップスケールパッケージ(UCSP™)、および20ピンTQFNパッケージ(4mm x 4mm x 0.8mm)で提供されます。

アプリケーション

  • 携帯電話
  • MP3プレーヤー
  • ノートブックコンピュータ
  • PDA
  • ポータブルオーディオ機器
  • スマートフォン

MAX4411
80mW、固定利得、DirectDrive、シャットダウン付きステレオヘッドフォンアンプ
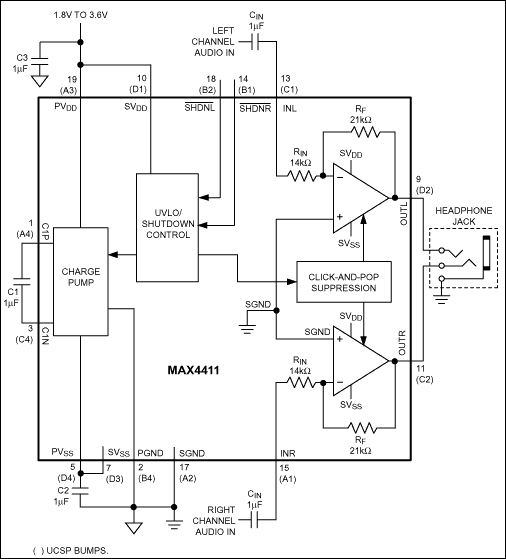
MAX4411、MAX4411B:標準アプリケーション回路
myAnalogに追加

myAnalogの製品セクション(通知受け取り)、既存/新規プロジェクトに製品を追加する。

新規プロジェクトを作成
質問する
サポート

アナログ・デバイセズのサポート・ページはアナログ・デバイセズへのあらゆるご質問にお答えするワンストップ・ポータルです。


ドキュメント

さらに詳しく
myAnalogに追加

myAnalogのリソース・セクション、既存/新規プロジェクトにメディアを追加する。

新規プロジェクトを作成

ソフトウェア・リソース

必要なソフトウェア/ドライバが見つかりませんか?

ドライバ/ソフトウェアをリクエスト

評価用キット

MAX4411EVKIT

MAX4411の評価キット

機能と利点

  • 大きな出力コンデンサは不要
  • 固定利得のため外付けのフィードバックネットワークは不要
    • MAX4411:-1.5V/V
    • MAX4411B:-2V/V
  • 単一電源で動作:1.8V~3.6V
  • チャネル当たり80mWを16Ωに出力
  • 低THD+N:0.003% (1kHz時)
  • 左右独立の低電力シャットダウン制御
  • 超小型ソリューション
  • 完全実装および試験済みの表面実装ボード

製品詳細

MAX4411の評価キット(EVキット)は、完全実装および試験済みの表面実装回路ボードであり、固定利得のDirectDrive®ステレオヘッドフォンアンプであるMAX4411の評価を行うことができます。MAX4411のDirectDriveアーキテクチャによって、アンプの出力とヘッドフォンの間に通常必要となる大きな2つの出力コンデンサが不要になります。さらに、アンプの利得は内部で設定され(MAX4411では-1.5V/V、MAX4411Bでは-2V/V)ており、部品数が削減されます。

アプリケーション

  • 携帯電話
  • MP3プレーヤー
  • ノートブックコンピュータ
  • PDA
  • ポータブルオーディオ機器
  • スマートフォン

MAX4411EVKIT
MAX4411の評価キット

最新のディスカッション

MAX4411に関するディスカッションはまだありません。意見を投稿しますか?

EngineerZone®でディスカッションを始める

最近表示した製品