MAX3669

新規設計には非推奨

電流モニタおよびAPC付き、+3.3V、622Mbps SDH/SONETレーザドライバ

低電力、フル機能622Mbpsレーザドライバ

利用上の注意

本データシートの英語以外の言語への翻訳はユーザの便宜のために提供されるものであり、リビジョンが古い場合があります。最新の内容については、必ず最新の英語版をご参照ください。

なお、日本語版のデータシートは基本的に「Rev.0」(リビジョン0)で作成されています。そのため、英語版が後に改訂され、複数製品のデータシートがひとつに統一された場合、同じ「Rev.0」の日本語版のデータシートが異なる製品のデータシートとして表示されることがあります。たとえば、「ADM3307E」の場合、日本語データシートをクリックすると「ADM3311E」が表示されます。これは、英語版のデータシートが複数の製品で共有できるように1本化され、「ADM3307E/ADM3310E/ADM3311E/ADM3312E/ADM3315E」(Rev.J)と改訂されたからで、決して誤ってリンクが張られているわけではありません。和文化されたデータシートを少しでも有効に活用していただくためにこのような方法をとっておりますので、ご了解ください。

アナログ・デバイセズ社は、提供する情報が正確で信頼できるものであることを期していますが、その情報の利用に関して、あるいはその利用によって生じる第三者の特許やその他の権利の侵害に関して一切の責任を負いません。また、アナログ・デバイセズ社の特許または特許の権利の使用を明示的または暗示的に許諾するものでもありません。仕様は予告なしに変更する場合があります。本紙記載の商標および登録商標は、各社の所有に属します。

Viewing:

製品情報

  • 単一電源:+3.3Vまたは+5.0V
  • 消費電流:40mA (+3.3V)
  • 可変バイアス電流:1mA~80mA
  • 可変変調電流:5mA~75mA
  • バイアス電流および変調電流モニタ
  • 立上り/立下り時間:200ps
  • 故障モニタ付きの自動平均パワー制御機能
  • ANSI、ITUおよびBellcore SONET/SDH規格に適合
  • イネーブル制御

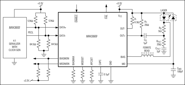
MAX3669は、622MbpsまでのSDH/SONETアプリケーション用の自動パワー制御(APC)回路付完全+3.3Vレーザドライバです。差動PECL入力で、バイアスおよび変調電流を供給します。動作温度範囲は-40℃~+85℃です。

全温度範囲および全寿命にわたって一定の平均光パワーを維持するように、APCフィードバックループを採用しています。変調電流範囲は5mA~75mA、バイアス電流範囲は1mA~80mAと広く、しかも簡単に設定できるため、本製品は様々なSDH/SONETアプリケーションに最適です。レーザの電流レベルを監視するために2つのピンが提供されており、BIASMONピンでレーザバイアス電流に比例する電流、MODMONピンでレーザ変調に比例する電流が監視されます。

MAX3669は、イネーブル制御機能およびAPCループが平均光パワーを維持できなくなったことを知らせる故障モニタ出力も備えています。MAX3669は、4mm x 4mmの24ピンTQFNパッケージおよび5mm x 5mmの32ピンTQFPパッケージで提供されています。

アプリケーション

  • 622Mbps SDH/SONETアクセスノード
  • レーザドライバトランスミッタ
  • セクション再生器

MAX3669
電流モニタおよびAPC付き、+3.3V、622Mbps SDH/SONETレーザドライバ
MAX3669:標準アプリケーション回路
myAnalogに追加

myAnalogの製品セクション(通知受け取り)、既存/新規プロジェクトに製品を追加する。

新規プロジェクトを作成
質問する
サポート

アナログ・デバイセズのサポート・ページはアナログ・デバイセズへのあらゆるご質問にお答えするワンストップ・ポータルです。


ドキュメント

さらに詳しく
myAnalogに追加

myAnalogのリソース・セクション、既存/新規プロジェクトにメディアを追加する。

新規プロジェクトを作成

ハードウェア・エコシステム

製品モデル 製品ライフサイクル 詳細
インターフェース・トランシーバ & アイソレータ 1
MAX3690 製造中止 +3.3V、622Mbps、SDH/SONET 8:1シリアライザ、クロック合成およびTTL入力付
インターフェース・トランスミッタ 1
MAX3668 製造中止 +3.3V、622Mbps、自動パワー制御付き、SDH/SONETレーザドライバ
ギガビット・マルチメディア・シリアル・リンク(GMSL) 1
MAX3693 製造中止 +3.3V、622Mbps、SDH/SONET 4:1シリアライザ、クロック合成およびLVDS入力付
Modal heading
myAnalogに追加

myAnalogの製品セクション(通知受け取り)、既存/新規プロジェクトに製品を追加する。

新規プロジェクトを作成

評価用キット

MAX3669EVKIT

MAX3669の評価キット

機能と利点

  • 完全実装済み、試験済み
  • 電源:+3.3Vまたは+5.0V
  • 入力終端処理を基板上で提供
  • 変調およびバイアス電流の独立した電気的監視

製品詳細

MAX3669の評価キット(EVキット)は、電流監視および自動電力制御(APC)回路付622MbpsレーザドライバであるMAX3669の光学的および電気的評価作業を容易にする実装済みの表面実装デモ基板です。MAX3669評価キットは電気的評価用構成で出荷されていますが、本EVキットは光学的動作構成の説明も提供しています。

アプリケーション

  • 622Mbps SDH/SONETアクセスノード
  • レーザドライバトランスミッタ
  • セクション再生器

MAX3669ETGEVKIT

MAX3669ETGの評価キット

機能と利点

  • 完全実装および試験済み
  • +3.3Vまたは+5V動作
  • 入力終端処理内蔵
  • 変調電流とバイアス電流の独立した電気的監視

製品詳細

MAX3669ETGの評価キット(EVキット)は、MAX3669ETGの光学的または電気的簡易評価機能、電流モニタ付き622Mbpsレーザドライバ、および自動パワー制御(APC)を備えた実装済みデモボードです。MAX3669ETGのEVキットは、電気的評価用構成で出荷されますが、光学的動作の評価説明書も添付されます。

アプリケーション

  • 622Mbps SDH/SONETアクセスノード
  • レーザドライバトランスミッタ
  • セクション再生器

MAX3669EVKIT
MAX3669の評価キット
MAX3669ETGEVKIT
MAX3669ETGの評価キット

最新のディスカッション

MAX3669に関するディスカッションはまだありません。意見を投稿しますか?

EngineerZone®でディスカッションを始める

最近表示した製品