MAX3663

発売前

+3.3V、622Mbps、電流モニタおよびAPC付き、SDH/SONETレーザドライバ

利用上の注意

本データシートの英語以外の言語への翻訳はユーザの便宜のために提供されるものであり、リビジョンが古い場合があります。最新の内容については、必ず最新の英語版をご参照ください。

なお、日本語版のデータシートは基本的に「Rev.0」(リビジョン0)で作成されています。そのため、英語版が後に改訂され、複数製品のデータシートがひとつに統一された場合、同じ「Rev.0」の日本語版のデータシートが異なる製品のデータシートとして表示されることがあります。たとえば、「ADM3307E」の場合、日本語データシートをクリックすると「ADM3311E」が表示されます。これは、英語版のデータシートが複数の製品で共有できるように1本化され、「ADM3307E/ADM3310E/ADM3311E/ADM3312E/ADM3315E」(Rev.J)と改訂されたからで、決して誤ってリンクが張られているわけではありません。和文化されたデータシートを少しでも有効に活用していただくためにこのような方法をとっておりますので、ご了解ください。

アナログ・デバイセズ社は、提供する情報が正確で信頼できるものであることを期していますが、その情報の利用に関して、あるいはその利用によって生じる第三者の特許やその他の権利の侵害に関して一切の責任を負いません。また、アナログ・デバイセズ社の特許または特許の権利の使用を明示的または暗示的に許諾するものでもありません。仕様は予告なしに変更する場合があります。本紙記載の商標および登録商標は、各社の所有に属します。

Viewing:

製品情報

  • +3.3Vまたは+5.0V単一電源動作
  • 消費電流:40mA (+3.3Vにて)
  • プログラマブルバイアス電流:1mA~80mA
  • プログラマブル変調電流:5mA~75mA
  • バイアス電流/変調電流モニタ
  • 立上り/立下り時間:200ps
  • 自動平均パワー制御、障害モニタ付き
  • ANSI、ITU、Bellcore SONET/SDHの各仕様に準拠
  • イネーブル制御

MAX3663は、最高622Mbps、SDH/SONETアプリケーション用自動パワー制御(APC)回路付きの、完全+3.3Vレーザドライバです。このデバイスは、差動PECL入力で受け入れ、バイアス電流と変調電流を供給し、-40℃~+85℃の温度範囲で動作します。

温度と耐用寿命に対して一定の平均光パワーを維持するために、APCフィードバックループが組み込まれています。このデバイスは、変調電流が5mA~75mAでバイアス電流が1mA~80mAと範囲が広いため、プログラムが容易で、各種SDH/SONETアプリケーションに最適です。レーザの電流レベルを監視するために、このデバイスは、レーザバイアス電流に比例する電流が流れるBIASMONとレーザ変調電流に比例する電流が流れるMODMONの2つのピンを備えています。

MAX3663は、イネーブル制御、およびAPCループが平均光パワーを維持することができないことを表示する障害モニタ出力を備えています。このデバイスは、小型4mm x 4mmの24ピンThin QFNパッケージで提供されます。

アプリケーション

  • 622Mbps SDH/SONETアクセスノード
  • FTTH/FTTBアプリケーション
  • レーザドライバトランスミッタ
  • セクション再生器

MAX3663
+3.3V、622Mbps、電流モニタおよびAPC付き、SDH/SONETレーザドライバ
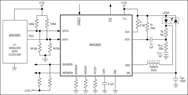
MAX3663:標準動作回路
myAnalogに追加

myAnalogの製品セクション(通知受け取り)、既存/新規プロジェクトに製品を追加する。

新規プロジェクトを作成
質問する
サポート

アナログ・デバイセズのサポート・ページはアナログ・デバイセズへのあらゆるご質問にお答えするワンストップ・ポータルです。


ドキュメント

さらに詳しく
myAnalogに追加

myAnalogのリソース・セクション、既存/新規プロジェクトにメディアを追加する。

新規プロジェクトを作成

最新のディスカッション

MAX3663に関するディスカッションはまだありません。意見を投稿しますか?

EngineerZone®でディスカッションを始める

最近表示した製品