MAX1873

製造中

シンプル電流制限スイッチモードLi+ (リチウムイオン)チャージャコントローラ

入力電流制限ループ付き、超低コストスイッチモードLi+ (リチウムイオン)チャージャ

利用上の注意

本データシートの英語以外の言語への翻訳はユーザの便宜のために提供されるものであり、リビジョンが古い場合があります。最新の内容については、必ず最新の英語版をご参照ください。

なお、日本語版のデータシートは基本的に「Rev.0」(リビジョン0)で作成されています。そのため、英語版が後に改訂され、複数製品のデータシートがひとつに統一された場合、同じ「Rev.0」の日本語版のデータシートが異なる製品のデータシートとして表示されることがあります。たとえば、「ADM3307E」の場合、日本語データシートをクリックすると「ADM3311E」が表示されます。これは、英語版のデータシートが複数の製品で共有できるように1本化され、「ADM3307E/ADM3310E/ADM3311E/ADM3312E/ADM3315E」(Rev.J)と改訂されたからで、決して誤ってリンクが張られているわけではありません。和文化されたデータシートを少しでも有効に活用していただくためにこのような方法をとっておりますので、ご了解ください。

アナログ・デバイセズ社は、提供する情報が正確で信頼できるものであることを期していますが、その情報の利用に関して、あるいはその利用によって生じる第三者の特許やその他の権利の侵害に関して一切の責任を負いません。また、アナログ・デバイセズ社の特許または特許の権利の使用を明示的または暗示的に許諾するものでもありません。仕様は予告なしに変更する場合があります。本紙記載の商標および登録商標は、各社の所有に属します。

Viewing:

製品情報

  • 低コストでシンプルな回路
  • 2、3、4個直列リチウムイオンセルを充電
  • ACアダプタ入力電流制限ループ
  • ニッケルベースバッテリも充電可能
  • アナログ出力による充電電流監視
  • バッテリレギュレーション電圧:±0.75%
  • シャットダウンバッテリ電流:5µA
  • 最大入力電圧:28V
  • 200mVドロップアウト電圧/100%デューティサイクル
  • 可変充電電流
  • 300kHzスペースにPWM発振器によるノイズ低減
  • 省スペース16ピンQSOP
  • 設計時間短縮のMAX1873の評価キット

低コストのMAX1873R/S/Tは、4A以上で2、3、または4個の直列リチウムイオンセルを効率的かつ簡単に充電するのに必要な全機能を提供します。このデバイスは、総電圧エラーがバッテリ端子で±0.75%以下の安定化充電電流および電圧を供給します。外付けPチャネルMOSFETはステップダウンDC-DC構成で動作し、低コスト設計でバッテリを効率的に充電します。

MAX1873R/S/Tは、電圧と電流のレギュレーション間を円滑に遷移するために連携する2つの制御ループを使って、バッテリ電圧および充電電流を安定化します。ACアダプタのサイズとコストを最小限に抑えるために、別の制御ループは入力ソースからの流入電流を制限します。また、ADCやマイクロコントローラが充電電流を監視するために、充電電流に比例するアナログ電圧出力が供給されます。

MAX1873は、多種バッテリ対応チャージャ設計においてNiCdやNiMHバッテリを充電するために、高効率な電流制限ソースとして使用することもできます。MAX1873R/S/Tは、省スペース16ピンQSOPパッケージで提供されます。設計期間の短縮のために、評価キット(MAX1873EVKIT)も提供されます。

アプリケーション

  • 2、3、または4セルLi+ (リチウムイオン)バッテリパックチャージャ
  • 6、9、または10セルLi+ (リチウムイオン)バッテリパックチャージャ
  • デスクトップクレードル充電器
  • ハンドヘルド機器(PDA、パームトップ)
  • ノートブックコンピュータ
  • ポータブルデスクトップアシスタント(PDA)
  • ポータブルインターネットタブレット

MAX1873
シンプル電流制限スイッチモードLi+ (リチウムイオン)チャージャコントローラ
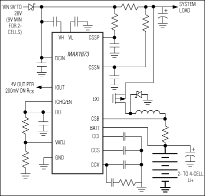
MAX1873:標準動作回路
myAnalogに追加

myAnalogの製品セクション(通知受け取り)、既存/新規プロジェクトに製品を追加する。

新規プロジェクトを作成
質問する
サポート

アナログ・デバイセズのサポート・ページはアナログ・デバイセズへのあらゆるご質問にお答えするワンストップ・ポータルです。


ドキュメント

さらに詳しく
myAnalogに追加

myAnalogのリソース・セクション、既存/新規プロジェクトにメディアを追加する。

新規プロジェクトを作成

ソフトウェア・リソース

必要なソフトウェア/ドライバが見つかりませんか?

ドライバ/ソフトウェアをリクエスト

評価用キット

MAX1873EVKIT

MAX1873の評価キット

機能と利点

  • 入力電流ソース制限
  • 4個のリチウムイオンバッテリを充電
  • Niベースのバッテリも充電可能
  • 最大入力:28V
  • 300kHz PWM動作
  • 16ピンQSOPパッケージ
  • 表面実装構成
  • 完全実装および試験済み

製品詳細

MAX1873の評価キット(EVキット)は、完全実装および試験済みPCBで、リチウムイオン(Li+)またはニッケル(Ni)ベースのバッテリパックを充電しながらシステム負荷に電源供給することができます。このEVキットは、総ソース電流と最大バッテリ充電電流を3Aに制限し、4個直列Li+セルを最大4.2Vに充電するようにプリセットされています。また、充電電流に比例するアナログ出力電圧によって、ADCやマイクロコントローラは充電電流を監視することもできます。このEVキットは、最小出力18.5Vの電源が必要です。

このEVキットは、電源からの総入力電流、最大バッテリ充電電流、および充電セル電圧の制限を再設定することができます。Li+セル電圧は、標準の1%抵抗により4.009V~4.387Vに設定することができます。2個または3個のセルのLi+バッテリパックを充電するには、EVキットボードのICを部品選択表(Parts Selection Table)に記載のICと取り替えてください。

アプリケーション

  • 2、3、または4セルLi+ (リチウムイオン)バッテリパックチャージャ
  • 6、9、または10セルLi+ (リチウムイオン)バッテリパックチャージャ
  • デスクトップクレードル充電器
  • ハンドヘルド機器(PDA、パームトップ)
  • ノートブックコンピュータ
  • ポータブルデスクトップアシスタント(PDA)
  • ポータブルインターネットタブレット

MAX1873EVKIT
MAX1873の評価キット

最新のディスカッション

最近表示した製品