MAX1773A

製造中

デュアルバッテリシステム用電源セレクタ

電源セレクタによるシステムの簡素化とコスト削減

利用上の注意

本データシートの英語以外の言語への翻訳はユーザの便宜のために提供されるものであり、リビジョンが古い場合があります。最新の内容については、必ず最新の英語版をご参照ください。

なお、日本語版のデータシートは基本的に「Rev.0」(リビジョン0)で作成されています。そのため、英語版が後に改訂され、複数製品のデータシートがひとつに統一された場合、同じ「Rev.0」の日本語版のデータシートが異なる製品のデータシートとして表示されることがあります。たとえば、「ADM3307E」の場合、日本語データシートをクリックすると「ADM3311E」が表示されます。これは、英語版のデータシートが複数の製品で共有できるように1本化され、「ADM3307E/ADM3310E/ADM3311E/ADM3312E/ADM3315E」(Rev.J)と改訂されたからで、決して誤ってリンクが張られているわけではありません。和文化されたデータシートを少しでも有効に活用していただくためにこのような方法をとっておりますので、ご了解ください。

アナログ・デバイセズ社は、提供する情報が正確で信頼できるものであることを期していますが、その情報の利用に関して、あるいはその利用によって生じる第三者の特許やその他の権利の侵害に関して一切の責任を負いません。また、アナログ・デバイセズ社の特許または特許の権利の使用を明示的または暗示的に許諾するものでもありません。仕様は予告なしに変更する場合があります。本紙記載の商標および登録商標は、各社の所有に属します。

Viewing:

製品情報

  • 7-MOSFET Topology Offers Low-Cost Solution
  • Automatically Detects and Responds to:
    • Low Battery Voltage Condition
    • Battery Insertion and Removal
    • AC Adapter Presence
  • Direct Drive of P-Channel MOSFETs
  • Simplifies Power Management µP Firmware
  • Extends Battery Life by Allowing Power Management µP to Enter Standby
  • 4.75V to 28V AC Adapter Input Voltage Range
  • Integrated LDO with 1mA Drive Capability
  • Small Footprint 20-Pin TSSOP Package

アプリケーション

  • デュアルバッテリポータブル機器
  • インターネットタブレット
  • ノートブックおよびサブノートブックコンピュータ
  • PDAおよびハンディターミナル

MAX1773A
デュアルバッテリシステム用電源セレクタ
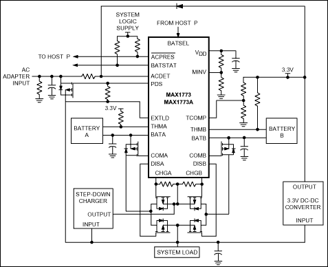
MAX1773、MAX1773A:標準動作回路
myAnalogに追加

myAnalogの製品セクション(通知受け取り)、既存/新規プロジェクトに製品を追加する。

新規プロジェクトを作成
質問する
サポート

アナログ・デバイセズのサポート・ページはアナログ・デバイセズへのあらゆるご質問にお答えするワンストップ・ポータルです。


ドキュメント

さらに詳しく
myAnalogに追加

myAnalogのリソース・セクション、既存/新規プロジェクトにメディアを追加する。

新規プロジェクトを作成

ソフトウェア・リソース

必要なソフトウェア/ドライバが見つかりませんか?

ドライバ/ソフトウェアをリクエスト

ハードウェア・エコシステム

製品モデル 製品ライフサイクル 詳細
バッテリ・チャージャIC 2
MAX1772 製造中 低コスト、あらゆるバッテリに対応したバッテリチャージャ用、ビルディングブロック
MAX1645A 入力電流制限付き、あらゆるバッテリに対応した、優れたレベル2バッテリチャージャ
Modal heading
myAnalogに追加

myAnalogの製品セクション(通知受け取り)、既存/新規プロジェクトに製品を追加する。

新規プロジェクトを作成

評価用キット

MAX1773EVKIT

Evaluation Kit for the MAX1773

機能と利点

  • +4.75V to +28V AC-Adapter Input Range
  • Up to 5A Steering Capability
  • P-Channel MOSFET Steering Switches
  • Adjustable Battery Minimum Voltage Level
  • SMBus Multiplexer
  • AC-Present and Battery-Status LEDs
  • Interfaces to MAX1772EVKIT Battery Charger
  • Surface-Mount Components
  • Fully Assembled and Tested

製品詳細

The MAX1773 evaluation kit (EV kit) is a fully assembled and tested surface-mount circuit board that routes charge and discharge currents between two battery packs, a buck step-down Battery Chargers, and an AC-adapter power source. The circuit uses a MAX1773 IC in a 20-pin TSSOP package and is configured for an AC-adapter input range of +4.75VDC to +28VDC.

The EV kit uses seven P-channel MOSFETs to steer current between the power sources and the load. The battery minimum voltage level sets the threshold for battery undervoltage conditions and can be adjusted from +4.65V to +13V.

The EV kit features an SMBus™ signal multiplexer that routes SMBus signals for the smart battery packs. LEDs are provided to indicate the status of the AC adapter and battery packs. The MAX1773 EV kit also demonstrates low-current usage with several options to reduce current usage.

Applications

  • Dual-Battery Portable Equipment
  • Internet Tablets
  • Notebook and Subnotebook Computers
  • PDAs and Handy-Terminals

MAX1773EVKIT
Evaluation Kit for the MAX1773

最新のディスカッション

MAX1773Aに関するディスカッションはまだありません。意見を投稿しますか?

EngineerZone®でディスカッションを始める

最近表示した製品