MAX17435

製造中

高周波、低コストSMBusバッテリチャージャ

最大7Aの充電電流を供給する低コストSMBusチャージャ

利用上の注意

本データシートの英語以外の言語への翻訳はユーザの便宜のために提供されるものであり、リビジョンが古い場合があります。最新の内容については、必ず最新の英語版をご参照ください。

なお、日本語版のデータシートは基本的に「Rev.0」(リビジョン0)で作成されています。そのため、英語版が後に改訂され、複数製品のデータシートがひとつに統一された場合、同じ「Rev.0」の日本語版のデータシートが異なる製品のデータシートとして表示されることがあります。たとえば、「ADM3307E」の場合、日本語データシートをクリックすると「ADM3311E」が表示されます。これは、英語版のデータシートが複数の製品で共有できるように1本化され、「ADM3307E/ADM3310E/ADM3311E/ADM3312E/ADM3315E」(Rev.J)と改訂されたからで、決して誤ってリンクが張られているわけではありません。和文化されたデータシートを少しでも有効に活用していただくためにこのような方法をとっておりますので、ご了解ください。

アナログ・デバイセズ社は、提供する情報が正確で信頼できるものであることを期していますが、その情報の利用に関して、あるいはその利用によって生じる第三者の特許やその他の権利の侵害に関して一切の責任を負いません。また、アナログ・デバイセズ社の特許または特許の権利の使用を明示的または暗示的に許諾するものでもありません。仕様は予告なしに変更する場合があります。本紙記載の商標および登録商標は、各社の所有に属します。

Viewing:

製品情報

  • 低コストSMBusチャージャ
  • 高いスイッチング周波数:0.85MHz、0.5MHz
  • ブーストスイッチ内蔵
  • SMBus設定可能な充電電圧、入力電流制限、充電電流、再学習電圧、およびディジタルIINPリードバック
  • 単一ポイント補償
  • システム電源の自動選択
    • アダプタnチャネルMOSFETは専用の内蔵チャージポンプによって駆動
    • アダプタソフトスタート
  • 充電電圧精度:±0.4%
  • 入力電流制限精度:±2.5%
  • 充電電流精度:±3%
  • モニタ出力
    • ACアダプタ電流(±2%精度)
    • バッテリ放電電流(±2%精度)
    • ACアダプタの存在
  • ACアダプタ過電圧保護
  • 11ビットバッテリ電圧設定
  • 6ビット、充電電流設定/入力電流設定
  • 低入力電流時のIINP精度が向上

高集積のあらゆるバッテリに対応したバッテリチャージャICのMAX17435/MAX17535は、高精度で高効率チャージャの構築を簡素化します。MAX17435/MAX17535は、SMBus™設定可能な充電電流、充電電圧、入力電流制限、再学習電圧、およびIINP電圧のディジタルリードバックを提供します。MAX17435/MAX17535は、チャージポンプを利用し、アダプタが存在するときのアダプタ選択nチャネルMOSFETを制御します。アダプタが存在しない場合、チャージポンプはシャットダウンし、pチャネルMOSFETがバッテリを選択します。

MAX17435/MAX17535は、最大7Aの充電電流を直列の2、3、または4つのリチウムイオン(Li+)セルに供給します。充電電流および入力電流リミット検出アンプは、低オフセット誤差を備え、10mΩの検出抵抗を使用することができます。MAX17435/MAX17535固定インダクタリップルアーキテクチャは、部品サイズと回路コストを大幅に軽減します。

MAX17435/MAX17535は、アダプタの存在を示すディジタル出力、アダプタの存在/不在に応じてアダプタまたはバッテリ電流を示すアナログ出力、およびアダプタ電流がユーザー定義のスレッショルドを超えたときに示すディジタル出力を提供します。

MAX17435は850kHzで切り替わり、MAX17535は500kHzで切り替わります。

MAX17435/MAX17535は、鉛フリーの4mm x 4mm x 0.75mmの小型24ピンQFNパッケージで提供されます。評価キットも提供されます。

アプリケーション

  • 2~4 Li+ (リチウムイオン)セルバッテリ駆動デバイス
  • ノートブックコンピュータ
  • PDAおよびモバイル通信機器

MAX17435
高周波、低コストSMBusバッテリチャージャ
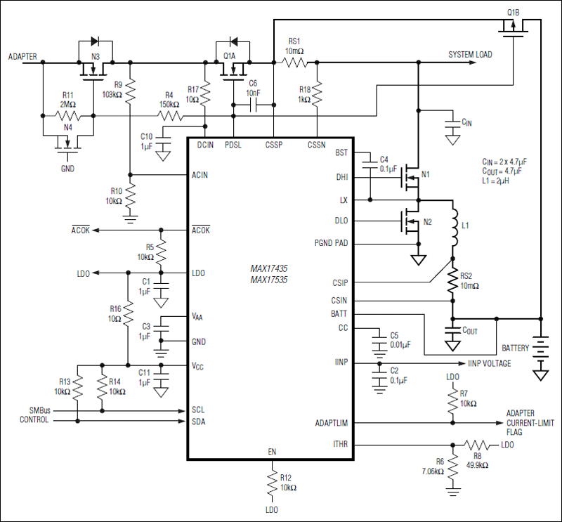
MAX17035、MAX17435、MAX17535:標準アプリケーション回路
myAnalogに追加

myAnalogの製品セクション(通知受け取り)、既存/新規プロジェクトに製品を追加する。

新規プロジェクトを作成
質問する
サポート

アナログ・デバイセズのサポート・ページはアナログ・デバイセズへのあらゆるご質問にお答えするワンストップ・ポータルです。


ドキュメント

さらに詳しく
myAnalogに追加

myAnalogのリソース・セクション、既存/新規プロジェクトにメディアを追加する。

新規プロジェクトを作成

ソフトウェア・リソース

必要なソフトウェア/ドライバが見つかりませんか?

ドライバ/ソフトウェアをリクエスト

ハードウェア・エコシステム

製品モデル 製品ライフサイクル 詳細
バッテリ・チャージャIC 1
MAX8731A 製造中 リモート検出付き、SMBusレベル2バッテリチャージャ
Modal heading
myAnalogに追加

myAnalogの製品セクション(通知受け取り)、既存/新規プロジェクトに製品を追加する。

新規プロジェクトを作成

ツールおよびシミュレーション

ソフトウェア開発 1


評価用キット

MAX17435EVKIT

MAX17435の評価キット

機能と利点

  • 入力動作:8V~24V
  • ソフトウェア制御
    • 入力ソース電流:11A (max)
    • 充電電流:7A (max)
    • 充電電圧:19.2V (max)
    • 再学習電圧:19.2V (max)
    • IINP電圧リードバック
  • モニタ出力
    • ACアダプタ電流/バッテリ放電電流
    • ACアダプタの存在
  • リニアレギュレータ出力:5.4V
  • 電源の自動選択
  • 実証済みPCBレイアウト
  • 内蔵USBインタフェース回路によってSMBus対応の信号を生成
  • USB-PC接続(ケーブル同梱)
  • ユーザー提供のSMBus対応信号用PCBパッド
  • エクスポーズドパッド内蔵24ピンTQFNパッケージのMAX17435ETG+を評価
  • Windows 2000、Windows XP、およびWindows Vista (32ビット)対応のソフトウェア
  • 完全実装および試験済み

製品詳細

MAX17435の評価キット(EVキット)は、MAX17435 ICを評価する実装および試験済みPCBです。MAX17435は、SMBus™設定可能な充電電流、充電電圧、入力電流制限、再学習電圧、およびIINP電圧のディジタルリードバックを提供するあらゆるバッテリに対応したバッテリチャージャコントローラです。このEVキットは、電力をシステム負荷に供給しながら、多種のバッテリパックに充電することができます。動作時、このEVキット回路は、システム負荷に給電するメイン電源としてACアダプタ入力またはバッテリを自動的に選択します。このEVキットの電流制限を上回ると、システム負荷が優先されて、バッテリ充電電流が自動的に低減されます。

このEVキットの入力電流制限、バッテリ充電電圧、および最大バッテリ充電電流は、最大100kbpsのデータレートで通信するSMBus対応のシリアルインタフェースを介して設定することができます。SMBusデータは、PCまたはユーザー提供のSMBusコントローラを使用し、内蔵USBインタフェース回路を介して送信されます。

このEVキットは、Windows® 2000、Windows XP®、およびWindows Vista®対応のソフトウェアを備えており、MAX17435の各機能を実行するためのユーザインタフェースを提供します。このプログラムは、メニュー方式で、ボタンおよびチェックボックスを完備したグラフィカルユーザインタフェース(GUI)を提供します。

アプリケーション

  • 2~4 Li+ (リチウムイオン)セルバッテリ駆動デバイス
  • ノートブックコンピュータ
  • PDAおよびモバイル通信機器

MAX17535EVKIT

MAX17535の評価キット

機能と利点

  • 入力動作:8V~24V
  • ソフトウェア制御
    • 入力ソース電流:11A (max)
    • 充電電流:7A (max)
    • 充電電圧:19.2V (max)
    • 再学習電圧:19.2V (max)
    • IINP電圧リードバック
  • モニタ出力
    • ACアダプタ電流/バッテリ放電電流
    • ACアダプタの存在
  • リニアレギュレータ出力:5.4V
  • 電源の自動選択
  • 実証済みPCBレイアウト
  • 内蔵USBインタフェース回路によってSMBus対応の信号を生成
  • USB-PC接続(ケーブル同梱)
  • ユーザー指定のSMBus対応信号用PCBパッド
  • エクスポーズドパッド内蔵24ピンTQFNパッケージのMAX17535ETG+を評価
  • Windows 2000、Windows XP、およびWindows Vista (32ビット)対応のソフトウェア
  • 完全実装および試験済み

製品詳細

MAX17535の評価キット(EVキット)は、MAX17535 ICを評価する実装および試験済みPCBです。このICは、SMBus™設定可能な充電電流、充電電圧、入力電流制限、再学習電圧、およびIINP電圧のディジタルリードバックを提供するあらゆるバッテリに対応したバッテリチャージャコントローラです。このEVキットは、電力をシステム負荷に供給しながら、多種のバッテリパックに充電することができます。動作時、このEVキット回路は、システム負荷に給電するメイン電源としてACアダプタ入力またはバッテリを自動的に選択します。このEVキットの電流制限を上回ると、システム負荷が優先されて、バッテリ充電電流が自動的に低減されます。

このEVキットの入力電流制限、バッテリ充電電圧、および最大バッテリ充電電流は、最大100kbpsのデータレートで通信するSMBus対応のシリアルインタフェースを介して設定することができます。SMBusデータは、PCまたはユーザー指定のSMBusコントローラを使用し、内蔵USBインタフェース回路を介して送信されます。

このEVキットは、Windows® 2000、Windows XP®、およびWindows Vista®対応のソフトウェアを備えており、ICの各機能を実行するためのユーザインタフェースを提供します。このプログラムは、メニュー方式で、ボタンおよびチェックボックスを完備したグラフィカルユーザインタフェース(GUI)を提供します。

アプリケーション

  • 2~4 Li+ (リチウムイオン)セルバッテリ駆動デバイス
  • ノートブックコンピュータ
  • PDAおよびモバイル通信機器

MAX17435EVKIT
MAX17435の評価キット
MAX17535EVKIT
MAX17535の評価キット

最新のディスカッション

MAX17435に関するディスカッションはまだありません。意見を投稿しますか?

EngineerZone®でディスカッションを始める

最近表示した製品