MAX15016

製造中止

50mA補助LDOレギュレータ付き、1A、4.5V~40V入力降圧コンバータ

50mA低IQ LDOレギュレータを備えたバックレギュレータは、常時オン回路に電力供給しロードダンプを通じてコールドクランクから動作

利用上の注意

本データシートの英語以外の言語への翻訳はユーザの便宜のために提供されるものであり、リビジョンが古い場合があります。最新の内容については、必ず最新の英語版をご参照ください。

なお、日本語版のデータシートは基本的に「Rev.0」(リビジョン0)で作成されています。そのため、英語版が後に改訂され、複数製品のデータシートがひとつに統一された場合、同じ「Rev.0」の日本語版のデータシートが異なる製品のデータシートとして表示されることがあります。たとえば、「ADM3307E」の場合、日本語データシートをクリックすると「ADM3311E」が表示されます。これは、英語版のデータシートが複数の製品で共有できるように1本化され、「ADM3307E/ADM3310E/ADM3311E/ADM3312E/ADM3315E」(Rev.J)と改訂されたからで、決して誤ってリンクが張られているわけではありません。和文化されたデータシートを少しでも有効に活用していただくためにこのような方法をとっておりますので、ご了解ください。

アナログ・デバイセズ社は、提供する情報が正確で信頼できるものであることを期していますが、その情報の利用に関して、あるいはその利用によって生じる第三者の特許やその他の権利の侵害に関して一切の責任を負いません。また、アナログ・デバイセズ社の特許または特許の権利の使用を明示的または暗示的に許諾するものでもありません。仕様は予告なしに変更する場合があります。本紙記載の商標および登録商標は、各社の所有に属します。

Viewing:

製品情報

  • DC-DCコンバータと低自己消費電流LDOレギュレータを統合
  • 1AのDC-DCコンバータは4.5V~40V (MAX15015/MAX15016)、または7.5V~40V (MAX15014/MAX15017)で動作
  • 135kHz (MAX15014/MAX15016)または500kHz (MAX15015/MAX15017)のスイッチング周波数
  • 50mAのLDOレギュレータは、DC-DCコンバータから独立して5V~40Vで動作
  • 自己消費電流:47µA (DC-DCコンバータオフおよびLDOオンの場合)
  • システムシャットダウン電流:6µA
  • 周波数同期入力
  • シャットダウン/イネーブル入力
  • 調整可能なソフトスタート時間
  • タイムアウト遅延がプログラマブルなオープンドレイン、アクティブローRESET出力
  • 熱シャットダウンおよび出力短絡保護
  • 省スペース(6mm x 6mm)の放熱特性を高めた36ピンTQFNパッケージ

MAX15014~MAX15017は、ステップダウンDC-DCコンバータと50mAの低自己消費電流の低ドロップアウト(LDO)レギュレータを内蔵しています。このLDOレギュレータは、常時オン回路への給電に最適です。DC-DCコンバータの入力電圧範囲はMAX15015/MAX15016の場合は4.5V~40Vで、MAX15014/MAX15017の場合は7.5V~40Vです。

DC-DCコンバータの出力は1.26V~32Vの範囲で調整可能で、最大1Aの負荷電流を供給することができます。これらのデバイスは高電圧スイッチング環境で優れたノイズ耐性を実現するフィードフォワード電圧モード制御方式を採用し、外部補償が可能で最大限の柔軟性でインダクタ値とコンデンサタイプを幅広く選択することができます。スイッチング周波数は、選択したバージョンに対応して135kHzおよび500kHzに内部で固定されています。さらに、SYNC入力を通じてスイッチング周波数を外部クロック信号と同期させることができます。自動的にパルススキップモードに切り替わることによって、軽負荷時の効率が向上します。外付けコンデンサを使ってソフトスタート時間を調整することができます。DC-DCコンバータはLDOから独立してディセーブルすることができるため、自己消費電流は47µA (typ)に低減します。

LDOリニアレギュレータは5V~40Vで動作し、50mAの保証負荷電流を供給します。これらのデバイスは、5V (MAX1501_A)または3.3V (MAX1501_B)のプリセット出力電圧を備えています。また、出力電圧を、外付け抵抗分圧器を使って1.5V~11Vの範囲で調整することができます。LDOセクションは、調整可能なタイムアウト期間付きアクティブローRESET出力も備えています。保護機能には、サイクルごとの電流制限、ヒカップモード出力短絡保護、および熱シャットダウンなどがあります。すべてのデバイスは省スペース、ハイパワー(2.86W)、36ピンTQFNパッケージで提供され、-40℃~+125℃の自動車用温度範囲での動作が定格です。

アプリケーション

  • モバイル無線
  • ナビゲーションシステム

MAX15016
50mA補助LDOレギュレータ付き、1A、4.5V~40V入力降圧コンバータ
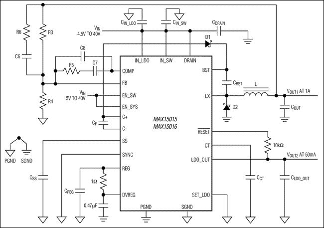
MAX15014、MAX15015、MAX15016、MAX15017:標準アプリケーション回路
myAnalogに追加

myAnalogの製品セクション(通知受け取り)、既存/新規プロジェクトに製品を追加する。

新規プロジェクトを作成
質問する
サポート

アナログ・デバイセズのサポート・ページはアナログ・デバイセズへのあらゆるご質問にお答えするワンストップ・ポータルです。


ドキュメント

さらに詳しく
myAnalogに追加

myAnalogのリソース・セクション、既存/新規プロジェクトにメディアを追加する。

新規プロジェクトを作成

ソフトウェア・リソース

必要なソフトウェア/ドライバが見つかりませんか?

ドライバ/ソフトウェアをリクエスト

ハードウェア・エコシステム

製品モデル 製品ライフサイクル 詳細
スイッチング・レギュレータ & コントローラ 3
MAX5035 製造中 1A、76V、高効率、MAXPowerステップダウンDC-DCコンバータ
MAX5090 2A、76V、高効率MAXPowerステップダウンDC-DCコンバータ
MAX5082 製造中 1.5A、40V、MAXPowerステップダウンDC-DCコンバータ
リニア・レギュレータ 3
MAX15006 新規設計には非推奨 40V、超低自己消費電流リニアレギュレータ、6ピンTDFN/8ピンSOパッケージ
MAX15007 製造中 40V、超低自己消費電流リニアレギュレータ、6ピンTDFN/8ピンSOパッケージ
MAX5084 製造中 65V、200mA、低自己消費電流リニアレギュレータ、TDFNパッケージ
Modal heading
myAnalogに追加

myAnalogの製品セクション(通知受け取り)、既存/新規プロジェクトに製品を追加する。

新規プロジェクトを作成

最新のディスカッション

MAX15016に関するディスカッションはまだありません。意見を投稿しますか?

EngineerZone®でディスカッションを始める

最近表示した製品