MAX14667

最終販売

デュアルUSBチャージャアダプタエミュレータ

専用チャージャ向けに最適化された業界初デュアルチャネルUSBチャージャアダプタエミュレータ

利用上の注意

本データシートの英語以外の言語への翻訳はユーザの便宜のために提供されるものであり、リビジョンが古い場合があります。最新の内容については、必ず最新の英語版をご参照ください。

なお、日本語版のデータシートは基本的に「Rev.0」(リビジョン0)で作成されています。そのため、英語版が後に改訂され、複数製品のデータシートがひとつに統一された場合、同じ「Rev.0」の日本語版のデータシートが異なる製品のデータシートとして表示されることがあります。たとえば、「ADM3307E」の場合、日本語データシートをクリックすると「ADM3311E」が表示されます。これは、英語版のデータシートが複数の製品で共有できるように1本化され、「ADM3307E/ADM3310E/ADM3311E/ADM3312E/ADM3315E」(Rev.J)と改訂されたからで、決して誤ってリンクが張られているわけではありません。和文化されたデータシートを少しでも有効に活用していただくためにこのような方法をとっておりますので、ご了解ください。

アナログ・デバイセズ社は、提供する情報が正確で信頼できるものであることを期していますが、その情報の利用に関して、あるいはその利用によって生じる第三者の特許やその他の権利の侵害に関して一切の責任を負いません。また、アナログ・デバイセズ社の特許または特許の権利の使用を明示的または暗示的に許諾するものでもありません。仕様は予告なしに変更する場合があります。本紙記載の商標および登録商標は、各社の所有に属します。

Viewing:

製品情報

  • 充電アダプタ用に最適化
    • 柔軟なデバイスとアダプタの接続順序
  • より急速な充電
    • Apple 2A充電機能
    • Samsung Galaxy Tablet 2A充電機能
  • チャージャの相互運用性が向上
    • 新しいUSB BC 1.2仕様に適合
    • Samsung Galaxyスマートフォンに対応
    • 以前のUSB BCリビジョンと下位互換
    • 中国のYD/T1591-2009充電仕様に適合
  • ユーザーの柔軟性が向上
    • CB_端子による充電モードの制御
  • 基板上のスペースを節減
    • 8ピンSOT23パッケージ(2.9mm x 1.6mm)
    • DPおよびDMの高ESDヒューマンボディモデル(HBM)保護

MAX14667は、USB専用チャージャ用の自動ホストチャージャ識別回路を備えたデュアルUSBチャージャアダプタエミュレータです。
このデバイスによって、USB ACアダプタ、トラベルチャージャ、およびその他の専用チャージャはUSB機器に対してUSB専用チャージャであることを示し、Apple製品に対してAppleチャージャであることを示し、Samsung Galaxy Tablet機器に対してSamsung Galaxy Tablet専用チャージャポートであることを示すことができます。
このデバイスは、チャージャモードの選択を可能にする制御入力を備えています。MAX14667は、Samsung、Nokia、Blackberry、LG製のすべての主要ブランドのUSB機器を含むUSBバッテリチャージャ(BC) 1.2仕様に準拠した機器、および自動検出1Aまたは自動検出2AモードでのApple機器、およびSamsung Galaxy機器をサポートします。
MAX14667は8ピンSOT23パッケージ(2.9mm x 1.6mm)で提供され、-40℃~+85℃の拡張温度範囲での動作が保証されています。

アプリケーション

  • iPod®/iPad®/iPhone®などのユニバーサルチャージャ
  • USBカーチャージャおよびシガーライター用アダプタ
  • USB ACアダプタチャージャおよび旅行用アダプタ

MAX14667
デュアルUSBチャージャアダプタエミュレータ
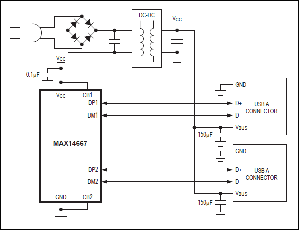
MAX14667:標準動作回路
myAnalogに追加

myAnalogの製品セクション(通知受け取り)、既存/新規プロジェクトに製品を追加する。

新規プロジェクトを作成
質問する
サポート

アナログ・デバイセズのサポート・ページはアナログ・デバイセズへのあらゆるご質問にお答えするワンストップ・ポータルです。


ドキュメント

さらに詳しく
myAnalogに追加

myAnalogのリソース・セクション、既存/新規プロジェクトにメディアを追加する。

新規プロジェクトを作成

ソフトウェア・リソース

必要なソフトウェア/ドライバが見つかりませんか?

ドライバ/ソフトウェアをリクエスト

最新のディスカッション

MAX14667に関するディスカッションはまだありません。意見を投稿しますか?

EngineerZone®でディスカッションを始める

最近表示した製品