MAX1208
12ビット、80Msps、3.3V ADC
製品情報
-  優れたダイナミック性能- SNR:68.2dB/68.0dB (fIN = 3MHz/70MHzにおいて)
- SFDR:89.3dBc/85.1dBc (fIN = 3MHz/70MHzにおいて)
 
-  3.3Vの低電力動作 - 373mW (シングルエンドクロックモード)
- 399mW (差動クロックモード)
- 3µW (パワーダウンモード)
 
- 差動またはシングルエンドクロック
- 完全差動またはシングルエンドアナログ入力
- 可変フルスケールアナログ入力範囲:±0.35V~±1.15V
- コモンモードリファレンス
- 2の補数またはグレイコードのCMOS対応出力
- データ有効インジケータによってディジタル設計を簡素化
- データ範囲外インジケータ
- 小型、40ピン、エクスポーズドパッド付きTQFNパッケージ
- 評価キットがご利用頂けます(MAX1211EVKITを注文してください)
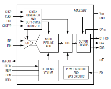
MAX1208は、完全差動型広帯域トラックホールド(T/H)入力アンプを備え、内蔵の低ノイズ量子化器を駆動する3.3V、12ビット、80Mspsのアナログ-ディジタルコンバータ(ADC)です。アナログ入力段は、シングルエンドまたは差動信号で動作します。MAX1208は、低電力、小型、およびベースバンドアプリケーションでの高ダイナミック性能に最適化されています。
MAX1208は、3.0V~3.6Vの単一電源で動作し、消費電力はわずか373mWで、32.5MHzの入力周波数における信号対ノイズ比(SNR)の標準値は68.2dBです。MAX1208は、動作電力が低いことに加えて、3µWのパワーダウンモードを備えているためアイドル期間の電力を節約することができます。
MAX1208は、フレキシブルなリファレンス構成となっており、内部の2.048Vバンドギャップリファレンスを
使用することも外部からリファレンスを印加することも可能です。このリファレンス構成により、フルスケールのアナログ入力を±0.35V~±1.15Vの範囲で調整することが可能です。MAX1208は、差動アナログ入力回路の設計を簡素化し、外付け部品点数を少なくするために、コモンモードリファレンスを備えています。
MAX1208は、シングルエンドおよび差動入力クロック駆動の両方をサポートしています。ADC内部のデューティサイクルイコライザ(DCE)がクロックデューティサイクルの大幅な変動を補償します。
ADCの変換結果は、12ビット、パラレル、CMOS対応出力バスから得ることができます。ディジタル出力形式は、2の補数またはグレイコードのいずれかを端子設定によって選択することができます。データ有効インジケータによって、信頼性の高いディジタルインタフェースに一般的に必要とされる外付け部品が不要になります。ディジタル電源入力は、独立した1.7V~3.6Vの広範な電圧で動作するため、MAX1208はさまざまなロジックレベルとインタフェースすることができます。
MAX1208は、6mm x 6mm x 0.8mmの40ピン、エクスポーズドパッド(EP)付きTQFNパッケージで提供され、拡張温度範囲(-40℃~+85℃)での動作が保証されています
アプリケーション
- 通信レシーバ:セルラ、ポイント間マイクロ波、HFC、WLAN
- 低電力データ収集
- ポータブル計測機器
- 超音波および医療用画像化
ドキュメント
データシート 2
デザイン・ノート 2
技術記事 2
これは最新改訂バージョンのデータシートです。
ソフトウェア・リソース
必要なソフトウェア/ドライバが見つかりませんか?
ドライバ/ソフトウェアをリクエストハードウェア・エコシステム
評価用キット
最新のディスカッション
MAX1208に関するディスカッションはまだありません。意見を投稿しますか?
EngineerZone®でディスカッションを始める