LTC1420

製造中

12ビット、10Msps、サンプリングADC

利用上の注意

本データシートの英語以外の言語への翻訳はユーザの便宜のために提供されるものであり、リビジョンが古い場合があります。最新の内容については、必ず最新の英語版をご参照ください。

なお、日本語版のデータシートは基本的に「Rev.0」(リビジョン0)で作成されています。そのため、英語版が後に改訂され、複数製品のデータシートがひとつに統一された場合、同じ「Rev.0」の日本語版のデータシートが異なる製品のデータシートとして表示されることがあります。たとえば、「ADM3307E」の場合、日本語データシートをクリックすると「ADM3311E」が表示されます。これは、英語版のデータシートが複数の製品で共有できるように1本化され、「ADM3307E/ADM3310E/ADM3311E/ADM3312E/ADM3315E」(Rev.J)と改訂されたからで、決して誤ってリンクが張られているわけではありません。和文化されたデータシートを少しでも有効に活用していただくためにこのような方法をとっておりますので、ご了解ください。

アナログ・デバイセズ社は、提供する情報が正確で信頼できるものであることを期していますが、その情報の利用に関して、あるいはその利用によって生じる第三者の特許やその他の権利の侵害に関して一切の責任を負いません。また、アナログ・デバイセズ社の特許または特許の権利の使用を明示的または暗示的に許諾するものでもありません。仕様は予告なしに変更する場合があります。本紙記載の商標および登録商標は、各社の所有に属します。

Viewing:

製品情報

  • サンプリング・レート:10Msps
  • 単一5V電源または±5V電源
  • 積分非直線性誤差 < 0.35LSB
  • 微分非直線性 < 0.25LSB
  • ナイキスト周波数での71dBのS/(N + D)および83dBのSFDR
  • 100MHzのフルパワー帯域幅サンプリング
  • ±2.048V、±1.024V、および±0.512Vバイポーラ入力範囲
  • 入力PGA
  • 範囲外インジケータ
  • CMPR 75dBの真の差動入力
  • 消費電力:250mW
  • 28ピン細型SSOPパッケージ

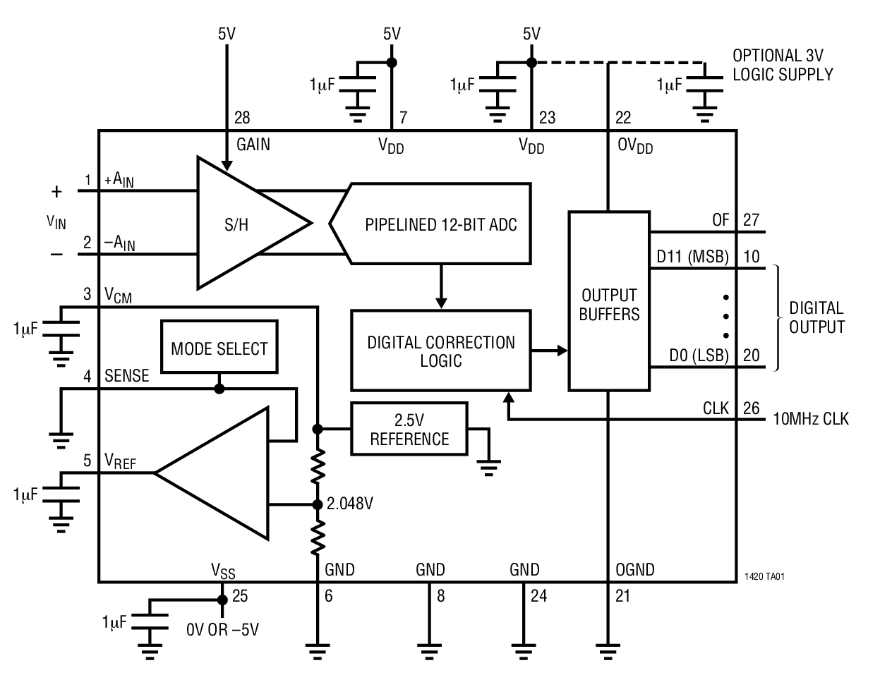
LTC1420は、10Msps、12ビット・サンプリングA/Dコンバータで、単一5Vまたは±5V電源で動作し、消費電力はわずか250mWです。このデバイスは使いやすく、広いダイナミック・レンジをもつサンプル&ホールド、高精度リファレンス、およびPGA入力回路を備えています。

柔軟性の高い入力回路により、±2.048V、±1.024V、および±0.512Vのフルスケール入力範囲が可能です。入力同相電圧は任意ですが、単一電源アプリケーション用に2.5Vリファレンスが用意されています。入力PGAの利得は1倍または2倍にデジタル選択可能です。

DCスペックの最大値には、全温度範囲で±1LSBのINLと±1LSBのDNLが含まれます。 5MHzのナイキスト入力周波数での71dBのS/(N + D)および83dBのSFDRなど、卓越したAC性能を実現しています。

独自の差動入力サンプル&ホールドにより、100MHz帯域幅までシングルエンドまたは差動入力信号を得ることができます。また、75dBの同相除去を実現しているため、ユーザはソースから差動で信号を測定することにより、グランド・ループと同相ノイズを除去できます。独立した出力ロジック用電源により、3V部品に直結可能です。


アプリケーション

  • テレコム
  • デジタル信号処理
  • 多重データ収集システム
  • 高速データ収集
  • スペクトル分析
  • イメージング・システム

LTC1420
12ビット、10Msps、サンプリングADC
Typical INL Curve Product Package 1
myAnalogに追加

myAnalogの製品セクション(通知受け取り)、既存/新規プロジェクトに製品を追加する。

新規プロジェクトを作成
質問する
サポート

アナログ・デバイセズのサポート・ページはアナログ・デバイセズへのあらゆるご質問にお答えするワンストップ・ポータルです。


ドキュメント

データシート 1

信頼性データ 1

ユーザ・ガイド 1

デザイン・ノート 1

技術記事 2

データシート

これは最新改訂バージョンのデータシートです。

さらに詳しく
myAnalogに追加

myAnalogのリソース・セクション、既存/新規プロジェクトにメディアを追加する。

新規プロジェクトを作成

ソフトウェア・リソース

評価用ソフトウェア 2

PScope

PScopeは、旧リニアテクノロジーの高性能ADCとシグナル・チェーン・レシーバ・ファミリーを使用するために設計されたUSBベースの製品デモおよびデータ収集システムです。このソフトウェアでは、SNR、SFDR、THDやその他の主要なパラメータを迅速かつ容易に評価することが出来ます。

LinearLabTools

リニアテクノロジーのデータ・コンバータ評価用ボードに直接アクセスできるMATLABとPythonのプログラムを集めたツールです。


評価用キット

DC552A
LTC1420CGN | 12-Bit 10Msps ADC (requires DC718 controller)
DC552A - Schematic

最新のディスカッション

最近表示した製品