LT1509

製造中

力率およびPWMコントローラ

利用上の注意

本データシートの英語以外の言語への翻訳はユーザの便宜のために提供されるものであり、リビジョンが古い場合があります。最新の内容については、必ず最新の英語版をご参照ください。

なお、日本語版のデータシートは基本的に「Rev.0」(リビジョン0)で作成されています。そのため、英語版が後に改訂され、複数製品のデータシートがひとつに統一された場合、同じ「Rev.0」の日本語版のデータシートが異なる製品のデータシートとして表示されることがあります。たとえば、「ADM3307E」の場合、日本語データシートをクリックすると「ADM3311E」が表示されます。これは、英語版のデータシートが複数の製品で共有できるように1本化され、「ADM3307E/ADM3310E/ADM3311E/ADM3312E/ADM3315E」(Rev.J)と改訂されたからで、決して誤ってリンクが張られているわけではありません。和文化されたデータシートを少しでも有効に活用していただくためにこのような方法をとっておりますので、ご了解ください。

アナログ・デバイセズ社は、提供する情報が正確で信頼できるものであることを期していますが、その情報の利用に関して、あるいはその利用によって生じる第三者の特許やその他の権利の侵害に関して一切の責任を負いません。また、アナログ・デバイセズ社の特許または特許の権利の使用を明示的または暗示的に許諾するものでもありません。仕様は予告なしに変更する場合があります。本紙記載の商標および登録商標は、各社の所有に属します。

Viewing:

製品情報

  • PFCおよびPWMシングル・チップ・ソリューション 
  • 300kHzまで同期動作 
  • 20:1負荷電流範囲で99%の力率 
  • 電流モードPWM 
  • 瞬時過電圧保護 
  • 専用過電圧保護(OVPピン) 
  • 最小ライン電流デッドゾーン 
  • 標準250μAスタートアップ電源電流 
  • ライン・スイッチング・ノイズ・フィルタ 
  • 低静止電流:13mA 
  • 高速2Aピーク電流ゲート・ドライバ 
  • 独立したソフト・スタート・コントロールアプリケーション 

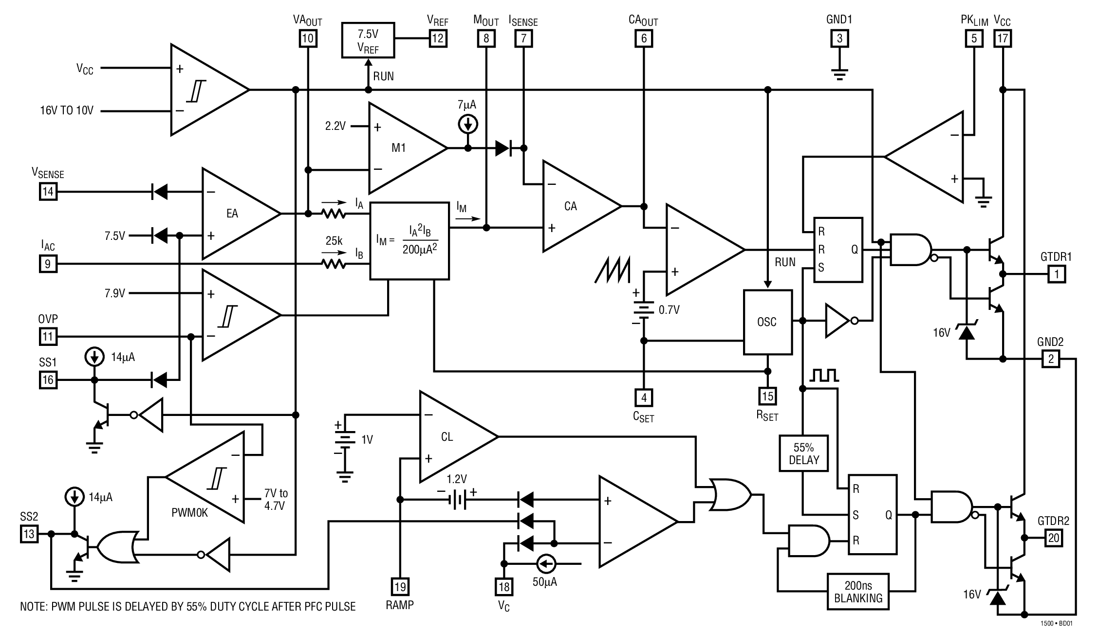
LT1509は、アクティブ力率補正を利用した汎用オフライン・スイッチング電源に対する完全なソリューションを提供します。PFC部は、PFCとPWMが内部で同期しているため、EN/SYNCピンがなくなっていることを除いて、LT1248PFCコントローラと同じです。

電流モードPWM部(LT1508は電圧モードの同等品)は、PFCのプリレギュレートされた高電圧出力を絶縁低電圧出力に変換するためのすべての一次側機能を内蔵しています。PWMデューティ・サイクルは、トランスの飽和を防止するために内部で47%(最大50%)に制限されています。PWMソフトスタートは、PFC出力がプリセット電圧に達すると始まります。ライン電源が短時間遮断した場合、PFC出力電圧がプリセット値の73%以下に低下すると、PWMはシャットオフします。


アプリケーション

  • 汎用力率補正電源およびプリレギュレータ

LT1509
力率およびPWMコントローラ
Product Package 1
myAnalogに追加

myAnalogの製品セクション(通知受け取り)、既存/新規プロジェクトに製品を追加する。

新規プロジェクトを作成
質問する
サポート

アナログ・デバイセズのサポート・ページはアナログ・デバイセズへのあらゆるご質問にお答えするワンストップ・ポータルです。


ドキュメント

データシート

これは最新改訂バージョンのデータシートです。

さらに詳しく
myAnalogに追加

myAnalogのリソース・セクション、既存/新規プロジェクトにメディアを追加する。

新規プロジェクトを作成

ソフトウェア・リソース

必要なソフトウェア/ドライバが見つかりませんか?

ドライバ/ソフトウェアをリクエスト

ハードウェア・エコシステム

製品モデル 製品ライフサイクル 詳細
A/Dコンバータ(ADC) 1
LTC2991 新規設計に推奨 I2C インタフェース搭載のオクタル電圧、電流、温度モニタ
Modal heading
myAnalogに追加

myAnalogの製品セクション(通知受け取り)、既存/新規プロジェクトに製品を追加する。

新規プロジェクトを作成

ツールおよびシミュレーション

LTspice


下記製品はLTspiceで使用することが出来ます。:

  • LT1509
LTspice

LTspice®は、無料で提供される強力で高速な回路シミュレータと回路図入力、波形ビューワに改善を加え、アナログ回路のシミュレーションを容易にするためのモデルを搭載しています。

 

最新のディスカッション

最近表示した製品