LT1158
製造中ハーフ・ブリッジNチャネルパワーMOSFETドライバ
- 製品モデル
- 7
- 1Ku当たりの価格
- 最低価格:$5.61
製品情報
- トップサイドMOSFETのゲートをV+を超えてドライブ可能
- 5Vから30Vまでの電源電圧で動作
- 3000pFドライブ時の遷移時間:150ns
- 500mAを超えるピーク・ドライバ電流
- 適応型非オーバーラップ・ゲートドライブ
- 連続的な電流制限保護
- 自動シャットダウンおよびリトライ機能
- DC動作のためのチャージポンプを内蔵
- ゲート電圧制限機能を搭載
- 電流センスMOSFET使用可能
- TTL/CMOS入力レベル
- フォールト出力表示
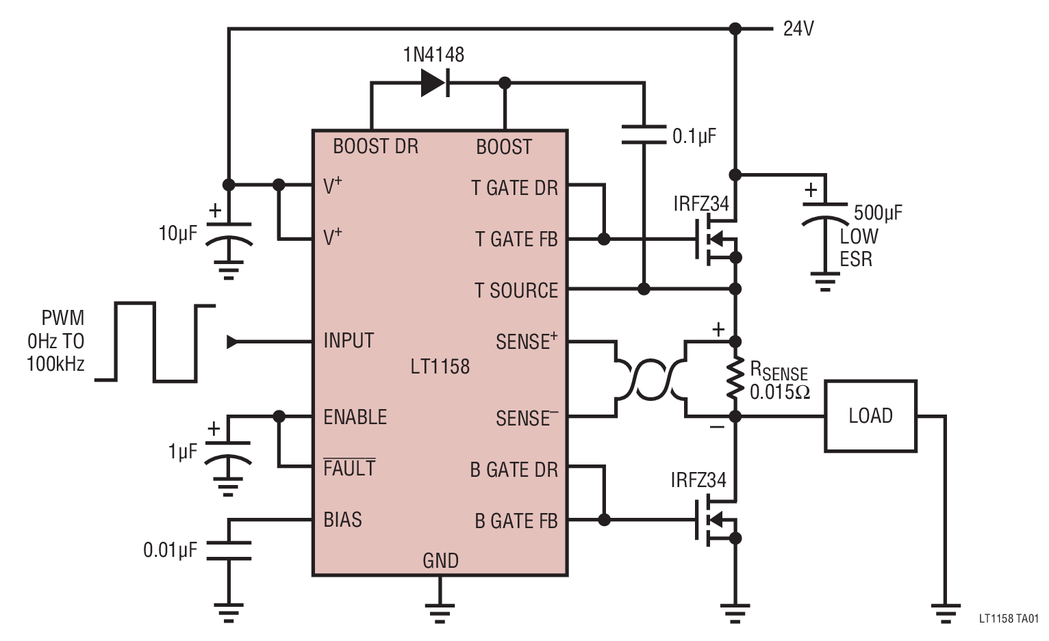
LT1158の1つの入力ピンは、トーテンポール構成の2個のNチャネル・パワーMOSFETを同期的に制御します。シュートスルー電流に対する独自の保護機能により、2個のMOSFETに対するすべての整合要件が不要になります。これにより、高効率モータ制御システムやスイッチング・レギュレータ・システムの設計が大幅に簡素化されます。
連続的な電流制限ループにより、トップサイドのパワーMOSFETの短絡電流を制御します。MOSFETのVDSが1.2Vを超えない限り、より大きな起動電流が可能です。FAULT出力をイネーブル入力に接続することにより、LT1158はフォールト発生時に自動的にシャットダウンし、内部プルアップ電流によってイネーブル・コンデンサが再充電されると、動作を再開します。
内蔵のチャージポンプは、トップサイドのNチャネル・パワーMOSFETを連続的にオンすことが必要な場合にスイッチされます。特別な回路により、トップサイド・ゲートドライブはPWMとDC動作間の遷移においても安全に維持されます。高い電源電圧で動作する場合には、ゲートソース電圧は内部で14.5Vに制限されます。
アプリケーション
- 高電流誘導負荷のPWM
- ハーフブリッジおよびフルブリッジ・モータ制御
- 同期整流式降圧スイッチング・レギュレータ
- 3相ブラシレス・モータ・ドライブ
- 高電流トランスデューサ・ドライバ
- バッテリ駆動のロジックレベルMOSFET
ドキュメント
データシート 1
信頼性データ 1
アプリケーション・ノート 3
デザイン・ノート 2
技術記事 1
| 製品モデル | ピン/パッケージ図 | 資料 | CADシンボル、フットプリント、および3Dモデル |
|---|---|---|---|
| LT1158CN#PBF | 16-Lead PDIP (Narrow 0.30 Inch) | ||
| LT1158CSW#PBF | 16-Lead SOIC (Wide 0.3 Inch) | ||
| LT1158CSW#TRPBF | 16-Lead SOIC (Wide 0.3 Inch) | ||
| LT1158IN#PBF | 16-Lead PDIP (Narrow 0.30 Inch) | ||
| LT1158ISW | 16-Lead SOIC (Wide 0.3 Inch) | ||
| LT1158ISW#PBF | 16-Lead SOIC (Wide 0.3 Inch) | ||
| LT1158ISW#TRPBF | 16-Lead SOIC (Wide 0.3 Inch) |
| 製品モデル | 製品ライフサイクル | PCN |
|---|---|---|
|
10 11, 2022 - 22_0241 Epoxy Change from Henkel 8290 to 8290A for PDIP Package |
||
| LT1158CN#PBF | 製造中 | |
| LT1158IN#PBF | 製造中 | |
|
8 6, 2022 - 22_0172 Laser Top Mark Conversion for PDIP Packages Assembled in ADPG [PNG] |
||
| LT1158CN#PBF | 製造中 | |
| LT1158IN#PBF | 製造中 | |
|
8 10, 2022 - 22_0176 Laser Top Mark Conversion for SOIC_W Packages Assembled in ADPG [PNG] and UTL |
||
| LT1158CSW#PBF | 製造中 | |
| LT1158CSW#TRPBF | 製造中 | |
| LT1158ISW | ||
| LT1158ISW#PBF | 製造中 | |
| LT1158ISW#TRPBF | 製造中 | |
|
5 29, 2025 - 25_0024 Carsem SnPb Packaging End of Life |
||
| LT1158ISW | ||
これは最新改訂バージョンのデータシートです。
ソフトウェア・リソース
必要なソフトウェア/ドライバが見つかりませんか?
ドライバ/ソフトウェアをリクエストツールおよびシミュレーション
LTspice 1
下記製品はLTspiceで使用することが出来ます。:
- LT1158
LTspice®は、無料で提供される強力で高速な回路シミュレータと回路図入力、波形ビューワに改善を加え、アナログ回路のシミュレーションを容易にするためのモデルを搭載しています。