ADXRS300

製造中止

ヨーレート・ジャイロ・スコープ、±300°/sec、信号処理内蔵、シングルチップ

利用上の注意

本データシートの英語以外の言語への翻訳はユーザの便宜のために提供されるものであり、リビジョンが古い場合があります。最新の内容については、必ず最新の英語版をご参照ください。

なお、日本語版のデータシートは基本的に「Rev.0」(リビジョン0)で作成されています。そのため、英語版が後に改訂され、複数製品のデータシートがひとつに統一された場合、同じ「Rev.0」の日本語版のデータシートが異なる製品のデータシートとして表示されることがあります。たとえば、「ADM3307E」の場合、日本語データシートをクリックすると「ADM3311E」が表示されます。これは、英語版のデータシートが複数の製品で共有できるように1本化され、「ADM3307E/ADM3310E/ADM3311E/ADM3312E/ADM3315E」(Rev.J)と改訂されたからで、決して誤ってリンクが張られているわけではありません。和文化されたデータシートを少しでも有効に活用していただくためにこのような方法をとっておりますので、ご了解ください。

アナログ・デバイセズ社は、提供する情報が正確で信頼できるものであることを期していますが、その情報の利用に関して、あるいはその利用によって生じる第三者の特許やその他の権利の侵害に関して一切の責任を負いません。また、アナログ・デバイセズ社の特許または特許の権利の使用を明示的または暗示的に許諾するものでもありません。仕様は予告なしに変更する場合があります。本紙記載の商標および登録商標は、各社の所有に属します。

Viewing:

製品情報

  • シングルチップ上に全機能内蔵のジャイロ・センサー
  • Z軸(ヨーレート)応答
  • 広い周波数にわたる高い振動の除去
  • 2,000gパワーのショック耐性
  • デジタル・コマンドによる自己テスト機能
  • 温度センサー出力
  • 高精度電圧リファレンス出力
  • 高精度アプリケーション向けの絶対レート出力
  • 5Vの単電源動作
  • 超小型で超軽量(0.15cc以下、0.5g以下)パッケージ

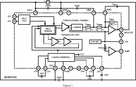
ADXRS300は、シングルチップ上の、300°/secの角速度センサー(ジャイロスコープ)で、全ての電子回路を持つ全機能となっています。このセンサーは、アナログ・デバイセズ独自のiMEMS®サーフェース・マイクロマシン・プロセスを使って作られており、同じ技術を使った慣性センサーは1億個を越える出荷実績があります。2つのポリシリコン・センシング構造のおのおのは、共振して静電的に駆動されるディザー・フレームを含んでいます。Z軸についての回転、通常はチップのプレーン上の回転は、振動動作に対する垂直センシング構造に置き換わってコリオリ力を生み出します。このコリオリ動作は、センシング構造に端上の直列の容量性ピックオフ構造によって検出されます。その結果の信号は、増幅され、レート信号出力に導かれるように復調されます。このデバイスは、デジタル的に制御された市販のジャイロのみとなっています;完全なセルフ・テスト機能はセンサーがアクティブな期間内に動作させることが可能です。この製品は、容易に温度係数を導入するための温度センサーを、また高精度な電圧リファレンスも内蔵しています。これは、-40℃~+85℃の工業用温度範囲にわたって動作し、省スペースの、わずか7mm×7mm×3mm、32ピン、ボール・グリッド・アレイ、表面実装パッケージを採用しています。

アプリケーション

  • 自動車シャーシのロールオーバー検出
  • 内部計測ユニット
  • プラットフォーム安定化制御

ADXRS300
ヨーレート・ジャイロ・スコープ、±300°/sec、信号処理内蔵、シングルチップ
ADXRS300-fbl
myAnalogに追加

myAnalogの製品セクション(通知受け取り)、既存/新規プロジェクトに製品を追加する。

新規プロジェクトを作成
質問する
サポート

アナログ・デバイセズのサポート・ページはアナログ・デバイセズへのあらゆるご質問にお答えするワンストップ・ポータルです。


ドキュメント

さらに詳しく
myAnalogに追加

myAnalogのリソース・セクション、既存/新規プロジェクトにメディアを追加する。

新規プロジェクトを作成

ソフトウェア・リソース

必要なソフトウェア/ドライバが見つかりませんか?

ドライバ/ソフトウェアをリクエスト

ハードウェア・エコシステム

製品モデル 製品ライフサイクル 詳細
ADXRS652 新規設計に推奨 ±250°/SECのヨー・レート・ジャイロセンサー
Modal heading
myAnalogに追加

myAnalogの製品セクション(通知受け取り)、既存/新規プロジェクトに製品を追加する。

新規プロジェクトを作成

最新のディスカッション

最近表示した製品