ADXRS652

新規設計に推奨

±250°/SECのヨー・レート・ジャイロセンサー

利用上の注意

本データシートの英語以外の言語への翻訳はユーザの便宜のために提供されるものであり、リビジョンが古い場合があります。最新の内容については、必ず最新の英語版をご参照ください。

なお、日本語版のデータシートは基本的に「Rev.0」(リビジョン0)で作成されています。そのため、英語版が後に改訂され、複数製品のデータシートがひとつに統一された場合、同じ「Rev.0」の日本語版のデータシートが異なる製品のデータシートとして表示されることがあります。たとえば、「ADM3307E」の場合、日本語データシートをクリックすると「ADM3311E」が表示されます。これは、英語版のデータシートが複数の製品で共有できるように1本化され、「ADM3307E/ADM3310E/ADM3311E/ADM3312E/ADM3315E」(Rev.J)と改訂されたからで、決して誤ってリンクが張られているわけではありません。和文化されたデータシートを少しでも有効に活用していただくためにこのような方法をとっておりますので、ご了解ください。

アナログ・デバイセズ社は、提供する情報が正確で信頼できるものであることを期していますが、その情報の利用に関して、あるいはその利用によって生じる第三者の特許やその他の権利の侵害に関して一切の責任を負いません。また、アナログ・デバイセズ社の特許または特許の権利の使用を明示的または暗示的に許諾するものでもありません。仕様は予告なしに変更する場合があります。本紙記載の商標および登録商標は、各社の所有に属します。

Viewing:

製品情報

  • すべてを備えた完結型のシングル・チップ・レート・ジャイロセンサー
  • Z軸(ヨー・レート)応答
  • 広い周波数で高い振動除去機能
  • 2000 gの耐衝撃性
  • 電源基準の比例測定
  • 5 Vの単電源動作
  • 動作温度範囲: -40°C~105°C
  • デジタル・コマンドによるセルフテスト
  • 超小型軽量: 0.15 cc以下、0.5グラム以下
  • 温度センサー出力
  • RoHs準拠製品

ADXRS652は、完結的な角速度センサー(ジャイロセンサー)です。このデバイスでは、必要なすべての電子回路をワンチップに内蔵した、完結的な機能を持つ低価格角速度センサーを製造するためにアナログ・デバイセズの表面マイクロマシンニング・プロセスを採用しています。このデバイスの製造技術は、何年間ものフィールド実績のある特許取得済み量産用BiMOSプロセスです。

ADXRS652は工業用グレードのジャイロセンサーであり、対応する車載グレード・ジャイロセンサーADXRS620とADXRS622と、ピン、パッケージ、温度、機能とも100%の互換性があります。車載グレードのジャイロセンサーでは、車載テストのため保証する最小/最大仕様を強化しています。

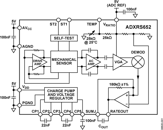
出力信号RATEOUT (1B、2A)は、パッケージの上面に垂直な軸を中心とする角速度に比例する電圧です。出力は、供給されるリファレンス電源を基準とする比例測定値です。外付けコンデンサを使って帯域幅を設定します。動作のためのその他の外付けコンデンサは必要です。

補償技術のために温度出力が用意してあります。2本のデジタル・セルフテスト入力は、両センサーとシグナル・コンデショニング回路の正常動作をテストするため、センサーを電子機械的に励起します。ADXRS652は、7 mm × 7 mm × 3 mmのBGAチップスケール・パッケージを採用しています。

ADXRS652
±250°/SECのヨー・レート・ジャイロセンサー
ADXRS652 Functional Block Diagram ADXRS652 Pin Configuration
myAnalogに追加

myAnalogの製品セクション(通知受け取り)、既存/新規プロジェクトに製品を追加する。

新規プロジェクトを作成
質問する
サポート

アナログ・デバイセズのサポート・ページはアナログ・デバイセズへのあらゆるご質問にお答えするワンストップ・ポータルです。


ドキュメント

データシート 1

ユーザ・ガイド 1

アプリケーション・ノート 1

よく聞かれる質問 1

さらに詳しく
myAnalogに追加

myAnalogのリソース・セクション、既存/新規プロジェクトにメディアを追加する。

新規プロジェクトを作成

ソフトウェア・リソース

必要なソフトウェア/ドライバが見つかりませんか?

ドライバ/ソフトウェアをリクエスト

評価用キット

EVAL-ADXRS652
ADXRS652 Evaluation Board

最新のディスカッション

最近表示した製品