ADP320

新規設計に推奨

電圧レギュレータ、トリプル、200 mA、高PSRR、低ノイズ

利用上の注意

本データシートの英語以外の言語への翻訳はユーザの便宜のために提供されるものであり、リビジョンが古い場合があります。最新の内容については、必ず最新の英語版をご参照ください。

なお、日本語版のデータシートは基本的に「Rev.0」(リビジョン0)で作成されています。そのため、英語版が後に改訂され、複数製品のデータシートがひとつに統一された場合、同じ「Rev.0」の日本語版のデータシートが異なる製品のデータシートとして表示されることがあります。たとえば、「ADM3307E」の場合、日本語データシートをクリックすると「ADM3311E」が表示されます。これは、英語版のデータシートが複数の製品で共有できるように1本化され、「ADM3307E/ADM3310E/ADM3311E/ADM3312E/ADM3315E」(Rev.J)と改訂されたからで、決して誤ってリンクが張られているわけではありません。和文化されたデータシートを少しでも有効に活用していただくためにこのような方法をとっておりますので、ご了解ください。

アナログ・デバイセズ社は、提供する情報が正確で信頼できるものであることを期していますが、その情報の利用に関して、あるいはその利用によって生じる第三者の特許やその他の権利の侵害に関して一切の責任を負いません。また、アナログ・デバイセズ社の特許または特許の権利の使用を明示的または暗示的に許諾するものでもありません。仕様は予告なしに変更する場合があります。本紙記載の商標および登録商標は、各社の所有に属します。

Viewing:

製品情報

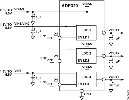
  • バイアス電圧範囲(VBIAS):2.5 V~5.5 V
  • LDO入力電圧範囲(VIN1/VIN2、VIN3):1.8 V~5.5 V
  • トリプル、200mA、低ドロップアウト電圧レギュレータ
  • 16ピン3×3mmLFCSPパッケージ
  • 初期精度: ±1%
  • 1μFセラミック出力コンデンサで安定に動作
  • ノイズ・バイパス用コンデンサ不要
  • 3つの独立したイネーブル用ロジック制御
  • 過電流と過熱保護機能

主要仕様
  • 高PSRR
    76dB PSRR (< 1kHz)
    70dB PSRR @10 kHz
    60dB PSRR @100kHz
    40dB PSRR @1MHz
  • 低い出力ノイズ
    出力ノイズ:24μVrms(typ)@VOUT=1.2V
    出力ノイズ:43μVrms(typ)@VOUT=2.8V
  • 優れた過渡応答特性
  • 低ドロップアウト電圧:110mV@200 mA負荷
  • グラウンド電流: 無負荷ですべてのLDO がイネーブル時に85 μA (typ)
  • 100 μs の高速ターンオン回路
  • レギュレータあたり200 mA の出力電流を保証
  • ジャンクション温度: −40°C~+125°C


3つの200mA LDO出力を備えたADP320は、高PSRR、低ノイズ、低静止時電流と低いドロップアウト電圧を備えており、電圧レギュレータとしては、厳しい性能とボードスペースの要求のある無線アプリケーションに最適です。

低い静止時電流、低いドロップアウト電圧、そして広い入力電圧範囲を備えたADP320は、携帯機器のバッテリの寿命を拡張します。ADP320は、低いヘッドルーム電圧で動作していても100kHzほどの高い周波数に対して60dB以上の大きな電源除去特性を維持します。ADP320は、ノイズ・バイパス用コンデンサを必要とせずに、競合LDOよりも優れたノイズ性能を備えています。

ADP320は、小型16ピン3×3mmのLFCSPパッケージで供給され、小型1μF(±30%)のセラミック出力コンデンサで安定な動作が得られるため、幅広い携帯機器の電源としては、最小の必要ボード面積ですみます。

ADP320は、0.8 V~3.3 Vの範囲で、出力電圧の任意の組み合わせが可能で、逆使用における破損防止のための過電流保護機能と熱保護機能を備えています。

アプリケーション

  • 移動電話
  • デジタル・カメラおよびオーディオ・デバイス
  • ポータブル型、バッテリ駆動の装置
  • ポータブル医用機器
  • ポストDC/DCレギュレータ

ADP320
電圧レギュレータ、トリプル、200 mA、高PSRR、低ノイズ
ADP320-fbl ADP320 Pin Configuration
myAnalogに追加

myAnalogの製品セクション(通知受け取り)、既存/新規プロジェクトに製品を追加する。

新規プロジェクトを作成
質問する
サポート

アナログ・デバイセズのサポート・ページはアナログ・デバイセズへのあらゆるご質問にお答えするワンストップ・ポータルです。


ドキュメント

データシート 1

アプリケーション・ノート 1

よく聞かれる質問 1

さらに詳しく
myAnalogに追加

myAnalogのリソース・セクション、既存/新規プロジェクトにメディアを追加する。

新規プロジェクトを作成

ソフトウェア・リソース

必要なソフトウェア/ドライバが見つかりませんか?

ドライバ/ソフトウェアをリクエスト

最新のディスカッション

最近表示した製品