Unique Analog Multiplier Continuously Monitors Instantaneous Power and Simplifies Design of Power Control Loops
Unique Analog Multiplier Continuously Monitors Instantaneous Power and Simplifies Design of Power Control Loops
Jul 1 2010
As energy consumption in electronics is increasingly scrutinized, the ability to accurately monitor and control power becomes an important part of any system design. To measure instantaneous power, one must simultaneously measure current and voltage and multiply the results. While traditional analog multiplier ICs can perform continuous multiplication, they typically lack the operating range and input sensitivity required for power monitoring and control. The high price of the multiplier itself and the necessary additional signal conditioning circuits make such a solution costly both in dollars and in board area.
Digital solutions, on the other hand, can provide sensitivity and dynamic range, but lack the ability to continuously monitor power. For instance, the LTC4151 combines a 7V to 80V operating voltage range, a current sense amplifier, a MUX, and an I2C interface with a 12-bit ADC to measure current and voltage. Multiplication is performed in a host processor. This makes for an accurate power monitoring solution, but the 7.5Hz conversion rate of the ADC limits its utility in closed loop applications, where it is unable to respond to rapid changes.
The LT2940 power monitor solves the problems of creating power monitor and control systems by combining all of the necessary features in a single IC (see Figure 1). Here are a few of its features:
- Measures Power of a Supply or Load
- 4V–80V High Side Current Sense, 100V Max
- Full 4-Quadrant Operation
- 500kHz Bandwidth
- Current Mode Power and Current Monitor Outputs

Figure 1. Block diagram of the LT2940.
A wide, 4V to 80V operating range makes the LT2940’s current sense suitable for 48V telecom power as well as intermediate bus voltages in the 5V to 24V range. 4-quadrant capability allows the LT2940 to monitor bidirectional power flow such as in battery applications, or to measure power flow in reversible and regenerative motor drives. In AC applications where 4-quadrant operation is necessary, there is plenty of bandwidth to accurately track the results of a chopped sinusoid at common line frequencies of 50Hz, 60Hz and 400Hz.
The LT2940 also includes a current monitor output that allows the load current to be examined directly. The output signals for both the power and current are current mode, a feature readily appreciated when using the LT2940 in a servo loop, or when simply filtering the output. An integrated comparator with complementary open-collector outputs and selectable latching allows the LT2940 to be used for direct control, so an entire control loop can be implemented with a single IC.
Current Is Not (Always) Power
In systems supplied by a well-regulated fixed voltage, there is no need to directly measure power. In these systems, power is simply inferred by measuring current, and scaling the gain of the current sense amplifier to represent multiplication by the fixed supply voltage. In systems where the supply voltage is not regulated to a fixed value, or is not regulated at all, monitoring current as a means of inferring power is not feasible. Instead, both voltage and current must be measured simultaneously and multiplied together to determine the power. Central office telecom systems are good examples of wide-range, unregulated supplies. These systems are battery operated and commonly designed to operate over a range of 36V to 72V or more.
Other 48V–based systems such as servers and mass storage are powered by regulated supplies, but it is not unusual for the supply bus to be set to a regulation point higher than 48V to reduce backplane distribution current, or to achieve longer hold-up times in case of supply dropouts or outright loss of power. A product designed into such a system may encounter one application regulated to 48V, while another might be adjusted for 57V, and yet another set to 62V. Such a wide operating range precludes ascertaining power from a simple current measurement without customized gain calibration.
Core Operation
The LT2940 has been designed specifically for measuring the power flowing into or out of sources such as regulators, converters, and batteries, as well as input power to loads ranging from telecom cards to motors to RF amplifiers. Unlike traditional analog multipliers that conjure up images of split supplies and narrow input ranges, the LT2940 is designed to bolt up to DC supplies ranging from 6V to 80V with little more than a current sense resistor and a voltage divider.
Figure 2 illustrates the signal path block diagram along with typical external components common to almost all applications. The current sense input pins I+ and I– measure up to ±200mV differentially over a common mode range of 4V to 80V, independent of the supply pin VCC. The voltage sense input pins V+ and V– measure up to ±8V with a common mode range limited by the VCC and GND pins.

Figure 2. The LT2490 signal path and typical external components.
Internally, the output of the multiplier block reaches full scale at input products of ±0.4V2, yet the input ranges are capable of exceeding this value (the product of 200mV and 8V is 1.6V2). The seemingly wasted input range permits the multiplier to operate at full scale over a wide range of input combinations, such as 50mV and 8V, 100mV and 4V and 200mV and 2V.
The power monitor output pin, PMON, is current mode in nature with a full scale of ±200µA output for multiplier products of ±0.4V2. The output current operates beyond full scale at reduced accuracy.
The mathematics of the transfer function and the design approach are detailed in the LT2940’s data sheet. In short, in almost all applications a resistive divider and a sense resistor scale the voltage and current to the LT2940’s input ranges. In most power measuring applications, a resistor converts and scales the PMON output current back into a voltage; in most power servoing applications, the PMON current is used directly.
In many applications there is an attendant need to know the current. To this end, the current sense input is separately amplified and made available at the IMON pin, also as a current with a full scale of ±200µA.
The current mode PMON and IMON outputs allow for bidirectional operation on a single supply, since these pins can source and sink current, depending on the operating conditions. Driving a load resistor to ground, these outputs may be operated in the sourcing mode; if the load resistor is biased to an intermediate voltage above ground, the PMON and IMON outputs can also sink current to indicate negative values.
The LT2940 also provides an integrated comparator with complementary open-collector output pins CMPOUT and CMPOUT. The CMP+ pin is the comparator’s positive input, while the negative input is an internal 1.24V voltage reference. Outputs may be transparent, latch-on-high or reset, as determined by the three-state LATCH pin input. The comparator can be used as a threshold for power or current monitoring, or as a pulse-width modulation control.
Applications
The LT2940 translates power into a simple analog control signal, making it possible to easily produce a variety of applications that were heretofore difficult, or nearly impossible, to realize: power monitors, power servo controls and regulated heaters, just to name a few. What follows are just a few of the possible applications.
Simple Power Monitoring
Figure 3 shows a core use of the LT2940, a simple power monitoring application. The circuit operates over a 6V to 80V range, measuring up to 240W. Below 24V the measurement range is limited to 10A maximum. The comparator output lights an alarm LED when the load power exceeds 60W. Owing to the bandwidth of the LT2940, even relatively short overpower excursions in the 2µs–3µs range are easily detected by the comparator. By adding a MOSFET disconnect switch and controlling the LATCH pin, it is possible to form a 60W overpower circuit breaker (see the application in Figure 4, for example).

Figure 3. A load monitor that alarms above 60W.

Figure 4. A motor monitor with circuit breaker.
The circuit breaker application in Figure 4 extends simple monitoring into the realm of control. The LT2940 is configured to measure motor current and power, and to protect the field magnets in the event the current exceeds the motor’s 8A rating. This circuit also highlights the use of the LATCH pin tokeep the motor off after a triggering event until the RESET signal is pulled low.
Addition of positive voltage bias to the PMON and IMON output networks, and a rectifier between IMON and CMP+ allows the monitor and circuit breaker to work in two quadrants, covering both “motor” and “generator” modes of operation. Other applications below employ these techniques.
The LT2940 current sense inputs, I+ and I– are designed to operate over a range of 4V to 80V. Nevertheless, it is possible to translate bottom-side (ground) current sense information to I+ and I– using the circuit shown in Figure 5. An LT1635 performs the necessary translation for both positive and negative current flow. The PMON and IMON outputs are biased with a Zener diode so that positive and negative power and current measurements are available.

Figure 5. A 1-cell monitor with bottom-side sense.
In some environments isolation is necessary for safety or noise reasons. Figure 6 shows a power-to-frequency converter using the LT2940. The PMON output alternately charges and discharges a film capacitor, C5. When the voltage on C5 charges to the upper threshold on hysteretic comparator LTC1440, its output flips the phase of the voltage sense inputs V+ and V– using a pair of MOSFETs (Q2 and Q3). The LT2940’s comparator serves as a phase splitter to develop complementary signals with which to drive Q2 and Q3. When the phasing of the voltage sense inputs is reversed, PMON discharges C5 to the LTC1440’s lower threshold, whereupon the action is repeated. The frequency is proportional to the current at PMON and, ultimately, the power consumed by the load. An optoisolator conveniently communicates the frequency across an isolation barrier.

Figure 6. A 28V power-to-frequency converter.
Advanced Power Monitoring
Power limiting is crucial to applications such as running off a backup generator or supplying multiple line cards in an enclosure with low air flow. The LT2940 meshes well with Hot Swap and Surge Stopper circuits, which control current or voltage to provide important power control capability.
To limit the input power in the LT4256-1 Hot Swap application shown in Figure 7, the LT2940 controls its current sense input. The Hot Swap controller servos the GATE pin to achieve a known drop across a sense resistor in a standard application. The inrush current is set by gate capacitor, C8. In this application circuit, the LT2940’s output signal substitutes power for current at the LT4256’s current sense, so that the load current is limited in inverse proportion to the input supply voltage; load power is thus regulated. The LT4256’s current circuit breaker behaves as a power circuit breaker with a regulated limit of 35W.

Figure 7. A Hot Swap™ application with 35W input power limiting.
The 5:1 multiplying mirror brings the 200µA full scale PMON output current up to 1mA, which makes the SENSE pin input current error negligible, in addition to avoiding the LT2940’s PMON pin compliance limit. The 100nF and 150Ω between SENSE and I– provide necessary feed-forward compensation.
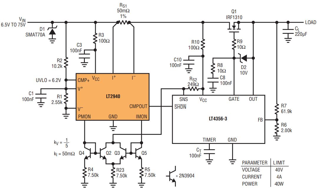
The application in Figure 8 marries the power and current sensing of the LT2940 with the surge voltage protection of the LT4356-3 to put a lid on excess voltage, current, and power. The LT4356 servos the GATE pin to limit the output voltage normally. The LT2940 limits power and current by feeding a control signal into the SNS input. Transistors Q2 through Q5 ensure that either an overcurrent or an overpower condition can seize control. The LT2940’s comparator path controls the LT4356’s SHDN pin while setting the system’s UVLO to meet the 6V minimum supply requirement.

Figure 8. An overvoltage protection regulator with power and current limiting.
Regulated Loads and Heaters
A regulated electrical power sink can be used to test the behavior of a supply or a cooling system. A regulated heat source can be used to test the thermal performance of a heat sink or an enclosure, or to add a known amount of heat flux for process control. The circuit required in both cases must servo constant power in a pass device or in a load—the difference is whether the heat generated is useful or waste.
With its 500kHz bandwidth and proportional-to-power analog output, the LT2940 makes power regulation applications easy. Unlike ADC-based servo loop designs, the analog PMON output signal drives analog control inputs without the addition of a DAC, and its speedy response avoids loop compensation difficulty associated with long ADC conversion times.
Figure 9 shows an example of controlling power to create a fixed power load for a supply bus. The PMON output is balanced against a fixed 200µA current generated by an LM334. Initially, load power is increased toward maximum by the sourced 200µA pulling up on the gate of Q1. The LT2940 measures the power and pulls down on the gate, thus regulating the load power to 8W. PMON sinks exactly 200µA at 8W load power. IMON sources 200µA per ampere of load current. Compensation of the loop requires only a 100nF capacitor (C4), which is straightforward, although it reduces the loop response to rapid voltage changes. Nevertheless, the power of the R7/Q1 load exactly maintains an 8W average.

Figure 9. An 8W load for an 8V to 32V supply bus.
This circuit takes advantage of the LT2940’s 4-quadrant capability by reverse-connecting the V+ and V– pins so that the PMON output sinks current, while IMON sources current. This gives proper phasing to the feedback without the need for an external inverting gain stage. PMON is guaranteed to sink current down to 0.5V, more than adequate for controlling Q1. The same PMON direction sense can be achieved instead by reverseconnecting the current sense inputs I+ and I–, in which case IMON sinks current.
Another example of a linear servo loop is shown in Figure 10. The LT2940 forms the basis of a 0W to 10W load box that is used to test power supplies of 10V to 40V. An adjustable programming current of 0µA to 200µA is generated by an LT1635 op amp and reference, and controlled by a 10-turn potentiometer. This current balances against the measured power at PMON and regulates Q1 to a predictable power.

Figure 10. An adjustable 0W to 10W load box with UVLO and thermal shutdown.
The LT2940’s integrated comparator is used to shut down the circuit in case of undervoltage or overtemperature conditions. At reduced input voltage, a constant power servo attempts to draw ever more current, leading to a theoretical result of infinite current at zero input voltage. Undervoltage lockout prevents the servo loop from shorting the supply at low input voltages. The input voltage is monitored by the comparator and if less than 10V, CMPOUT shorts the MOSFET gate to ground.
Overtemperature is sensed by Q2, which pulls down on CMP+ and shuts the MOSFET off in case of excessive temperature. Although the comparator includes its own small hysteresis, generous additional thermal hysteresis is provided by R13 and the complementary comparator output, CMPOUT. One last feature of the load box circuit is reverse polarity protection, courtesy of diode D1.
Figure 11 shows a 30W linear heat source using a bipolar transistor in a TO-220 package as the primary dissipater (Q3). Components Q2, Q3 and R11 are mounted on the body to be heated, such as a heat sink, an enclosure, or a reaction vessel. For testing thermal performance, thermal resistance is given by TRISE/30W. Here the I+ and I– pins are reverse connected so that the PMON pin sinks current. The PMON output is balanced against a 200µA current source, the result driving the gate of Q1 to servo the power dissipation to 30W.

Figure 11. A 30W linear heat source.
By using pulse width modulation, heat can be dissipated efficiently in one or more resistors. Figure 12 illustrates a 10W pulse-width modulated heat source that operates over a wide, telecom-like supply range. To distribute the heat across a circuit board, around an enclosure, or at various key points on a heat sink (to create a physical model of actual thermal conditions), multiple resistors connected in series and/or parallel may be substituted for the single 50Ω unit shown.

Figure 12. A wide input range 10W PWM heat source.
The integrated comparator is used as a PWM engine. When the CMP+ pin is low, Q1 is turned on, which connects the load resistor to the input. The PMON output sources current into C4 and R4, charging the CMP+ pin to its threshold of 1.24V. Q1 turns off, the power (and PMON’s output current) falls to zero, and R4 discharges C4 slightly until the comparator trips and again drives Q1 on. The typical 35mV hysteresis in the comparator assures oscillation. Constant average power is maintained, with CMP+ maintained around 1.24V, and R4 sinking a roughly constant current away from the CMP+ node, balanced by an equivalent average from PMON.
The simplest PWM scheme is employed here, with an N-channel MOSFET driven directly from one of the comparator’s outputs, made push-pull with help from Q3. One side of the load is connected to the supply, and this means that during off times the voltage sense inputs, V+ and V– would be pulled up to as high as 72V, in violation of their 36V absolute maximum rating. Q2 and D2 clamp the inputs during the off time, protecting them from harm. See the LT2940 data sheet for a simpler PWM heater application for lower supply voltages.
AC Power Monitoring
4-quadrant operation allows the LT2940 to be used in AC applications, as shown in Figures 13, 14 and 15. Note that the LT2940 outputs a current proportional to instantaneous power, which is different from RMS-to-DC power metering such as the LTC1968 provides.

Figure 13. An AC power and current monitor.

Figure 14. A secondary side AC circuit breaker.

Figure 15. A fully isolated AC power and current monitor.
The LT2940 monitors the load power and current on a 12.6V secondary winding in Figure 13. A split supply is derived from the same winding so that bidirectional measurement of instantaneous real power and instantaneous current is possible. Note that averaging the power output results in average real power. The load can be any combination of resistance, reactance, or nonlinear devices including chopped or rectified circuits.
In Figure 14 the LT2940’s comparator is used in conjunction with two MOSFETs to form a circuit breaker with cycle-by-cycle limiting, again operating on a 12.6V secondary. Devices Q4 and Q5 form a window comparator that resets the circuit breaker after each half cycle, and Q6, Q7 and Q8 form a full-wave current rectifier to drive the CMP+ input. Thus only an absolute value current measurement is available at CMP+.
With isolation, the LT2940 is capable of monitoring the AC power of line operated loads, as shown in Figure 15. Care must be exercised when working with AC line connected circuits. To preserve output accuracy, a phase-accurate current transformer is essential—the component shown is capable of less than 1° phase error. The phase accuracy of the potential transformer is equally critical, but accuracy is easily achieved using an off-the-shelf line transformer. Note that the constants kV and kI are inclusive of transformer ratios.
Conclusion
The LT2940 brings together the features that make power monitoring and control not only possible, but easy. It is available in both a leadless 12-pin DFN (3mm × 3mm) and a 12-lead MSOP package, and is featured in the DC1495A evaluation kit.
About the Authors
Related to this Article
Products
PRODUCTION
High Voltage I2C Current and Voltage Monitor
PRODUCTION
Power and Current Monitor
PRODUCTION
Micropower Rail-to-Rail Op Amp and Reference
Precision Wide Bandwidth, RMS-to-DC Converter
Constant Current Source and Temperature Sensor
Surge Stopper with Fault Latchoff
Surge Stopper
Positive High Voltage Hot Swap Controllers
Ultralow Power Single/Dual Comparator with Reference