MAX9721

Obsolete

1V, Fixed-Gain, DirectDrive®, Stereo Headphone Amplifier with Shutdown

1V, Fixed-Gain, DirectDrive, Stereo-Headphone Amplifier with Shutdown Ideal for Portable Equipment where Board Space Is at a Premium

Viewing:

Overview

  • Single Cell, 0.9V to 1.8V Single-Supply Operation
  • Fixed Gain Eliminates External Feedback Network
    • MAX9721A: -2V/V
    • MAX9721B: -1.5V/V
    • MAX9721C: -1V/V
  • Ground-Referenced Outputs Eliminate DC Bias
  • No Degradation of Low-Frequency Response Due to Output Capacitors
  • 20mW per Channel into 32Ω
  • Low 0.006% THD+N
  • High PSRR (80dB at 1kHz)
  • Integrated Click-and-Pop Suppression
  • Low Quiescent Current (2.2mA)
  • Low-Power Shutdown Control
  • Short-Circuit Protection
  • ±8kV ESD-Protected Amplifier Outputs
  • Available in Space-Saving Packages
    • 12-Bump UCSP (1.54mm x 2.02mm x 0.6mm)
    • 12-Pin Thin QFN (4mm x 4mm x 0.8mm)

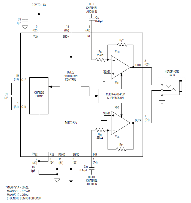
The MAX9721 fixed-gain, stereo headphone amplifier is ideal for portable equipment where board space is at a premium. The MAX9721 uses a unique DirectDrive architecture to produce a ground-referenced output from a single supply, eliminating the need for large DC-blocking capacitors, saving cost, board space, and component height. Fixed gains of -2V/V (MAX9721A), -1.5V/V (MAX9721B), and -1V/V (MAX9721C) further reduce external component count.

The MAX9721 delivers up to 20mW per channel into a 32Ω load and achieves 0.006% THD+N. An 80dB at 1kHz power-supply rejection ratio (PSRR) allows the MAX9721 to operate from noisy digital supplies without an additional linear regulator. The MAX9721 includes ±8kV ESD protection on the headphone output. Comprehensive click-and-pop circuitry suppresses audible clicks and pops at startup and shutdown. A low-power shutdown mode reduces supply current to 1.0µA (typ).

The MAX9721 operates from a single 0.9V to 1.8V supply allowing the device to be powered directly from a single AA or AAA battery. The MAX9721 consumes only 2.2mA of supply current, provides short-circuit protection, and is specified over the extended -40°C to +85°C temperature range. The MAX9721 is available in a tiny (1.54mm x 2.02mm x 0.6mm), 12-bump chip-scale package (UCSP™) and a 12-pin thin QFN package (4mm x 4mm x 0.8mm).

Applications

  • Cell Phones
  • MP3 Players
  • PDAs
  • Portable Audio Equipment
  • Smartphones

MAX9721
1V, Fixed-Gain, DirectDrive®, Stereo Headphone Amplifier with Shutdown
MAX9721: Functional Diagram
Add to myAnalog

Add product to the Products section of myAnalog (to receive notifications), to an existing project or to a new project.

Create New Project
Ask a Question

Documentation

Learn More
Add to myAnalog

Add media to the Resources section of myAnalog, to an existing project or to a new project.

Create New Project

Software Resources

Can't find the software or driver you need?

Request a Driver/Software

Evaluation Kits

MAX9721EVKIT

Evaluation Kit for the MAX9721

Features and Benefits

  • Single Power Supply: 0.9V to 1.8V
  • 20mW per Channel into 32Ω
  • 25mW per Channel into 16Ω
  • Low 0.006% THD+N
  • 1µA (typ) IC Shutdown Current
  • Fixed -2V/V Gain (MAX9721A)
  • Surface-Mount Construction
  • Fully Assembled and Tested

Product Details

The MAX9721 evaluation kit (EV kit) is a fully assembled and tested circuit board that uses the MAX9721, a DirectDrive™ stereo headphone amplifier with -2V/V fixed gain for single 1.0V applications. The EV kit can be used to evaluate the MAX9721B (-1.5V/V fixed gain) and MAX9721C (-1V/V fixed gain).

Applications

  • Cell Phones
  • MP3 Players
  • PDAs
  • Portable Audio Equipment
  • Smartphones

MAX9721EVKIT
Evaluation Kit for the MAX9721

Latest Discussions

No discussions on MAX9721 yet. Have something to say?

Start a Discussion on EngineerZone®

Recently Viewed