Amplifiers
                                            
 
                                            
                            
                            - Active Filters
- Amplifier-Based Front Ends
- Audio Amplifiers
- Comparators
- Current Sense Amplifiers
- Difference Amplifiers
- Differential Amplifiers
- Instrumentation Amplifiers
- Linear Multipliers & Dividers
- LNAs & Power Amplifiers
- Matched Resistors & Transistors
- Operational Amplifiers
- RMS to DC Converters
- Sample & Hold Amplifiers
- Transimpedance Amplifiers
- Variable Gain Amplifiers
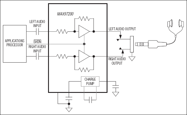
MAX97200
                            
            