MAX6464

PRODUCTION

Ultra-Low-Power Voltage Detectors and µP Supervisory Circuits

Viewing:

Overview

  • Ultra-Low 1.0µA Supply Current
  • Preset Thresholds from +1.6V to +5.5V in 100mV Increments
  • Internal 5% Threshold Hysteresis
  • ±2.5% Threshold Accuracy Over Temperature
  • Internal Timeout Period Option (150ms min)
  • Immune to Short Voltage Transients
  • No External Components
  • Available in Three Output Options: Push-Pull (Active Low/Active High) and Open Drain (Active Low)
  • Fully Specified from -40°C to +125°C
  • Small SC70 and SOT23 Packages
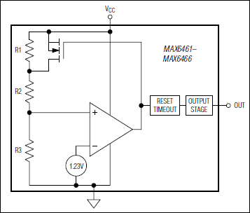
  • The MAX6461-MAX6466 family of ultra-low-power voltage detectors and µP reset supervisory circuits monitors battery, power-supply, and system voltages. Each circuit includes a precision bandgap reference, a comparator, internally trimmed resistor networks that set specified trip thresholds, and an internal 5% threshold hysteresis circuit (see the Functional Diagram). Output is asserted when VCC falls below the internal VTH- and remains asserted until VCC rises above VTH+ (VTH+ = VTH- x 1.05). These devices provide excellent circuit reliability and low cost by eliminating external components and adjustments when monitoring nominal system voltages from +1.6V to +5.5V. The MAX6461/MAX6462/MAX6463 are voltage detectors with a propagation delay of 17µs.

    The MAX6464/MAX6465/MAX6466 are µP supervisory circuits with a minimum reset timeout period of 150ms. All devices are available with thresholds from +1.6V to +5.5V in 100mV increments.

    The family is available with three output stage options: push-pull with active-low output, push-pull with active-high output, and open drain with active-low output. These devices are available in SC70 and SOT23 packages specified over the -40°C to +125°C temperature range.

    Applications

    • Cell Phones
    • Cordless Phones
    • Load Switching/Power Sequencing
    • Noise-Immune µP Reset Circuits
    • PDAs
    • Portable Battery-Powered Equipment
    • Portable Medical Devices
    • Power-Supply Monitoring in Digital/Analog Systems
    • Precision Battery Monitoring

    MAX6464
    Ultra-Low-Power Voltage Detectors and µP Supervisory Circuits
    MAX6461, MAX6462, MAX6463, MAX6464, MAX6465, MAX6466: Functional Diagram
    Add to myAnalog

    Add product to the Products section of myAnalog (to receive notifications), to an existing project or to a new project.

    Create New Project
    Ask a Question

    Documentation

    Learn More
    Add to myAnalog

    Add media to the Resources section of myAnalog, to an existing project or to a new project.

    Create New Project

    Software Resources

    Can't find the software or driver you need?

    Request a Driver/Software

    Hardware Ecosystem

    Parts Product Life Cycle Description
    Supervisory Circuits & Reset ICs 16
    MAX6381 PRODUCTION SC70/µDFN, Single/Dual Low-Voltage, Low-Power µP Reset Circuits
    MAX6382 PRODUCTION SC70/µDFN, Single/Dual Low-Voltage, Low-Power µP Reset Circuits
    MAX6383 PRODUCTION SC70/µDFN, Single/Dual Low-Voltage, Low-Power µP Reset Circuits
    MAX6384 PRODUCTION SC70/µDFN, Single/Dual Low-Voltage, Low-Power µP Reset Circuits
    MAX6385 LAST TIME BUY SC70/µDFN, Single/Dual Low-Voltage, Low-Power µP Reset Circuits
    MAX6386 PRODUCTION SC70/µDFN, Single/Dual Low-Voltage, Low-Power µP Reset Circuits
    MAX6387 PRODUCTION SC70/µDFN, Single/Dual Low-Voltage, Low-Power µP Reset Circuits
    MAX6388 LAST TIME BUY SC70/µDFN, Single/Dual Low-Voltage, Low-Power µP Reset Circuits
    MAX6389 PRODUCTION SC70/µDFN, Single/Dual Low-Voltage, Low-Power µP Reset Circuits
    MAX6390 PRODUCTION SC70/µDFN, Single/Dual Low-Voltage, Low-Power µP Reset Circuits
    MAX6375 PRODUCTION 3-Pin, Ultra-Low-Power SC70/SOT23 Voltage Detectors
    MAX6376 PRODUCTION 3-Pin, Ultra-Low-Power SC70/SOT23 Voltage Detectors
    MAX6377 PRODUCTION 3-Pin, Ultra-Low-Power SC70/SOT23 Voltage Detectors
    MAX6378 PRODUCTION 3-Pin, Ultra-Low-Power SC70/SOT23 Voltage Detectors
    MAX6379 PRODUCTION 3-Pin, Ultra-Low-Power SC70/SOT23 Voltage Detectors
    MAX6380 PRODUCTION 3-Pin, Ultra-Low-Power SC70/SOT23 Voltage Detectors
    Modal heading
    Add to myAnalog

    Add product to the Products section of myAnalog (to receive notifications), to an existing project or to a new project.

    Create New Project

    Latest Discussions

    No discussions on MAX6464 yet. Have something to say?

    Start a Discussion on EngineerZone®

    Recently Viewed