MAX5889

PRODUCTION

12-Bit, 600Msps, High-Dynamic-Performance DAC with LVDS Inputs

Viewing:

Overview

  • 600Msps Output Update Rate
  • Low-Noise Spectral Density: -157dBFS/Hz at fOUT = 36MHz
  • Excellent SFDR and IMD Performance
    • SFDR = 79dBc at fOUT = 30MHz (to Nyquist)
    • SFDR = 67dBc at fOUT = 130MHz (to Nyquist)
    • IMD = -95dBc at fOUT = 30MHz
    • IMD = -70dBc at fOUT = 130MHz
  • ACLR = 72dB at fOUT = 122.88MHz
  • 2mA to 20mA Full-Scale Output Current
  • LVDS-Compatible Digital Inputs
  • On-Chip 1.2V Bandgap Reference
  • Low 292mW Power Dissipation at 600Msps
  • Compact (10mm x 10mm) QFN-EP Package
  • Evaluation Kit Available (MAX5891EVKIT)

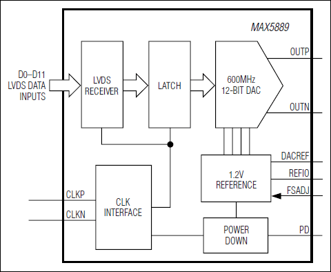
The MAX5889 advanced 12-bit, 600Msps, digital-to-analog converter (DAC) meets the demanding performance requirements of signal synthesis applications found in wireless base stations and other communications applications. Operating from 3.3V and 1.8V supplies, the MAX5889 DAC supports update rates of 600Msps using high-speed LVDS inputs while consuming only 292mW of power and offers exceptional dynamic performance such as 79dBc spurious-free dynamic range (SFDR) at fOUT = 30MHz.

The MAX5889 utilizes a current-steering architecture that supports a 2mA to 20mA full-scale output current range, and produces -2dBm to -22dBm full-scale output signal levels with a double-terminated 50Ω load. The MAX5889 features an integrated 1.2V bandgap reference and control amplifier to ensure high-accuracy and low-noise performance. A separate reference input (REFIO) allows for the use of an external reference source for optimum flexibility and improved gain accuracy.

The MAX5889 digital inputs accept LVDS voltage levels, and the flexible clock input can be driven differentially or single-ended, AC- or DC-coupled. The MAX5889 is available in a 68-pin QFN package with an exposed paddle (EP) and is specified for the extended (-40°C to +85°C) temperature range.

Applications

  • Automated Test Equipment (ATE)
  • Base Stations: Single-Carrier UMTS, CDMA, GSM
  • Cable Modem Termination Systems (CMTS)
  • Communications: Fixed Broadband Wireless Access, Point-to-Point Microwave
  • Direct Digital Synthesis (DDS)
  • Instrumentation

MAX5889
12-Bit, 600Msps, High-Dynamic-Performance DAC with LVDS Inputs
MAX5889: Functional Diagram
Add to myAnalog

Add product to the Products section of myAnalog (to receive notifications), to an existing project or to a new project.

Create New Project
Ask a Question

Documentation

Learn More
Add to myAnalog

Add media to the Resources section of myAnalog, to an existing project or to a new project.

Create New Project

Software Resources

Can't find the software or driver you need?

Request a Driver/Software

Hardware Ecosystem

Parts Product Life Cycle Description
Digital to Analog Converters (DACs) 2
MAX5890 PRODUCTION 14-Bit, 600Msps, High-Dynamic-Performance DAC with LVDS Inputs
MAX5891 PRODUCTION 16-Bit, 600Msps, High-Dynamic-Performance DAC with LVDS Inputs
Modal heading
Add to myAnalog

Add product to the Products section of myAnalog (to receive notifications), to an existing project or to a new project.

Create New Project

Evaluation Kits

MAX5889EVKIT

Evaluation Kits for the MAX5889, MAX5890, and MAX5891

Features and Benefits

  • Enables Fast Evaluation and Performance Testing
  • On-Board External 1.25V Voltage Reference Circuit
  • SMA Coaxial Connectors for Clock Input and Analog Output
  • LVDS-Compatible Inputs
  • Full-Scale Current Output Configured for 20mA
  • 50Ω Matched Clock Input and Analog Output Signal Lines
  • Single-Ended-to-Differential Clock Signal Conversion Circuitry
  • Differential Current to Single-Ended Voltage Output Conversion Circuitry
  • Fully Assembled and Tested

Product Details

The MAX5889, MAX5890, and MAX5891 evaluation kits (EV kits) are each fully assembled and tested printed-circuit boards (PCBs) that contain all the components necessary to evaluate the performance of the MAX5889, MAX5890, and MAX5891 600Msps digital-to-analog converters (DACs). All three DACs feature LVDS inputs, integrated 1.2V bandgap voltage references, and differential current outputs. The three EV kits use the same PCB and components except for the DACs. The MAX5889, MAX5890, and MAX5891 are 12-bit, 14-bit, and 16-bit DACs, respectively. The EV kits operate with LVDS-compatible digital data inputs, a single-ended clock input, and a 3.3V/1.8V dual power supply for simple board operation. The EV kits feature differential current to single-ended voltage output conversion circuitry and offer an external 1.25V voltage reference that can be used to overdrive the integrated voltage reference.

Applications

  • Automated Test Equipment (ATE)
  • Base Stations: Single-Carrier UMTS, CDMA, GSM
  • Cable Modem Termination Systems (CMTS)
  • Communications: Fixed Broadband Wireless Access, Point-to-Point Microwave
  • Direct Digital Synthesis (DDS)
  • Instrumentation

MAX5890EVKIT

Evaluation Kits for the MAX5889, MAX5890, and MAX5891

Features and Benefits

  • Enables Fast Evaluation and Performance Testing
  • On-Board External 1.25V Voltage Reference Circuit
  • SMA Coaxial Connectors for Clock Input and Analog Output
  • LVDS-Compatible Inputs
  • Full-Scale Current Output Configured for 20mA
  • 50Ω Matched Clock Input and Analog Output Signal Lines
  • Single-Ended-to-Differential Clock Signal Conversion Circuitry
  • Differential Current to Single-Ended Voltage Output Conversion Circuitry
  • Fully Assembled and Tested

Product Details

The MAX5889, MAX5890, and MAX5891 evaluation kits (EV kits) are each fully assembled and tested printed-circuit boards (PCBs) that contain all the components necessary to evaluate the performance of the MAX5889, MAX5890, and MAX5891 600Msps digital-to-analog converters (DACs). All three DACs feature LVDS inputs, integrated 1.2V bandgap voltage references, and differential current outputs. The three EV kits use the same PCB and components except for the DACs. The MAX5889, MAX5890, and MAX5891 are 12-bit, 14-bit, and 16-bit DACs, respectively. The EV kits operate with LVDS-compatible digital data inputs, a single-ended clock input, and a 3.3V/1.8V dual power supply for simple board operation. The EV kits feature differential current to single-ended voltage output conversion circuitry and offer an external 1.25V voltage reference that can be used to overdrive the integrated voltage reference.

Applications

  • Automated Test Equipment (ATE)
  • Base Stations: Single-Carrier UMTS, CDMA, GSM
  • Cable Modem Termination Systems (CMTS)
  • Communications: Fixed Broadband Wireless Access, Point-to-Point Microwave
  • Direct Digital Synthesis (DDS)
  • Instrumentation

MAX5891EVKIT

Evaluation Kits for the MAX5889, MAX5890, and MAX5891

Features and Benefits

  • Enables Fast Evaluation and Performance Testing
  • On-Board External 1.25V Voltage Reference Circuit
  • SMA Coaxial Connectors for Clock Input and Analog Output
  • LVDS-Compatible Inputs
  • Full-Scale Current Output Configured for 20mA
  • 50Ω Matched Clock Input and Analog Output Signal Lines
  • Single-Ended-to-Differential Clock Signal Conversion Circuitry
  • Differential Current to Single-Ended Voltage Output Conversion Circuitry
  • Fully Assembled and Tested

Product Details

The MAX5889, MAX5890, and MAX5891 evaluation kits (EV kits) are each fully assembled and tested printed-circuit boards (PCBs) that contain all the components necessary to evaluate the performance of the MAX5889, MAX5890, and MAX5891 600Msps digital-to-analog converters (DACs). All three DACs feature LVDS inputs, integrated 1.2V bandgap voltage references, and differential current outputs. The three EV kits use the same PCB and components except for the DACs. The MAX5889, MAX5890, and MAX5891 are 12-bit, 14-bit, and 16-bit DACs, respectively. The EV kits operate with LVDS-compatible digital data inputs, a single-ended clock input, and a 3.3V/1.8V dual power supply for simple board operation. The EV kits feature differential current to single-ended voltage output conversion circuitry and offer an external 1.25V voltage reference that can be used to overdrive the integrated voltage reference.

Applications

  • Automated Test Equipment (ATE)
  • Base Stations: Single-Carrier UMTS, CDMA, GSM
  • Cable Modem Termination Systems (CMTS)
  • Communications: Fixed Broadband Wireless Access, Point-to-Point Microwave
  • Direct Digital Synthesis (DDS)
  • Instrumentation

MAX5889EVKIT
Evaluation Kits for the MAX5889, MAX5890, and MAX5891
MAX5890EVKIT
Evaluation Kits for the MAX5889, MAX5890, and MAX5891
MAX5891EVKIT
Evaluation Kits for the MAX5889, MAX5890, and MAX5891

Latest Discussions

Recently Viewed