MAX5120
PRODUCTION+3V/+5V, 12-Bit, Serial, Voltage-Output DACs with Internal Reference
Industry's First 10ppm/°C Internal Reference 12-Bit DACs
- Part Models
- 3
- 1ku List Price
- Starting From $4.69
Overview
- Single-Supply Operation
- +5V (MAX5120)
- +3V (MAX5121)
- Full-Scale Output Range
- +4.095V (MAX5120)
- +2.0475V (MAX5121)
- Built-In 10ppm/°C (max) Precision Bandgap Reference
- +2.5V (MAX5120)
- +1.25V (MAX5121)
- Adjustable Output Offset
- SPI/QSPI/Microwire-Compatible, 3-Wire Serial Interface
- Pin-Programmable Shutdown Mode and Power-Up Reset (0V or Midscale Output Voltage)
- Buffered Output Capable of Driving 5kΩ ||100pF or 4-20mA Loads
- Space-Saving 16-Pin QSOP Package
- Pin-Compatible 13-Bit Upgrades Available (MAX5130/MAX5131)
- Pin-Compatible 14-Bit Upgrades Available (MAX5170/MAX5172)
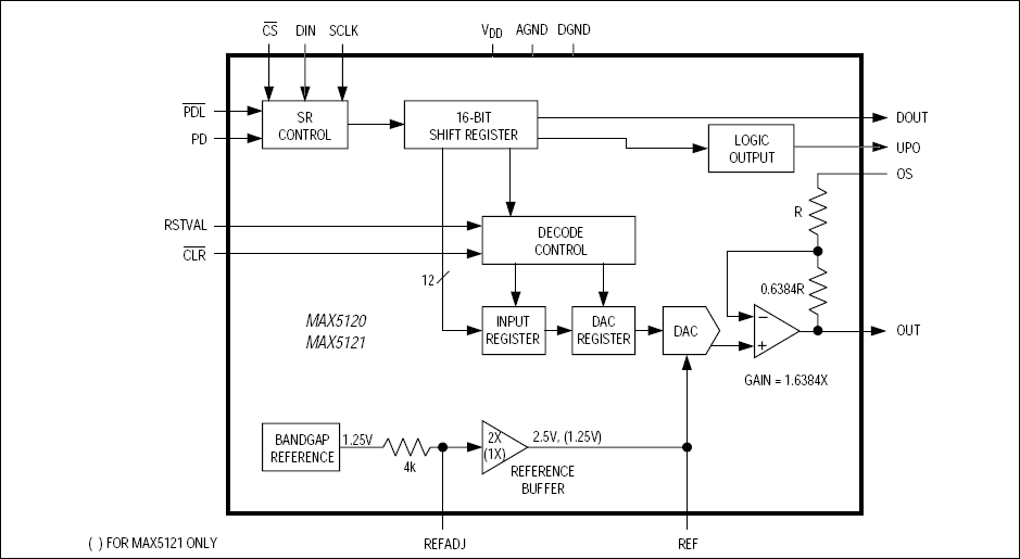
The MAX5120/MAX5121 are low-power, 12-bit, voltage-output digital-to-analog converters (DACs) with an internal precision bandgap reference and an output amplifier. The MAX5120 operates on a +5V supply with an internal amplifier reference of +2.5V and is capable of a +4.095V full-scale output range. The MAX5121, operating on +3V, delivers its +2.0475V full-scale output with an internal precision reference of +1.25V. If necessary, the user can override the internal, < 10ppm/°C voltage reference with an external reference. Both devices draw only 500µA of supply current, which reduces to 3µA in power-down mode. In addition, their power-up reset feature allows for a user-selectable initial output state of either 0V or midscale and minimizes output voltage glitches during power-up.
The serial interface is compatible with SPI™, QSPI™ and MICROWIRE™, which makes the MAX5120/MAX5121 suitable for cascading multiple devices. Each DAC has a double-buffered input organized as an input register followed by a DAC register. A 16-bit shift register loads data into the input register. The DAC register may be updated independently or simultaneously with the input register.
Both devices are available in a 16-pin QSOP package and are specified for the extended industrial (-40°C to +85°C) temperature range. For pin-compatible 14-bit upgrades, see the MAX5170/MAX5172 data sheet; for pin-compatible 13-bit versions, see the MAX5130/MAX5131 data sheet.
Applications
- µP-Controlled Systems
- Automated Test Equipment (ATE)
- Digital Gain and Offset Control
- Industrial Process Controls
- Motion Control
Documentation
Data Sheet 1
Reliability Data 1
Design Note 1
Technical Articles 2
ADI has always placed the highest emphasis on delivering products that meet the maximum levels of quality and reliability. We achieve this by incorporating quality and reliability checks in every scope of product and process design, and in the manufacturing process as well. "Zero defects" for shipped products is always our goal. View our quality and reliability program and certifications for more information.
| Part Model | Pin/Package Drawing | Documentation | CAD Symbols, Footprints, and 3D Models |
|---|---|---|---|
| MAX5120AEEE+ | 16-QSOP-150_MIL | ||
| MAX5120BEEE+ | 16-QSOP-150_MIL | ||
| MAX5120BEEE+T | 16-QSOP-150_MIL |
| Part Models | Product Lifecycle | PCN |
|---|---|---|
|
Jan 24, 2019 - 1746N ASSEMBLY |
||
| MAX5120AEEE+ | ||
| MAX5120BEEE+ | PRODUCTION | |
| MAX5120BEEE+T | PRODUCTION | |
|
Apr 27, 2023 - 2361N1 WAFER FAB |
||
| MAX5120BEEE+ | PRODUCTION | |
| MAX5120BEEE+T | PRODUCTION | |
This is the most up-to-date revision of the Data Sheet.
Software Resources
Can't find the software or driver you need?
Request a Driver/SoftwareHardware Ecosystem
| Parts | Product Life Cycle | Description |
|---|---|---|
| Digital to Analog Converters (DACs) 4 | ||
| MAX5130 | PRODUCTION | +3V/+5V, 13-Bit, Serial, Voltage-Output DACs with Internal Reference |
| MAX5122 | PRODUCTION | +5V/+3V, 12-Bit, Serial, Force/Sense DACs with 10ppm/°C Internal Reference |
| MAX5352 | PRODUCTION | Low-Power, 12-Bit Voltage-Output DACs with Serial Interface |
| MAX5353 | PRODUCTION | Low-Power, 12-Bit Voltage-Output DACs with Serial Interface |
Latest Discussions
No discussions on MAX5120 yet. Have something to say?
Start a Discussion on EngineerZone®