MAX512
PRODUCTIONLow-Cost, Triple, 8-Bit Voltage-Output DACs with Serial Interface
Triple, Serial, Voltage-Output DACS in a SO Package
- Part Models
- 6
- 1ku List Price
- Starting From $6.24
Overview
- Operate from a Single +5V (MAX512) or +3V (MAX513) Supply, or from Bipolar Supplies
- Low Power Consumption
- 1mA Operating Current
- <1µA Shutdown Current
- Unipolar or Bipolar Outputs
- 5MHz, 3-Wire Serial Interface
- SPI, QSPI, and Microwire Compatible
- Two Buffered, Bipolar-Output DACs (DACs A/B)
- Independently Programmable Shutdown Mode
- Space-Saving 14-Pin SO/DIP Packages
- Pin and Software Reset
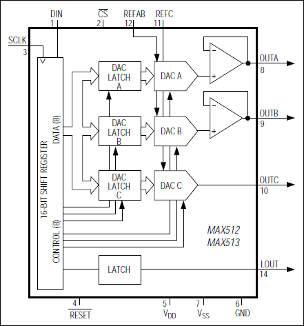
The MAX512/MAX513 contain three 8-bit, voltage-output digital-to-analog converters (DAC A, DAC B, and DAC C). Output buffer amplifiers for DACs A and B provide voltage outputs while reducing external component count. The output buffer for DAC A can source or sink 5mA to within 0.5V of VDD or VSS. The buffer for DAC B can source or sink 0.5mA to within 0.5V of VDD or VSS. DAC C is unbuffered, providing a third voltage output with increased accuracy. The MAX512 operates with a single +5V ±10% supply, and the MAX513 operates with a +2.7V to +3.6V supply. Both devices can also operate with split supplies.
The 3-wire serial interface has a maximum operating frequency of 5MHz and is compatible with SPI, QSPI, and Microwire. The serial input shift register is 16 bits long and consists of 8 bits of DAC input data and 8 bits for DAC selection and shutdown. DAC registers can be loaded independently or in parallel at the positive edge of CS. A latched logic output is also available for auxiliary control.
Ultra-low power consumption and small packages (14-pin DIP/SO) make the MAX512/MAX513 ideal for portable and battery-powered applications. Supply current is only 1mA, dropping to less than 1µA in shutdown. Any of the three DACs can be independently shut down. In shutdown mode, the DAC's R-2R ladder network is disconnected from the reference input, minimizing system power consumption.
Applications
- Digital Gain and Offset Control
- Programmable Attenuators
- Programmable Current Sources
- Programmable Voltage Sources
- RF Digitally Adjustable Bias Circuits
- VCO Tuning
Documentation
Data Sheet 1
ADI has always placed the highest emphasis on delivering products that meet the maximum levels of quality and reliability. We achieve this by incorporating quality and reliability checks in every scope of product and process design, and in the manufacturing process as well. "Zero defects" for shipped products is always our goal. View our quality and reliability program and certifications for more information.
| Part Model | Pin/Package Drawing | Documentation | CAD Symbols, Footprints, and 3D Models |
|---|---|---|---|
| MAX512CPD+ | Plastic Dual-In-Line, Narrow (0.3in) | ||
| MAX512CSD+ | Small-Outline IC, Narrow (0.15in) | ||
| MAX512CSD+T | Small-Outline IC, Narrow (0.15in) | ||
| MAX512EPD+ | Plastic Dual-In-Line, Narrow (0.3in) | ||
| MAX512ESD+ | Small-Outline IC, Narrow (0.15in) | ||
| MAX512ESD+T | Small-Outline IC, Narrow (0.15in) |
| Part Models | Product Lifecycle | PCN |
|---|---|---|
|
Jun 2, 2023 - 2361E WAFER FAB |
||
| MAX512CPD+ | PRODUCTION | |
| MAX512CSD+ | PRODUCTION | |
| MAX512CSD+T | PRODUCTION | |
| MAX512EPD+ | ||
| MAX512ESD+ | PRODUCTION | |
| MAX512ESD+T | PRODUCTION | |
|
Aug 18, 2021 - 1702RN ASSEMBLY |
||
| MAX512CSD+ | PRODUCTION | |
| MAX512CSD+T | PRODUCTION | |
| MAX512ESD+ | PRODUCTION | |
| MAX512ESD+T | PRODUCTION | |
|
May 22, 2018 - 1702N ASSEMBLY |
||
| MAX512CSD+ | PRODUCTION | |
| MAX512CSD+T | PRODUCTION | |
This is the most up-to-date revision of the Data Sheet.
Software Resources
Can't find the software or driver you need?
Request a Driver/SoftwareHardware Ecosystem
| Parts | Product Life Cycle | Description |
|---|---|---|
| Digital to Analog Converters (DACs) 1 | ||
| MAX522 | PRODUCTION | Dual, 8-Bit, Voltage-Output Serial DAC in 8-Pin SO Package |
Latest Discussions
No discussions on MAX512 yet. Have something to say?
Start a Discussion on EngineerZone®