MAX5095B

High-Performance, Single-Ended, Current-Mode PWM Controllers

1MHz, Single-Ended, Current-Mode PWM Controllers with UCC28C43/UCC28C45-Series Pin Compatibility

Viewing:

Overview

  • Pin-for-Pin Replacement for UCC28C43 (MAX5094A) and UCC28C45 (MAX5094B)
  • 2A Drive Source and 1A Sink Capability
  • Up to 1MHz Switching Frequency Operation
  • Bidirectional Frequency Synchronization (MAX5095A/MAX5095B)
  • Advanced Output Drive for Secondary-Side Synchronous Rectification (MAX5095C)
  • Fast 60ns Cycle-by-Cycle Current Limit
  • Trimmed Oscillator Capacitor Discharge Current Sets Maximum Duty Cycle Accurately
  • Accurate ±5% Start Voltage with 0.8V Hysteresis
  • Low 32µA Startup Current
  • 5V Regulator Output (REF) with 20mA Capability
  • Versions with 0.3V Current-Sense Threshold
  • Overtemperature Shutdown

The MAX5094A/B/C/D/MAX5095A/B/C BiCMOS, high-performance, current-mode PWM controllers have all the features required for wide input-voltage range isolated/nonisolated power supplies. These controllers are used for low- and high-power universal input voltage and telecom power supplies.

The MAX5094/MAX5095 contain a fast comparator with only 60ns typical delay from current sense to the output for overcurrent protection. The MAX5094 has an integrated error amplifier with the output at COMP. Softstart is achieved by controlling the COMP voltage rise using external components.

The oscillator frequency is adjustable from 20kHz to 1MHz with an external resistor and capacitor. The timing capacitor discharge current is trimmed allowing for programmable dead time and maximum duty cycle for a given frequency. The available saw-toothed waveform at RTCT can be used for slope compensation when needed.

The MAX5095A/MAX5095B include a bidirectional synchronization circuit allowing for multiple controllers to run at the same frequency to avoid beat frequencies. Synchronization is accomplished by simply connecting the SYNC of all devices together. When synchronizing with other devices, the MAX5095A/MAX5095B with the highest frequency synchronizes the other devices. Alternatively, the MAX5095A/MAX5095B can be synchronized to an external clock with an open-drain output stage running at a higher frequency.

The MAX5095C provides a clock output pulse (ADV_CLK) that leads the driver output (OUT) by 110ns. The advanced clock signal is used to drive the secondary-side synchronous rectifiers.

The MAX5094A/B/C are available in the 8-pin SO and 8-pin µMAX® packages. The MAX5094D and MAX5095A/B/C are available in the 8-pin µMAX package. All devices operate over the automotive temperature range of -40°C to +125°C.

Applications

  • Computer Systems/Servers
  • Industrial Power Conversion
  • Isolated Keep-Alive Circuits
  • Isolated Power-Supply Modules
  • Isolated Telecom Power Supplies
  • Networking Systems
  • Universal Input AC/DC Power Supplies

MAX5095B
High-Performance, Single-Ended, Current-Mode PWM Controllers
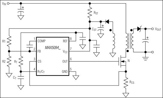
MAX5094A, MAX5094B, MAX5094C, MAX5094D, MAX5095A, MAX5095B, MAX5095C: Typical Application Circuit
Add to myAnalog

Add product to the Products section of myAnalog (to receive notifications), to an existing project or to a new project.

Create New Project
Ask a Question

Documentation

Learn More
Add to myAnalog

Add media to the Resources section of myAnalog, to an existing project or to a new project.

Create New Project

Software Resources

Can't find the software or driver you need?

Request a Driver/Software

Hardware Ecosystem

Parts Product Life Cycle Description
Switching Regulators & Controllers 8
MAX5070 PRODUCTION High-Performance, Single-Ended, Current-Mode PWM Controllers
MAX5071 PRODUCTION High-Performance, Single-Ended, Current-Mode PWM Controllers
MAX5021 PRODUCTION Current-Mode PWM Controllers for Isolated Power Supplies
MAX5022 PRODUCTION Current-Mode PWM Controllers for Isolated Power Supplies
MAX5052 PRODUCTION Current-Mode PWM Controllers with an Error Amplifier for Isolated/Nonisolated Power Supplies
MAX5053 PRODUCTION Current-Mode PWM Controllers with an Error Amplifier for Isolated/Nonisolated Power Supplies
MAX5068 NOT RECOMMENDED FOR NEW DESIGNS High-Frequency, Current-Mode PWM Controller with Accurate Programmable Oscillator
MAX5069 PRODUCTION High-Frequency, Current-Mode PWM Controller with Accurate Oscillator and Dual FET Drivers
Modal heading
Add to myAnalog

Add product to the Products section of myAnalog (to receive notifications), to an existing project or to a new project.

Create New Project

Latest Discussions

No discussions on MAX5095B yet. Have something to say?

Start a Discussion on EngineerZone®

Recently Viewed