MAX4335

PRODUCTION

SC70/SOT23-8, 50mA IOUT, Rail-to-Rail I/O Op Amps with Shutdown/Mute

Viewing:

Overview

  • 50mA Output Drive Capability
  • Low 0.003% THD (20kHz into 10kΩ)
  • Rail-to-rail Inputs and Outputs
  • 2.7V to 5.5V Single-Supply Operation
  • 5MHz Gain-Bandwidth Product
  • 95dB Large-Signal Voltage Gain
  • 90dB Power-Supply Rejection Ratio
  • No Phase Reversal for Overdrive Inputs
  • Ultra-Low Power Shutdown/Mute Mode
    • Reduces Supply Current to 0.04µA
    • Places Output in High-Impedance State
  • Thermal Overload Protection

The MAX4335–MAX4338 op amps deliver 40mW per channel into 32Ω from ultra-small SC70/SOT23 packages making them ideal for mono/stereo headphone drivers in portable applications. These amplifiers have a 5MHz gain-bandwidth product and are guaranteed to deliver 50mA of output current while operating from a single supply of 2.7V to 5.5V.

The MAX4336 and the MAX4338 have a shutdown/mute mode that reduces the supply current to 0.04µA per amplifier and places the outputs in a high-impedance state.

The MAX4335–MAX4338 have 90dB power-supply rejection ratio (PSRR), eliminating the need for costly preregulation in most audio applications. Both the input voltage range and the output voltage swing include both supply rails, maximizing dynamic range.

The MAX4335/MAX4336 single amplifiers are available in ultra-small 6-pin SC70 packages. The MAX4337/MAX4338 dual amplifiers are available in an 8-pin SOT23 and a 10-pin µMAX® package, respectively. All devices are specified from -40°C to +85°C.

Applications

  • 32Ω Headphone Drivers
  • DAC/ADC Buffers
  • Hands-Free Car Phones
  • Portable Battery-Powered Instruments
  • Transformer/Line Drivers
  • Wireless PA Control

MAX4335
SC70/SOT23-8, 50mA IOUT, Rail-to-Rail I/O Op Amps with Shutdown/Mute
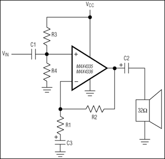
MAX4335, MAX4336, MAX4337, MAX4338: Typical Operating Circuit
Add to myAnalog

Add product to the Products section of myAnalog (to receive notifications), to an existing project or to a new project.

Create New Project
Ask a Question

Documentation

Learn More
Add to myAnalog

Add media to the Resources section of myAnalog, to an existing project or to a new project.

Create New Project

Software Resources

Can't find the software or driver you need?

Request a Driver/Software

Hardware Ecosystem

Parts Product Life Cycle Description
Operational Amplifiers (Op Amps) 1
MAX4165 PRODUCTION High-Output-Drive, Precision, Low-Power, Single-Supply, Rail-to-Rail I/O Op Amps with Shutdown
Modal heading
Add to myAnalog

Add product to the Products section of myAnalog (to receive notifications), to an existing project or to a new project.

Create New Project

Tools & Simulations


Evaluation Kits

MAX4336EVKIT

Evaluation Kit for the MAX4231 and MAX4336

Features and Benefits

  • Capable of Driving a Mono 32Ω Load
    • (POUT = 60mW, VCC = 5V, THD+N = 1%, RL = 32Ω, fIN = 1kHz)
    • (POUT = 20mW, VCC = 3V, THD+N = 1%, RL = 32Ω, fIN = 1kHz)
  • Single-Supply Operation
  • Low 0.1% THD+N (20Hz to 20kHz)
    • (VCC = 5V, POUT = 40mW, RL = 32Ω)
    • (VCC = 3V, POUT = 17mW, RL = 32Ω)
  • Low-Profile Design (2.0mm, max)
  • Fully Assembled and Tested
  • On-Board Shutdown

Product Details

The MAX4336 evaluation kit (EV kit) is a fully assembled and tested surface-mount circuit board that evaluates the MAX4336 audio amplifier. The MAX4336 EV kit is designed to be directly connected to any mono audio source, such as a CD player. The MAX4336 EV kit includes an RCA jack on the input and a 3.5mm headphone jack on the output to facilitate easy connections to the circuit board.

The MAX4336 EV kit can also be used to evaluate the MAX4231 high-output-drive, rail-to-rail op amp.

Applications

  • 32Ω Headphone Drivers
  • DAC/ADC Buffers
  • Hands-Free Car Phones
  • Portable Battery-Powered Instruments
  • Transformer/Line Drivers
  • Wireless PA Control

MAX4233EVKIT

Evaluation Kit for the MAX4338 and MAX4233

Features and Benefits

  • Capable of Driving a Stereo 32Ω Load
    • (POUT = 60mW, VCC = 5V, THD+N = 1%, RL = 32Ω, fIN = 1kHz)
    • (POUT = 20mW, VCC = 3V, THD+N = 1%, RL = 32Ω, fIN = 1kHz)
  • Single-Supply Operation
  • Low 0.1% THD+N (20Hz to 20kHz)
    • (VCC = 5V, POUT = 40mW, RL = 32Ω)
    • (VCC = 3V, POUT = 17mW, RL = 32Ω)
  • Low-Profile Design (2.0mm, max)
  • Fully Assembled and Tested Surface-Mount Board
  • On-Board Shutdowns

Product Details

The MAX4338 evaluation kit (EV kit) is a fully assembled and tested surface-mount circuit board that evaluates the MAX4338 audio amplifier. The MAX4338 EV kit is designed to be driven by the lineout of a CD player or directly connected to any stereo audio source. The MAX4338 EV kit includes RCA jacks on the input and a 3.5mm headphone jack on the output to facilitate easy connections to the circuit board.

This MAX4338 EV kit can also be used to evaluate the MAX4233 high-output-drive, rail-to-rail op amp.

Applications

  • 32Ω Headphone Drivers
  • DAC/ADC Buffers
  • Hands-Free Car Phones
  • Portable Battery-Powered Instruments
  • Transformer/Line Drivers
  • Wireless PA Control

MAX4336EVKIT
Evaluation Kit for the MAX4231 and MAX4336
MAX4233EVKIT
Evaluation Kit for the MAX4338 and MAX4233

Latest Discussions

No discussions on MAX4335 yet. Have something to say?

Start a Discussion on EngineerZone®

Recently Viewed