MAX42403

RECOMMENDED FOR NEW DESIGNS

36V, 2.5A/3.5A, Fully Integrated Synchronous Buck Converter

Viewing:

Overview

  • Multiple Functions for Small Size
    • Operating Input Voltage Range: 4.5V to 36V 
    • Synchronous DC-DC Converter with Integrated FETs up to 2.5A/3.5A
    • 27μA Quiescent Current in Skip Mode 
    • 1.5MHz/400kHz Switching Frequency
    • Spread-Spectrum Option
    • Internal Soft-Start
      • 2.5ms for 400kHz
      • 3.5ms for 1.5MHz
    • Programmable Output Voltage
      • 0.8V to 14V for 400kHz
      • 0.8V to 12V for 1.5MHz
    • 99% Duty Cycle Operation with Low Dropout
  • High Precision for Safety-Critical Applications
    • Precision Enable Thresholds for Fully Programmable UVLO Thresholds 
    • Accurate Windowed PGOOD
  • Forced-PWM and Skip Operation
  • Overtemperature, Overvoltage, and Short-Circuit Protection
  • 3mm x 3mm FC2QFN
  • -40°C to +125°C Operating Temperature Range

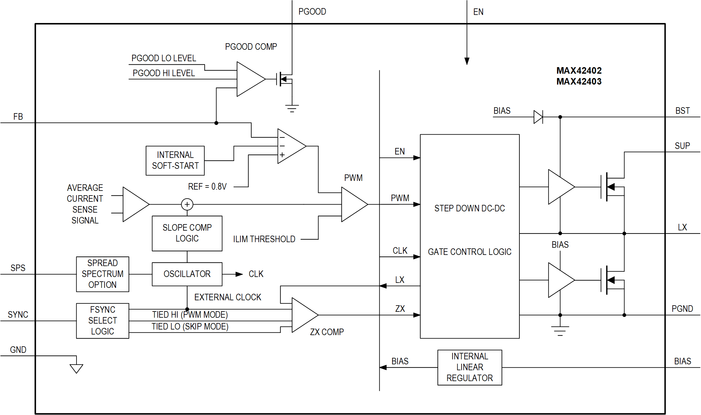
The MAX42402/MAX42403 IC are a tiny synchronous buck converter with integrated high-side and low-side switches. The MAX42402/MAX42403 are designed to deliver up to 2.5A/3.5A with a wide, 4.5V to 36V input voltage range. Voltage quality can be monitored by observing the PGOOD signal. The IC can operate in dropout by running at 99% duty cycle, making it ideal for industrial applications.

The MAX42402/MAX42403 offer externally programmable output voltage. Fixed internal frequency options of 1.5MHz/400kHz are available, which allow for small external components and reduced output ripple.

When SYNC is low, the MAX42402/MAX42403 automatically enter skip mode at light loads with an ultra-low quiescent current of 27uA at no load. A pin-selectable forced-PWM mode is also available, which helps to improve EMI performance. The devices have a spread-spectrum frequency modulation option designed to minimize EMI-radiated emissions due to the modulation frequency.

The MAX42402/MAX42403 are available in a small, 3mm x 3mm FC2QFN package and uses very few external components.

Applications

  • Industrial Automation
  • Point-of-Load
  • Distributed DC Power Systems

MAX42403
36V, 2.5A/3.5A, Fully Integrated Synchronous Buck Converter
MAX42402-MAX42403 Typical Application Circuit 400khz MAX42402-MAX42403 Typical Application Circuit 400khz MAX42402-MAX42403 Pin Configurations MAX42402-MAX42403 Simplified Block Diagram MAX42403 Chip Image
Add to myAnalog

Add product to the Products section of myAnalog (to receive notifications), to an existing project or to a new project.

Create New Project
Ask a Question

Documentation

Learn More
Add to myAnalog

Add media to the Resources section of myAnalog, to an existing project or to a new project.

Create New Project

Software Resources

Can't find the software or driver you need?

Request a Driver/Software

Tools & Simulations

LTspice


Models for the following parts are available in LTspice:

  • MAX42403A

EE-Sim Power® Tools 1

The EE-Sim DC-DC Converter Tool uses your requirements to quickly create a complete power design including a schematic, BOM with commercially available parts, and time and frequency domain simulations. Your customized schematic can be downloaded for further analysis in the standalone EE-Sim OASIS Simulator, featuring SIMPLIS and SIMetrix SPICE engines.

Start EE-Sim Now
LTspice

LTspice® is a powerful, fast and free simulation software, schematic capture and waveform viewer with enhancements and models for improving the simulation of analog circuits.


Evaluation Kits

eval board
MAX42403EVKIT

Evaluation Kit for MAX42402/MAX42403

Features and Benefits

  • 4.5V to 36V Input Supply Range
  • Adjustable Output Between 0.8V and 12V
  • Delivers up to 3.5A Output Current (up to 2.5A for the MAX42402)
  • Frequency Synchronization Input
  • 99% Duty Cycle Operation with Low Dropout
  • Voltage-Monitoring PGOOD Output with UV/OV Feature
  • Proven PCB Layout
  • Fully Assembled and Tested

Product Details

The MAX42403 evaluation kit (EV kit) provides a proven design to evaluate the MAX42402/MAX42403, high input-voltage, mini buck converter in a 15-pin, FC2QFN package. Various test points and jumpers are included for evaluation. The MAX42403 EV kit comes with the MAX42403AFLB+ installed (3.3V, 1.5MHz). This EV kit can be used to evaluate all variants of the MAX42402/MAX42403 with minimal component changes.

MAX42403EVKIT
Evaluation Kit for MAX42402/MAX42403
MAX42403EVKIT Board Photo Angle MAX42403EVKIT Board Photo Top MAX42403EVKIT Board Photo Bottom

Latest Discussions

Recently Viewed