MAX3544

Obsolete

Multiband Digital Television Tuner

Achieves Highest Performance with Spur-Free, Easy Design-In Architecture Addressing Worldwide Digital Standards

Viewing:

Overview

  • Standard IF Architecture Ensures < -70dBc Spurs
  • Integrated RF Tracking Filter
  • Integrated IF Bandpass Filter
  • Full-Band Coverage (47MHz to 862MHz)
  • 70dB Image Rejection
  • 4dB Noise Figure
  • Fast-Locking, Low Phase-Noise PLL Supports 256QAM
  • Crystal Oscillator and Buffer/Divider to Drive Baseband IC
  • 745mW Power Dissipation

The MAX3544 broadband single-conversion television tuner is designed for use in digital (DVB-T, DVB-C, GB20600) television sets and terrestrial receivers. It receives all television bands from 47MHz to 862MHz and converts the selected channel to an industry-standard 36MHz IF.

The MAX3544 includes a variable-gain low-noise input amplifier; an RF tracking filter; an image rejection mixer; a peak detector; an optional internal, self-contained RF gain-control loop (RFAGC); a VCO with fractional-N PLL; an IF bandpass filter; an IF variable-gain amplifier; and a crystal oscillator.

The MAX3544 is available in a small, 6mm x 6mm, thin QFN package, and the application circuit fits in 20mm x 25mm on a two-layer board with single-sided component mounting.

Applications

  • ATSC
  • DTMB/GB20600
  • DVB-C
  • DVB-T/DVB-T2

MAX3544
Multiband Digital Television Tuner
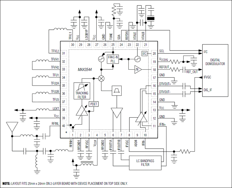
MAX3544: Block Diagram/Typical Application Circuit/Pin Configuration
Add to myAnalog

Add product to the Products section of myAnalog (to receive notifications), to an existing project or to a new project.

Create New Project
Ask a Question

Documentation

Learn More
Add to myAnalog

Add media to the Resources section of myAnalog, to an existing project or to a new project.

Create New Project

Software Resources

Can't find the software or driver you need?

Request a Driver/Software

Hardware Ecosystem

Parts Product Life Cycle Description
RF Analog Receivers 1
MAX3543 Obsolete Multiband Analog and Digital Television Tuner
Modal heading
Add to myAnalog

Add product to the Products section of myAnalog (to receive notifications), to an existing project or to a new project.

Create New Project

Evaluation Kits

MAX3544EVKIT

Evaluation Kit for the MAX3544

Features and Benefits

  • Easy Evaluation of the MAX3544
  • 50Ω SMA Connectors
  • All Critical Peripheral Components Included
  • Fully Assembled and Tested
  • PC Control Software

Product Details

The MAX3544 evaluation kit (EV kit) simplifies the testing and evaluation of the MAX3544 digital television tuner. The EV kit is fully assembled and tested at the factory. Standard 50Ω SMA connectors are included on the EV kit for the inputs and outputs to allow quick and easy evaluation on the test bench.

This document provides a list of equipment required to evaluate the device, a straightforward test procedure to verify functionality, a description of the EV kit circuit, the circuit schematic, a list of components for the EV kit, and artwork for each layer of the PCB.

Applications

  • ATSC
  • DTMB/GB20600
  • DVB-C
  • DVB-T/DVB-T2

MAX3544EVKIT
Evaluation Kit for the MAX3544

Latest Discussions

No discussions on MAX3544 yet. Have something to say?

Start a Discussion on EngineerZone®

Recently Viewed