MAX2531

Obsolete

Quadruple-Mode PCS/Cellular/GPS LNA/Mixers

Viewing:

Overview

  • Eliminate up to 35 External Components
  • Low LNA Noise Figure
    • PCS: 1.2dB
    • Cellular: 0.9dB
    • GPS: 1.0dB
  • No External GPS VCO Required
  • No Interstage GPS SAW Filter Required
  • Triple Band, Quadruple Mode
  • Ultra Low Current: < 10mA Average in CDMA Phones
  • Small 28-Pin QFN Package (5mm x 5mm)

The MAX2351/MAX2354/MAX2358/MAX2359/MAX2530/MAX2531/MAX2537/MAX2538/MAX2539 family of multiband LNA/Mixer ICs is optimized for CDMA, GSM, and TDMA applications in both cellular and PCS bands. In addition, the MAX2530/MAX2531/ MAX2537/MAX2538/MAX2539 ICs feature a GPS LNA/mixer signal path for E911 and Traveler Assistance applications. The cellular and PCS signals can be routed to either IF port. For example, one IF port can be connected to an IF filter with 30kHz bandwidth, while the other port can drive an IF filter with a wider bandwidth. The GPS band has its own IF port.

To optimize dynamic range at minimum current, the MAX2351/MAX2354/MAX2358/MAX2359/MAX2530/MAX2531/MAX2537/MAX2538/MAX2539 implement multiple LNA and mixer states, including high gain/high linearity, high gain/low linearity, mid gain, low gain, and ultra low gain. In high-gain/high-linearity mode, the high-intercept LNA minimizes desensitization in the presence of a large interfering signal. For the other gain states, the LNA current is reduced to improve standby time. Each band is implemented with a separate mixer to optimize performance for the specific band, and each mixer provides multiple linearity modes to optimize linearity and current consumption. The ultra-low gain mode operates with very little current, which results in significant power savings because the handset typically spends most of its time in this mode.

Applications

  • E911 and Traveler Assistance through GPS
  • GSM/TDMA Cellular Phones
  • Triple-Band, Quadruple-Mode PCS/Cellular Handsets

MAX2531
Quadruple-Mode PCS/Cellular/GPS LNA/Mixers
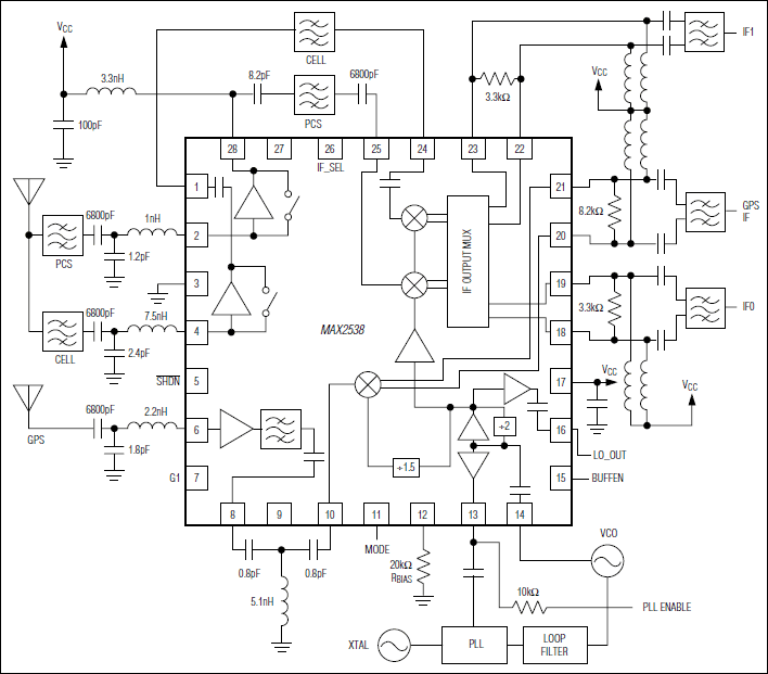
MAX2538: Typical Application Circuit
Add to myAnalog

Add product to the Products section of myAnalog (to receive notifications), to an existing project or to a new project.

Create New Project
Ask a Question

Documentation

Learn More
Add to myAnalog

Add media to the Resources section of myAnalog, to an existing project or to a new project.

Create New Project

Software Resources

Can't find the software or driver you need?

Request a Driver/Software

Hardware Ecosystem

Parts Product Life Cycle Description
RF Mixers 2
MAX2338 Obsolete Triple/Dual-Mode CDMA LNA/Mixers
MAX2323 Obsolete Triple/Dual-Mode CDMA LNA/Mixers
Modal heading
Add to myAnalog

Add product to the Products section of myAnalog (to receive notifications), to an existing project or to a new project.

Create New Project

Latest Discussions

No discussions on MAX2531 yet. Have something to say?

Start a Discussion on EngineerZone®

Recently Viewed