MAX2268

Obsolete

+2.7V, Single-Supply, Cellular-Band Linear Power Amplifiers

Industry's Best Overall Efficiency, Single-Supply, Dual-Mode CDMA Power Amplifier for the Japanese 900MHz Market

Viewing:

Overview

  • Low Average CDMA Current Consumption in Typical Urban Scenario
    • 55mA (MAX2267)
    • 90mA (MAX2268)
    • 50mA (MAX2269)
  • 0.5µA Shutdown Mode Eliminates External Supply Switch
  • ±0.8dB Gain Variation Over Temperature
  • No External Reference or Logic Interface Circuitry Needed
  • Supply Current and ACPR Margin Dynamically Adjustable
  • +2.7V to +4.5V Single-Supply Operation
  • 35% Efficiency at +2.7V Operation

The MAX2267/MAX2268/MAX2269 power amplifiers are optimized for IS-98-based CDMA and PDC cellular telephones operating in the Japanese cellular-frequency band. When matched for CDMA operation, the amplifiers achieve 27dBm output power with 35% efficiency (MAX2268), with margin over the adjacent and alternate channel specification. At a +17dBm output-a very common power level for CDMA phones-the MAX2268 still has 7% efficiency, yielding excellent overall talk time. At the same power level, the MAX2267/MAX2269 have an unprecedented 12%/17% efficiency, while still obtaining 28%/29% efficiency at maximum output power.

The MAX2267/MAX2268/MAX2269 have internally referenced bias ports that are normally terminated with simple resistors. The bias ports allow customization of ACPR margin and gain. They can also be used to "throttle back" bias current when generating low power levels. The MAX2267/MAX2268/MAX2269 have excellent gain stability over temperature (±0.8dB), so over-design of driver stages and excess driver current are dramatically reduced, further increasing the phone's talk time. The devices can be operated from +2.7V to +4.5V while meeting all ACPR specifications over the entire temperature range.

The devices are packaged in a 16-pin TSSOP with exposed paddle (EP). For module or direct chip attach applications, the MAX2267 is also available in die form.

Applications

  • 2-Way Pagers
  • Cellular-Band CDMA Phones
  • Cellular-Band PDC Phones
  • Power-Amplifier Modules

MAX2268
+2.7V, Single-Supply, Cellular-Band Linear Power Amplifiers
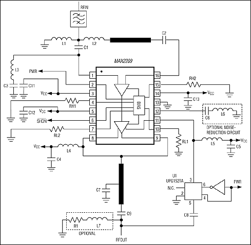
MAX2267, MAX2268, MAX2269: Typical Operating Circuit
Add to myAnalog

Add product to the Products section of myAnalog (to receive notifications), to an existing project or to a new project.

Create New Project
Ask a Question

Documentation

Learn More
Add to myAnalog

Add media to the Resources section of myAnalog, to an existing project or to a new project.

Create New Project

Software Resources

Can't find the software or driver you need?

Request a Driver/Software

Hardware Ecosystem

Parts Product Life Cycle Description
Low-Noise Amplifiers (LNAs) & Power Amplifiers 2
MAX2265 Obsolete 2.7V, Single-Supply, Cellular-Band Linear Power Amplifiers
MAX2320 Obsolete Adjustable, High-Linearity, SiGe, Dual-Band, LNA/Mixer ICs
RF Mixers 2
MAX2323 Obsolete Triple/Dual-Mode CDMA LNA/Mixers
MAX2325 Obsolete Triple/Dual-Mode CDMA LNA/Mixers
Modal heading
Add to myAnalog

Add product to the Products section of myAnalog (to receive notifications), to an existing project or to a new project.

Create New Project

Latest Discussions

No discussions on MAX2268 yet. Have something to say?

Start a Discussion on EngineerZone®

Recently Viewed