MAX2204

PRODUCTION

RF Power Detector

Excellent Accuracy Power-Detector Solution in an Easy-to-Manufacture SC70 Package

Viewing:

Overview

  • -16dBm to +5dBm Detection Range
  • ±0.3dB Detection Error Due to Temperature
  • +2.7V to +3.3V Single-Supply Operation
  • Easy-to-Assemble, Lead-Free, 5-Pin SC70 Package

The MAX2204 RF power detector is designed to operate from 450MHz to 2.5GHz. The device is ideal for wideband code-division multiple access (WCDMA), cdma2000®, and high-speed downlink/uplink packet access. The MAX2204 accepts an RF signal at the input, and outputs a highly repeatable voltage. The output voltage increases monotonically with increasing input power. The device is designed to compensate for temperature and process shifts, reducing the typical output variation to less than ±0.5dB at full input power and ±1.5dB at the lower power.

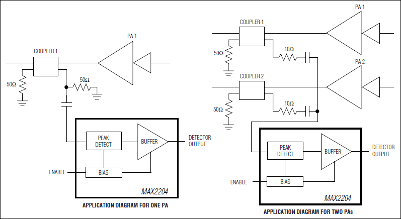
The MAX2204 features a detection range from -16dBm to +5dBm. High input impedance allows for low-loss resistive tap if an isolator is used. The device uses external termination at the input so that the RF signal from several directional couplers can be connected to a single detector chip.

The MAX2204 operates from a 2.7V to 3.3V power supply. The device is available in a tiny 5-pin SC70 package. Electrical performance is guaranteed over a -40°C to +85°C temperature range.

Applications

  • High-Speed Downlink Packet Access (HSDPA)
  • High-Speed Uplink Packet Access (HSUPA)
  • WCDMA, cdma2000®

MAX2204
RF Power Detector
MAX2204: Typical Application Circuit
Add to myAnalog

Add product to the Products section of myAnalog (to receive notifications), to an existing project or to a new project.

Create New Project
Ask a Question

Documentation

Learn More
Add to myAnalog

Add media to the Resources section of myAnalog, to an existing project or to a new project.

Create New Project

Software Resources

Can't find the software or driver you need?

Request a Driver/Software

Hardware Ecosystem

Parts Product Life Cycle Description
RF Power Detectors 3
MAX2208 Obsolete RF Power Detectors in UCSP
MAX2206 Obsolete RF Power Detectors in UCSP
MAX2205 Obsolete RF Power Detectors in UCSP
Modal heading
Add to myAnalog

Add product to the Products section of myAnalog (to receive notifications), to an existing project or to a new project.

Create New Project

Evaluation Kits

MAX2204EVKIT

MAX2204 Evaluation Kit

Features and Benefits

  • +2.7V to +3.3V Single-Supply Operation
  • 50Ω SMA RF Input Port Connector
  • Fully Assembled and Tested

Product Details

The MAX2204 evaluation kit (EV kit) simplifies evaluation of the MAX2204 RF power detector. The EV kit enables testing of all functions with no additional support circuitry. The RF power-detector input uses a 50Ω SMA connector on the evaluation board for convenient connection to test equipment.

Applications

  • High-Speed Downlink Packet Access (HSDPA)
  • High-Speed Uplink Packet Access (HSUPA)
  • WCDMA, cdma2000®

MAX2204EVKIT
MAX2204 Evaluation Kit

Latest Discussions

No discussions on MAX2204 yet. Have something to say?

Start a Discussion on EngineerZone®

Recently Viewed