MAX2014

PRODUCTION

50MHz to 1000MHz, 75dB Logarithmic Detector/Controller

50MHz to 1000MHz, 75dB RF Log Detector/Controller Delivers the Best Dynamic Range and Precision Over Temperature

Viewing:

Overview

  • Complete RF Detector/Controller
  • 50MHz to 1000MHz Frequency Range
  • Exceptional Accuracy Over Temperature
  • High Dynamic Range
  • 2.7V to 5.25V Supply Voltage Range
  • Scaling Stable Over Supply and Temperature Variations
  • Controller Mode with Error Output
  • Shutdown Mode with Typically 1µA of Supply Current
  • Available in 8-Pin TDFN and 8-pin µMAX® Package

The MAX2014 complete multistage logarithmic amplifier is designed to accurately convert radio-frequency (RF) signal power in the 50MHz to 1000MHz frequency range to an equivalent DC voltage. The outstanding dynamic range and precision over temperature of this log amplifier make it particularly useful for a variety of base-station and other wireless applications, including automatic gain control (AGC), transmitter power measurements, and received signal-strength indication (RSSI) for terminal devices.

The MAX2014 can also be operated in a controller mode where it measures, compares, and controls the output power of a variable-gain amplifier as part of a fully integrated AGC loop. This logarithmic amplifier provides much wider measurement range and superior accuracy compared to controllers based on diode detectors, while achieving excellent temperature stability over the full -40°C to +85°C operating range.

Applications

  • AGC Measurement and Control
  • Cellular Base-Station, WLAN, Microwave Link, Radar, and other Military Applications
  • Optical Networks
  • RF Transmitter Power Measurement
  • RSSI Measurements

MAX2014
50MHz to 1000MHz, 75dB Logarithmic Detector/Controller
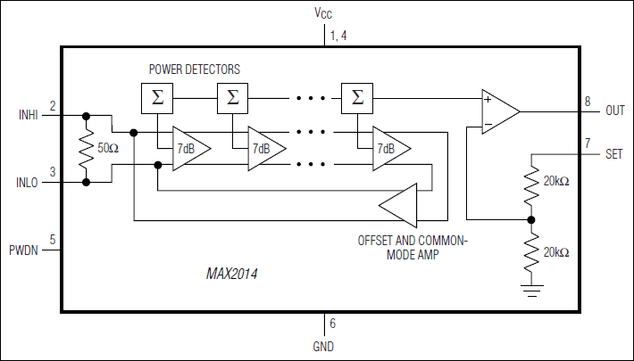
MAX2014: Functional Diagram
Add to myAnalog

Add product to the Products section of myAnalog (to receive notifications), to an existing project or to a new project.

Create New Project
Ask a Question

Documentation

Learn More
Add to myAnalog

Add media to the Resources section of myAnalog, to an existing project or to a new project.

Create New Project

Software Resources

Can't find the software or driver you need?

Request a Driver/Software

Hardware Ecosystem

Parts Product Life Cycle Description
RF Power Detectors 2
MAX2015 PRODUCTION 0.1GHz to 3GHz, 75dB Logarithmic Detector/Controller
MAX2016 PRODUCTION LF-to-2.5GHz Dual Logarithmic Detector/Controller for Power, Gain, and VSWR Measurements
Modal heading
Add to myAnalog

Add product to the Products section of myAnalog (to receive notifications), to an existing project or to a new project.

Create New Project

Latest Discussions

No discussions on MAX2014 yet. Have something to say?

Start a Discussion on EngineerZone®

Recently Viewed