MAX2010

PRODUCTION

500MHz to 1100MHz Adjustable RF Predistorter

Viewing:

Overview

  • Up to 12dB ACPR Improvement*
  • Independent Gain and Phase Expansion Controls
  • Gain Expansion Up to 6dB
  • Phase Expansion Up to 21°
  • 500MHz to 1100MHz Frequency Range
  • Exceptional Gain and Phase Flatness
  • Group Delay <2.4ns (Gain and Phase Sections Combined)
  • ±0.03ns Group Delay Ripple Over a 100MHz Band
  • Capable of Handling Input Drives Up to +23dBm
  • On-Chip Temperature Variation Compensation
  • Single +5V Supply
  • Low Power Consumption: 75mW (typ)
  • Fully Integrated into Small 28-Pin Thin QFN Package
*Performance dependent on amplifier, bias, and modulation.

The MAX2010 adjustable RF predistorter is designed to improve power amplifier (PA) adjacent-channel power rejection (ACPR) by introducing gain and phase expansion in a PA chain to compensate for the PA's gain and phase compression. With its +23dBm maximum input power level and wide adjustable range, the MAX2010 can provide up to 12dB of ACPR improvement for power amplifiers operating in the 500MHz to 1100MHz frequency band. Higher frequencies of operation can be achieved with this IC's counterpart, the MAX2009.

The MAX2010 is unique in that it provides up to 6dB of gain expansion and 21° of phase expansion as the input power is increased. The amount of expansion is configurable through two independent sets of control: one set adjusts the gain expansion breakpoint and slope, while the second set controls the same parameters for phase. With these settings in place, the linearization circuit can be run in either a static set-and-forget mode, or a more sophisticated closed-loop implementation can be employed with real-time software-controlled distortion correction. Hybrid correction modes are also possible using simple lookup tables to compensate for factors such as PA temperature drift or PA loading.

The MAX2010 comes in a 28-pin thin QFN exposed pad (EP) package (5mm x 5mm) and is specified for the extended (-40°C to +85°C) temperature range.

Applications

  • cdma2000®, GSM/EDGE, and iDEN® Base Stations
  • Digital Baseband Predistortion Architectures
  • Feed-Forward PA Architectures
  • Military Applications

MAX2010
500MHz to 1100MHz Adjustable RF Predistorter
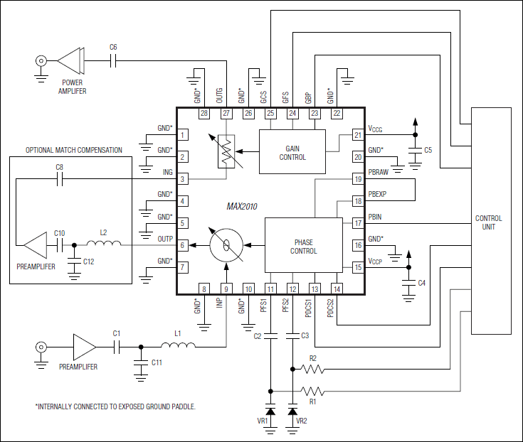
MAX2010: Typical Application Circuit
Add to myAnalog

Add product to the Products section of myAnalog (to receive notifications), to an existing project or to a new project.

Create New Project
Ask a Question

Documentation

Learn More
Add to myAnalog

Add media to the Resources section of myAnalog, to an existing project or to a new project.

Create New Project

Software Resources

Can't find the software or driver you need?

Request a Driver/Software

Hardware Ecosystem

Parts Product Life Cycle Description
Beamformers & Vector Modulators 3
MAX2045 Obsolete High-Gain Vector Multipliers
MAX2046 PRODUCTION High-Gain Vector Multipliers
MAX2047 Obsolete High-Gain Vector Multipliers
Modal heading
Add to myAnalog

Add product to the Products section of myAnalog (to receive notifications), to an existing project or to a new project.

Create New Project

Evaluation Kits

MAX2009EVKIT

Evaluation Kit for the MAX2009, MAX2010

Features and Benefits

  • Fully Assembled and Tested
  • Frequency Range
    • 1200MHz to 2500MHz (MAX2009)
    • 500MHz to 1100MHz (MAX2010)
  • Up to 12dB ACPR Improvement*
  • Independent Adjustable Gain and Phase Expansion
  • Low Power Consumption

    *Performance dependent on amplifier, bias, and modulation.

Product Details

The MAX2009/MAX2010 evaluation kits (EV kits) simplify the evaluation of the MAX2009 and MAX2010. These kits are fully assembled and tested at the factory. Standard 50Ω SMA connectors are included for all inputs and outputs to facilitate evaluation on the test bench.

Each EV kit provides a list of equipment required to evaluate the device, a test procedure, a circuit schematic, a bill of materials (BOM), and artwork for each layer of the PC board.

 

Applications

  • Digital Baseband Predistortion Architectures
  • Feed-Forward PA Architectures
  • Military Applications
  • WCDMA/UMTS, cdma2000®, DCS1800, and PCS1900 Base Stations
  • WLAN Applications

MAX2010EVKIT

Evaluation Kit for the MAX2009, MAX2010

Features and Benefits

  • Fully Assembled and Tested
  • Frequency Range
    • 1200MHz to 2500MHz (MAX2009)
    • 500MHz to 1100MHz (MAX2010)
  • Up to 12dB ACPR Improvement*
  • Independent Adjustable Gain and Phase Expansion
  • Low Power Consumption
*Performance dependent on amplifier, bias, and modulation.

Product Details

The MAX2009/MAX2010 evaluation kits (EV kits) simplify the evaluation of the MAX2009 and MAX2010. These kits are fully assembled and tested at the factory. Standard 50Ω SMA connectors are included for all inputs and outputs to facilitate evaluation on the test bench.

Each EV kit provides a list of equipment required to evaluate the device, a test procedure, a circuit schematic, a bill of materials (BOM), and artwork for each layer of the PC board.

Applications

  • Digital Baseband Predistortion Architectures
  • Feed-Forward PA Architectures
  • Military Applications
  • WCDMA/UMTS, cdma2000®, DCS1800, and PCS1900 Base Stations
  • WLAN Applications

MAX2009EVKIT
Evaluation Kit for the MAX2009, MAX2010
MAX2010EVKIT
Evaluation Kit for the MAX2009, MAX2010

Latest Discussions

No discussions on MAX2010 yet. Have something to say?

Start a Discussion on EngineerZone®

Recently Viewed