MAX1927

PRODUCTION

Low-Output-Voltage, 800mA, PWM Step-Down DC-DC Converters

Viewing:

Overview

  • 800mA Output Current
  • Output Voltages from 0.75V to 5V
  • 2.6V to 5.5V Input Voltage Range
  • Power-OK Output
  • No Schottky Diode Required
  • Selectable Forced PWM Operation
  • 1MHz Fixed-Frequency PWM Operation
  • 140µA Quiescent Current
  • Soft-Start
  • 10-Pin µMAX Package
  • The MAX1927/MAX1928 800mA step-down converters power low-voltage microprocessors in compact equipment requiring the highest possible efficiency. The MAX1927/MAX1928 are optimized for generating low output voltages (down to 750mV) at high efficiency using small external components. The supply voltage range is from 2.6V to 5.5V and the guaranteed minimum output current is 800mA. 1MHz pulse-width modulation (PWM) switching allows for small external components. A unique control scheme minimizes ripple at light loads, while maintaining a low 140µA quiescent current.

    The MAX1927/MAX1928 include a low on-resistance internal MOSFET switch and synchronous rectifier to maximize efficiency and minimize external component count. No external diode is needed. 100% duty-cycle operation allows for a dropout voltage of only 340mV at 800mA. Other features include internal soft-start, power-OK (POK) output, and selectable forced PWM operation for lower noise at all load currents.

    The MAX1928 is available with several preset output voltages: 1.5V (MAX1928-15), 1.8V (MAX1928-18), and 2.5V (MAX1928-25). The MAX1927R has adjustable output range down to 0.75V. The MAX1927/MAX1928 are available in a tiny 10-pin µMAX package.

    Applications

    • Battery-Powered Equipment
    • DSP Core Power
    • PDAs and Palmtops
    • WCDMA Handsets

    MAX1927
    Low-Output-Voltage, 800mA, PWM Step-Down DC-DC Converters
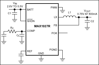
    MAX1927, MAX1928: Typical Operating Circuit
    Add to myAnalog

    Add product to the Products section of myAnalog (to receive notifications), to an existing project or to a new project.

    Create New Project
    Ask a Question

    Documentation

    Learn More
    Add to myAnalog

    Add media to the Resources section of myAnalog, to an existing project or to a new project.

    Create New Project

    Software Resources

    Can't find the software or driver you need?

    Request a Driver/Software

    Hardware Ecosystem

    Parts Product Life Cycle Description
    Switching Regulators & Controllers 5
    MAX1920 PRODUCTION Low-Voltage, 400mA Step-Down DC-DC Converters in SOT23
    MAX1921 PRODUCTION Low-Voltage, 400mA Step-Down DC-DC Converters in SOT23
    MAX1733 PRODUCTION Low-Voltage, Step-Down DC-DC Converters in SOT23
    MAX1734 PRODUCTION Low-Voltage, Step-Down DC-DC Converters in SOT23
    MAX1821 PRODUCTION WCDMA Cellular Phone 600mA Buck Regulators
    Modal heading
    Add to myAnalog

    Add product to the Products section of myAnalog (to receive notifications), to an existing project or to a new project.

    Create New Project

    Evaluation Kits

    MAX1927EVKIT

    Evaluation Kit for the MAX1927, MAX1928

    Features and Benefits

    • 2.6V to 5.5V Input Voltage Range
    • 1.8V Output Voltage (MAX1928EUB18)
    • Up to 800mA Output Current
    • 1MHz PWM Operation
    • 100% Duty-Cycle Operation for Low Dropout
    • No Current-Sense Resistor Needed
    • Power-OK Output
    • 93% Efficiency
    • Internal MOSFET Switch and Synchronous Rectifier
    • Soft-Start
    • Surface-Mount Components
    • Fully Assembled and Tested

    Product Details

    The MAX1927/MAX1928 evaluation kit (EV kit) is a fully assembled and tested surface-mount circuit board demonstrating the MAX1927/MAX1928 pulse-width modulated (PWM) step-down converters. The EV kit comes assembled with a MAX1928EUB18, which steps down a 2.6V to 5.5V input to a 1.8V output capable of sourcing 800mA. This EV kit can also be used to evaluate the MAX1927 with minor PC board modifications.

    The MAX1927/MAX1928 optimize efficiency and battery life by skipping pulses at low loads. They feature a forced-PWM mode for low output noise and contain internal MOSFETs for minimum cost and size. A 1MHz switching frequency allows the use of small external components.

    Applications

    • Battery-Powered Equipment
    • DSP Core Power
    • PDAs and Palmtops
    • WCDMA Handsets

    MAX1928EVKIT

    Evaluation Kit for the MAX1927, MAX1928

    Features and Benefits

    • 2.6V to 5.5V Input Voltage Range
    • 1.8V Output Voltage (MAX1928EUB18)
    • Up to 800mA Output Current
    • 1MHz PWM Operation
    • 100% Duty-Cycle Operation for Low Dropout
    • No Current-Sense Resistor Needed
    • Power-OK Output
    • 93% Efficiency
    • Internal MOSFET Switch and Synchronous Rectifier
    • Soft-Start
    • Surface-Mount Components
    • Fully Assembled and Tested

    Product Details

    The MAX1927/MAX1928 evaluation kit (EV kit) is a fully assembled and tested surface-mount circuit board demonstrating the MAX1927/MAX1928 pulse-width modulated (PWM) step-down converters. The EV kit comes assembled with a MAX1928EUB18, which steps down a 2.6V to 5.5V input to a 1.8V output capable of sourcing 800mA. This EV kit can also be used to evaluate the MAX1927 with minor PC board modifications.

    The MAX1927/MAX1928 optimize efficiency and battery life by skipping pulses at low loads. They feature a forced-PWM mode for low output noise and contain internal MOSFETs for minimum cost and size. A 1MHz switching frequency allows the use of small external components.

    Applications

    • Battery-Powered Equipment
    • DSP Core Power
    • PDAs and Palmtops
    • WCDMA Handsets

    MAX1927EVKIT
    Evaluation Kit for the MAX1927, MAX1928
    MAX1928EVKIT
    Evaluation Kit for the MAX1927, MAX1928

    Latest Discussions

    No discussions on MAX1927 yet. Have something to say?

    Start a Discussion on EngineerZone®

    Recently Viewed