MAX1878

PRODUCTION

Dual-Output Step-Down and LCD Step-Up Power Supply for PDAs

Viewing:

Overview

  • Evaluation Kit Available to Speed Designs
  • Two Output Voltages
    • Main Output: 1.25V to VIN
    • LCD Output: Up to 28V
  • 2.0V to 5.5V Input Range
  • Low 19µA Quiescent Supply Current
  • 1µA Shutdown Supply Current
  • High Switching Frequency for Small External Components
  • Small 0.75mm High 4mm x 4mm 12-Pin TQFN Package

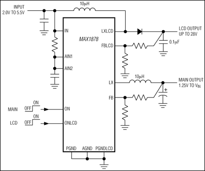
The MAX1878 dual power supply contains a step-down and step-up DC-DC converter in a small 12-pin TQFN package for use in PDAs. The step-down DC-DC converter delivers over 500mA to an output as low as 1.25V for logic power. The step-up DC-DC converter delivers over 15mA and an output as high as 28V for a liquid crystal display (LCD). With an input voltage from 2.0V to 5.5V the MAX1878 is intended for use in systems powered by a 2-cell alkaline or 1-cell lithium-ion (Li+) battery.

Fast switching frequency allows the use of small inductors and capacitors, and the low 19µA typical quiescent current allows high efficiency when the system is in standby mode. Each output can be independently enabled.

The MAX1878 is available in a small 0.75mm high 4mm x 4mm 12-pin TQFN package and requires no external FETs. The MAX1878 evaluation kit is available to speed designs.

Applications

  • GPS Receivers
  • MP3 Players
  • Organizers/Translators
  • Personal Digital Assistants (PDAs)

MAX1878
Dual-Output Step-Down and LCD Step-Up Power Supply for PDAs
MAX1878: Typical Operating Circuit
Add to myAnalog

Add product to the Products section of myAnalog (to receive notifications), to an existing project or to a new project.

Create New Project
Ask a Question

Documentation

Learn More
Add to myAnalog

Add media to the Resources section of myAnalog, to an existing project or to a new project.

Create New Project

Software Resources

Can't find the software or driver you need?

Request a Driver/Software

Hardware Ecosystem

Parts Product Life Cycle Description
Switching Regulators & Controllers 6
MAX1677 PRODUCTION Compact, High-Efficiency, Dual-Output Step-Up and LCD Bias DC-DC Converter
MAX1605 PRODUCTION 30V Internal Switch LCD Bias Supply
MAX1606 PRODUCTION 28V Internal Switch LCD Bias Supply with True Shutdown™
MAX1692 PRODUCTION Low-Noise, 5.5V Input, PWM Step-Down Regulator
MAX1733 PRODUCTION Low-Voltage, Step-Down DC-DC Converters in SOT23
MAX1734 PRODUCTION Low-Voltage, Step-Down DC-DC Converters in SOT23
Modal heading
Add to myAnalog

Add product to the Products section of myAnalog (to receive notifications), to an existing project or to a new project.

Create New Project

Latest Discussions

No discussions on MAX1878 yet. Have something to say?

Start a Discussion on EngineerZone®

Recently Viewed