MAX17435

PRODUCTION

High-Frequency, Low-Cost SMBus Battery Chargers

Low-Cost SMBus Chargers Deliver Up to 7A Charge Current

Viewing:

Part Details

  • Low-Cost SMBus Charger
  • High Switching Frequency (0.85MHz, 0.5MHz)
  • Internal Boost Switches
  • SMBus-Programmable Charge Voltage, Input Current Limit, Charge Current, Relearn Voltage, and Digital IINP Readback
  • Single-Point Compensation
  • Automatic Selection of System Power Source
    • Adapter n-channel MOSFETs Driven by an Internal Dedicated Charge Pump
    • Adapter Soft-Start
  • ±0.4% Accurate Charge Voltage
  • ±2.5% Accurate Input Current Limiting
  • ±3% Accurate Charge Current
  • Monitor Outputs for
    • AC Adapter Current (±2% Accuracy)
    • Battery Discharge Current (±2% Accuracy)
    • AC Adapter Presence
  • AC Adapter Overvoltage Protection
  • 11-Bit Battery Voltage Setting
  • 6-Bit, Charge-Current Setting/Input Current Setting
  • Improved IINP Accuracy at Low Input Current
MAX17435
High-Frequency, Low-Cost SMBus Battery Chargers
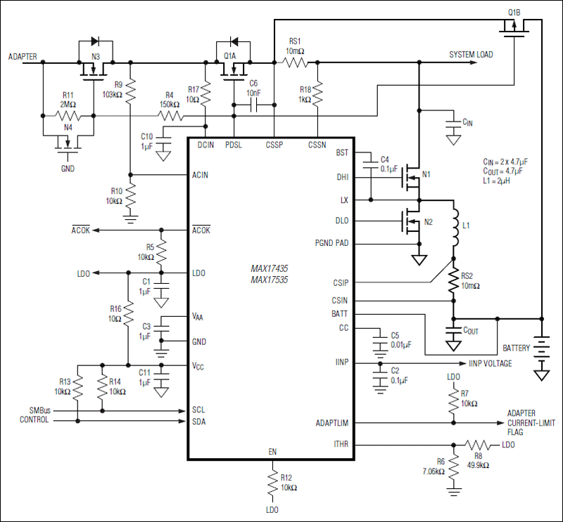
MAX17035, MAX17435, MAX17535: Standard Application Circuit
Add to myAnalog

Add product to the Products section of myAnalog (to receive notifications), to an existing project or to a new project.

Create New Project
Ask a Question

Documentation

Learn More
Add to myAnalog

Add media to the Resources section of myAnalog, to an existing project or to a new project.

Create New Project

Software Resources

Can't find the software or driver you need?

Request a Driver/Software

Hardware Ecosystem

Parts Product Life Cycle Description
Battery Charger ICs 1
MAX8731A PRODUCTION SMBus Level 2 Battery Charger with Remote Sense
Modal heading
Add to myAnalog

Add product to the Products section of myAnalog (to receive notifications), to an existing project or to a new project.

Create New Project

Tools & Simulations

Software Development 1


Evaluation Kits

MAX17435EVKIT

Evaluation Kit for the MAX17435

Features and Benefits

  • 8V to 24V Input Operation
  • Software Controlled
    • Input Source Current Up to 11A
    • Charge Current Up to 7A
    • Charge Voltage Up to 19.2V
    • Relearn Voltage Up to 19.2V
    • IINP Voltage Readback
  • Monitor Outputs for
    • AC Adapter Current/Battery Discharge Current
    • AC Adapter Presence
  • 5.4V Linear Regulator Output
  • Automatic Power-Source Selection
  • Proven PCB Layout
  • On-Board USB Interface Circuit Generates SMBus-Compatible Signals
  • USB-PC Connection (Cable Included)
  • PCB Pads for User-Supplied SMBus-Compatible Signals
  • Evaluates the MAX17435ETG+ in 24-Pin TQFN Package with Exposed Pad
  • Windows 2000-, Windows XP-, and Windows Vista (32-Bit)-Compatible Software
  • Fully Assembled and Tested

Product Details

The MAX17435 evaluation kit (EV kit) is an assembled and tested PCB that evaluates the MAX17435 IC. The MAX17435 is a multichemistry battery charger controller with SMBus™ programmable charge current, charge voltage, input-current limit, relearn voltage, and digital readback of the IINP voltage. The EV kit is capable of supplying power to a system load while simultaneously charging multichemistry battery packs. During operation, the EV kit circuit automatically selects the AC adapter input or the battery as the main power source for supplying power to the system load. Whenever the EV kit current limit is exceeded, the battery-charge current is reduced automatically to give priority to the system load.

The EV kit's input-current limit, battery-charge voltage, and maximum battery-charge current can be programmed through the SMBus-compatible serial interface, communicating at data rates up to 100kbps. The SMBus data is sent through an on-board USB interface circuit using a PC or a user-supplied SMBus controller.

The EV kit also features Windows® 2000-, Windows XP®-, and Windows Vista®-compatible software that provides a user interface for exercising the MAX17435's features. The program is menu driven and offers a graphical user interface (GUI) complete with buttons and checkboxes.

Applications

  • 2- to 4-Li+ Cell Battery-Powered Devices
  • Notebook Computers
  • PDAs and Mobile Communicators

MAX17535EVKIT

Evaluation Kit for the MAX17535

Features and Benefits

  • 8V to 24V Input Operation
  • Software Controlled
    • Input Source Current Up to 11A
    • Charge Current Up to 7A
    • Charge Voltage Up to 19.2V
    • Relearn Voltage Up to 19.2V
    • IINP Voltage Readback
  • Monitor Outputs for
    • AC Adapter Current/Battery Discharge Current
    • AC Adapter Presence
  • 5.4V Linear Regulator Output
  • Automatic Power-Source Selection
  • Proven PCB Layout
  • On-Board USB Interface Circuit Generates SMBus-Compatible Signals
  • USB-PC Connection (Cable Included)
  • PCB Pads for User-Supplied SMBus-Compatible Signals
  • Evaluates the MAX17535ETG+ in 24-Pin TQFN Package with Exposed Pad
  • Windows 2000-, Windows XP-, and Windows Vista (32-Bit)-Compatible Software
  • Fully Assembled and Tested

Product Details

The MAX17535 evaluation kit (EV kit) is an assembled and tested PCB that evaluates the MAX17535 IC. The IC is a multichemistry battery charger controller with SMBus™-programmable charge current, charge voltage, input-current limit, relearn voltage, and digital readback of the IINP voltage. The EV kit is capable of supplying power to a system load while simultaneously charging multichemistry battery packs. During operation, the EV kit circuit automatically selects the AC adapter input or the battery as the main power source for supplying power to the system load. Whenever the EV kit current limit is exceeded, the battery-charge current is reduced automatically to give priority to the system load.

The EV kit's input-current limit, battery-charge voltage, and maximum battery-charge current can be programmed through the SMBus-compatible serial interface, communicating at data rates up to 100kbps. The SMBus data is sent through an on-board USB interface circuit using a PC or a user-supplied SMBus controller.

The EV kit also features Windows® 2000-, Windows XP®-, and Windows Vista®-compatible software that provides a user interface for exercising the IC's features. The program is menu driven and offers a graphical user interface (GUI) complete with buttons and checkboxes.

Applications

  • 2- to 4-Li+ Cell Battery-Powered Devices
  • Notebook Computers
  • PDAs and Mobile Communicators

MAX17435EVKIT
Evaluation Kit for the MAX17435
MAX17535EVKIT
Evaluation Kit for the MAX17535

Latest Discussions

No discussions on MAX17435 yet. Have something to say?

Start a Discussion on EngineerZone®

Recently Viewed